前言:TCL公司近几年来研发的机器,细心的同事肯定也会发现,其实各个不同型号之间的很多单元电路都是一样的。这种做法,能增加机器的稳定性也节省研发成本,相应也提升了我们日常维修工作的容易度,这就是研发采用标准化电路的优点。
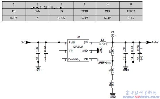
一、5V-1.2V DC-DC电路
用途及功能:用于给IC 内核供电的低压大电流供电电路。
电路原理介绍:此电路是一个DC转DC的控制电路,它具有大电流、低干扰,采用元器件最优化,能完全满足数字板1.2V电路的需要。电路中C1、C2是波波电路;R2、R3、R4组成的电路是取样电路,从这里取样的电压输入到IC的1脚,从而对输出电压的调整。
二、24V→5.1V DC-DC 电路
用途及功能:用于将24V 电压降压成5.1V,给下一级DC-DC 电路、USB 或者LDO 供电。
电路原理介绍:U1:RT8110是一个DC-DC 的电源IC,以前已在其他机芯上大量使用,一个同步BUCK 降压的模式,通过R1,R2,R3分压来设定输出电压值,U1的8脚接收到反馈信号后 调节PIN2 和PIN4输出方波的占空比,控制Q2,Q1 的两个MOS 管的导通时间,从而达到稳压的目的
MS58机芯的-U801(12V-5V)参考测试点
三、24V→12V DC-DC 电路
用途及功能:用于将24V 电压降压成12V,给PANEL 供电或者给下一级DC-DC 电路或者LDO 供电。

电路原理介绍:24V 转12V,使用的MP1593,这个IC 在其他机型上大量使用,是一个BUCK 降压型,通过电阻分压取样来设置输出电压,第八脚为软启动,第七脚为使能脚,正常工作为高电平,第六脚为补偿,第五脚为FB 反馈电压,正常工作为1.22V 左右,第一脚为自举升压脚,接一个电容到续流二极管的负端。第三脚为内部MOS 推挽输出接到续流二极管的负端同储能电感相连。内部MOS 管导通期间向电感储能同时向负载提供供电,内部MOS 管关断时电感释放能量通过二极管续流,来达到降压的目的。
四、DC-DC电路原理介绍及信号流程:
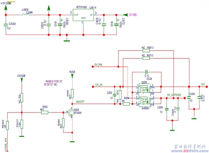
开机首先应检查DC-DC转换IC (5VSB—3V3)
接上电源,电源板提供+5V或+3.3V给主板,此+5V经过U811 DC转DC后输出3V3主要供给小MCU(U810)和按键板,开机时应首先检查。若无,则可能导致不开机和按键错乱等故障。若此电压正常,机器会处于待机状态,指示灯为红色,按遥控器或前控板的节目加减键开机,指示灯闪白色,此时CPU通过I/O口发出一个开机使能信号(3V3SB_EN),使三极管Q803导通,Q816截至,使Q800开关管导通,电源板输出+12V和背光的+24V供电,但此时屏的背光不亮,待主程序完全跑起来后,主板给屏发出一个使能信号,背光控制开关BL ON\OFF打开((P800的PIN1有大概2.1V左右的电压),背光亮,开机成功。待机是由U810的第11脚发出一个+3.3V的高电平至P805的第4脚控制待机,此时红灯亮;而开机则是由主IC U203的第216脚发出一个+3.3V的高电平至P805的第5脚,此时白灯亮。 
五、保护电路原理介绍
保护电路如下图所示。低电位保护,正常工作时,Q807导通Q805截至,R2处有+2.45v电压;当检测到AV_5V,+5V,DV33,AV33,+3V3SB,2.5v,1.8v电压降低时,Q807基级电压被拉低而截至,Q805由于基级电压升高而导通,使C级电压被拉低而使机器进入保护状态。
六:复位电路
1:开机时,Q001通过C060,R072充电导通。C极电平为低约150ms时间,充满后截止,C极电平为高(设置为待机开机复位过程与POWER ON 复位相同)。
2:由开机变为待机时RESET_CON为低,Q002为导通,使ORESET#维持高电平,遥控开机后,芯片不产生复位。
高电平复位
开机时:5V对C206充电。这时Q201导通,U200的P1脚位高电平,机器复位。由于R237远大于R240,所以C206主要通过Q201的BE极导通充电。
更改R240可以改变C206的充电时间。当C206充满电后。由于Q201的BE极电压相同,Q201进入截止状态,U200的P1脚为低电平。关机时,C206通过D200快速放电。而因为有电阻R240,所以C332要比C206放电慢。最后出现电压差,Q201瞬间导通,机器复位。复位端需要保持10NS以上高电平才能可靠复位。
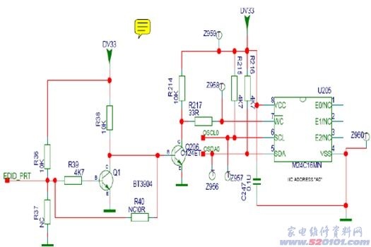
七:EEPROM电路原理介绍
集成块16K EEPROMM24C16系统记忆IC,里面装了一些工厂和用户设置的参数,HDMI的KEY也需通过预抄写于此。当EDID_PRT为高电平时,三极管Q206导通,从而使IC U205的PIN7为低电平,这时数据可以由MT5335内置的MCU通过I2C口写入U205中。 
八:静音电路原理介绍
开关机静音 :开机时,12V通过R639为C602充电,在充电的同时12V通过R643使Q607导通,Q608截至,此时HW_MUTE输出一个高电平至U600而完成开机静音;关机时,通过C602的放电而使Q608导通,Q607截至,此时HW_MUTE输出一个高电平至U600而完成关机静音。利用开关机给C602充放电这段时间,HW_MUTE输出一个时间比较短的高电平使U600完成静音,以消除开关机时的噗噗声。 按键静音:按键静音控制信号,高电平静音,按静音键时有+3.3V电压。 
9.背光控制电路分析
背光控制接口电路
该部分主要控制背光的开关和亮度。亮度控制分PWM调节和电压调节两种,主板可同时输出PWM与直流,视电源板需要而选择。
十、网络解调IC关键测试点介绍
十一、软件的控制与运行描述介绍
对于电视软件来说, 主程序主要包括两个部分即程序的初始化部分和程序主循环部分。程序的初始化部分要做的工作主要有三个方面。 首先要对CPU 进行初始化。包括:
1:端口的初始化(I/O 端口输入输出控制,端口赋值操作);
2:寄存器初始化(各种特殊功能寄存器SPR,例如:计数器
CTC,定时器Timer,I2C 控制寄存器,硬件遥控接收寄存器及看门狗WDT 等;
3:RAM 的初始化,主要是对程序堆栈区进行清零,并初始化堆栈指针;
4:中断寄存器初始化,并开放中断。
其次要对程序中的全局变量进行初始化,包括一些标志位的初始化。
最后要读入上次关机时保存的各种状态,及其与之对应的各种参数。
1:针对程序初次运行或中途更换新的E2PROM 的情况,首先要进行是否为新E2PROM 的检测,如果检测到是新的E2PROM,则首先对其进行初始化,若不是可以跳过执行后续程序;
2:接下来若设置了程序纠错,应判断是否需要进行纠错,即从E2PROM 读出预设纠错密码,将其与程序所设密码进行核对,若符合则运行程序纠错程序,否则跳过继续执行;
3:最后从E2PROM 中读出各种数据进行初始化。主要包括显示状态(TV,AV,HDTV,DVI,PC 等);显示模式(PC,DVI);图像的亮度,对比度,色度等;声音模式,音量,平衡,重低音等;各种几何参数如行场幅,平衡等;各种状态量如菜单的语言,色调,风格,待机信号(POWER)的状态,蓝屏开关状态,以及TV 状态下与节目有关的各种数据;
注意:这里还应该包括各个IC 内部寄存器的初始化。到此为止,程序的初始化部分的所有工作已经完成,接下来应进入程序的正常运行即主循环部分。主循环是一个程序运行的重要部分,他决定着程序运行的效率。因此一个程序设计成败的关键就在于主循环设计的优劣。好的主循环应能对应户的操作和系统操作做出最快和最合理的响应,从而合理充分利用CPU 的现有资源。
程序主循环部分要做的工作有很多,分别如下:
1:实时时钟处理模块:该模块实现的具体功能有:定时开关机、实时时钟。
2:按键处理模块:该模块实现的具体功能有:接受用户的指令,识别并处理相关需求。这里又包括两个方面:遥控和面板。
3:声音处理模块:该模块实现的具体功能有:检测并正确实别当前伴音信号,进行相应得处理。例如:丽音、BTSC 的检测及切换等
4:频道处理模块:该模块实现的具体功能有:搜台、换台、微调。
5:UIRS 处理模块:该模块实现的具体功能有:根据用户的输入请求实现相应得功能并提供方便快捷的人机交互界面(OSD)。
6:电源管理模块:该模块实现的具体功能有:根据系统需求。实时处理机器的状态(关机,待机,开机,记忆上次开机等等)。
有些机器还根据当前输入信号的状态, 关闭一些诸如backlight,display port and the display port clock 以降低功耗和延长屏的寿命。但是其它设备正常工作
7:串口调试模块:该模块实现的具体功能有:远程控制、软件调试、诊断分析等。
8:工厂、酒店功能模块:该模块实现的具体功能有:出厂时对机器的初始化设置等。开机后会按照预定顺序依次接通24V-打开延时电源开关。主IC 复位-打开LVDS 电源-输出屏显数据-打开背光的程序执行。若机器出现无像,可以测量LVDS 的12V 电压是否加上。若没有加上,则可能是主芯片、LCD 供电开关电路,主程序运行异常,NVM数据异常等出现问题,要依次排除解决。主板软件存储在U304,通过它来控制CPU 的工作情况,所有的遥控控制信息(包括遥控待机开机、信源转换、换台、音量增减等),都要经过它来进行控制。U305保存着NVM用户设置的数据。
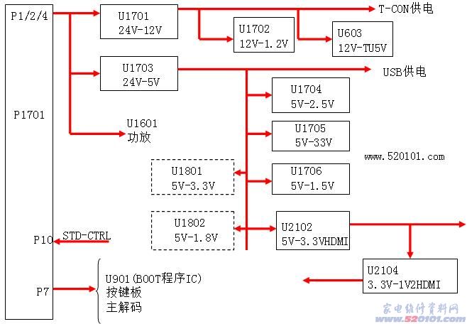
数字板主供电逻辑图
DC 电源端口
T-CON供电电路测试点
背光板控制供电测试点
通过软件控制改变主解码的P132脚输出高低电平,来控制Q807的工作状态。从而控制背光的开关。
BL_ON/0FF:高开低关。
按键板接口测试点