创星王牌3237液晶电视采用三合一万能板,其板号为TP.VST59.PB819,因该型万能板用于多型拼装液晶彩电中,故对其开关电源与背光电路的工作原理进行介绍,供实修时参考。
一、开关电源电路
该机开关电源无副电源电路,通电后就输出12V和24V电压,其实绘电路如图1所示。
通电后,220V交流电一路经二极管DB1~DB4桥式整流后,在滤波电容EB1上产生约300V直流电压:另一路经DB1~DB4中的一只二极管半波整流后,通过启动电阻RB101 RB102送到UB101(273H11)的⑤脚,电源启动。开关变压器TB101的初级绕组N2两端产生的感应电压经RB114限流、DB104整流后,在滤波电容EB106上产生约14V直流电压,取代启动电压。次级绕组N3两端产生的感应电压经二极管DB101整流后,在电容EB102.EB101两端产生12V直流电压,供给主板电路;绕组N4两端产生的感应电压经DB102、DB103整流后,在电容EB104两端产生24V直流电压,供给背光电路。
稳压过程:当12V电压升高时,RB135与RB134的分压升高,即三端精密稳压块UB102(BR431)的R极电压升高,则K极电压下降,光耦PCB101的①、②脚内的发光二极管发光增强,其③、④脚内的光敏三极管导通程度加深,UB101的②脚电压下降,⑥脚输出的驱动脉冲占空比下降,开关管QB101在一个周期内的导通时间变短,TB101储能减少,次级输出电压下降,达到稳压的目的。当12V电压降低时,其稳压过程与上述相反。
尖峰吸收电路:该电路由电容C114、电阻RB120~RB123二极管DB106组成。UB101 的引脚功能如下:①脚接地;②脚反馈电压输入;③脚功率检测输入;④脚开关管电流检测输入;⑥脚供电输入;⑥脚驱动脉冲输出。该芯片可以用丝印号为273H20或LEP35的芯片代换。
二、背光电路
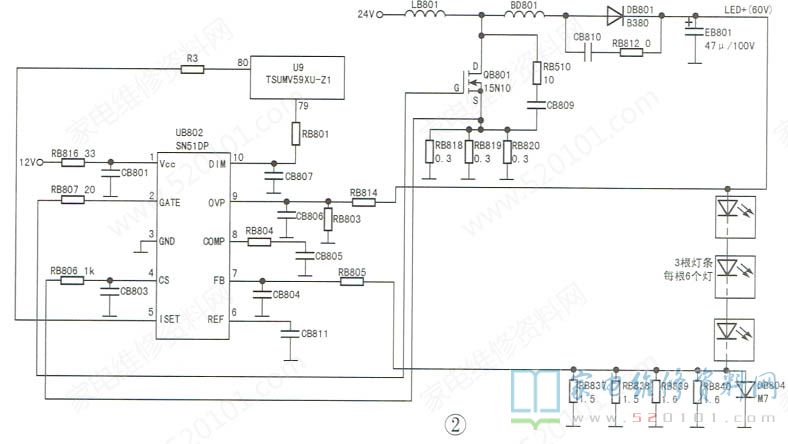
该电路由控制芯片SN51DP(UB802)、场效应管QB801、储能电感LB801、续流二极管DB801、滤波电容EB801等元件组成,如图2所示。
通电后,12V电压通过电阻RB816 加在UB802的①脚,同时24V电压通过储能电感LB801加到场效应管QB801的漏极。二次开机后,主芯片TSUMV59XU-Z1的⑨脚输出2.5V的PWM-DIM电压,使得UB802的①脚DIM端电压为2.5V;主芯片的⑧脚输出1.5V的PWM-REF电压,使UB802的⑤脚电压为1.5V,UB802: 启动工作。UB802的②脚输出驱动脉冲信号,使QB801工作在开关状态,在储能电感LB801右端产生了幅度约62Vpp的脉冲电压,其波形如图3所示。
该脉冲电压经续流二极管DB801后产生35.5V直流电压,与输入的24V电压叠加,得到约60V的LED+电压,送给屏内灯条。该机屏内有三根灯条串联,每根灯条由6只灯珠串联而成,如图4所示。
实测灯条电流约为360mA,UB802的⑨脚为过压保护端,④脚为过流保护取样输入端,⑦脚为灯电流反馈输入端。更换灯条后,为了延长新灯条的使用寿命,可去掉RB37~RB40中的一只,这时灯条电流降到280mA(约为原电流的75%),电路即不保护,图像亮度也基本正常。如果去掉RB37~RB40中的两只,则灯条电流降为190mA,虽电路不保护,但图像亮度略暗。
过压保护电路:该电路由RB814、RB803及UB802的⑨脚内部电路组成。LED+电压升高,则RB814与RB803的分压升高,即UB802的⑨脚电压升高,当达到阈值时,UB802进入过压保护状态,切断②脚脉冲输出,QB801截止,LED+电压降为24V。
过流保护电路:该电路由取样电阻RB818~RB820及UB802的④脚内部电路组成。若流过QB801的电流增大,则取样电阻RB818~RB820的压降增大。该电压经RB806送到UB802的④脚,其②脚输出脉冲占空比变小,QB801在一个周期内的导通时间变短,流过QB801的电流降到正常范围内。恒流电路由取样电阻RB837~RB840及UB802的⑦脚内部电路组成,改变取样电阻的阻值即可改变恒流值。
