DC-DC的定义
广义:凡是直流变换成直流的电路都可称为DC-DC电路,常见的有开关变换和线性变换两种方式。
狭义:通过开关变换方式将直流变换成直流的电路称为DC-DC电路。
DC-DC电路必须有调整管,调整管工作于开关状态或线性放大状态就决定了其工作方式。
线性变换方式效率低,只有30%~50%,调整管需要外加散热板;
开关变换方式效率最高可达98%,几乎不需要外加散热板。
DC-DC电路的分类
1、升压、降压和变极性类
2、电流反馈和电压反馈类
3、隔离和非隔离类
4、同步和异步类
同步类效率高,适合大功率场合,效率可达98%,应用较为广泛,但纹波干扰大,在输入输出端需增加纹波抑制电路。
工作原理
如下图所示,基本电路由开关K(实际电路中为三极管或者场效应管),续流二极管D,储能电感L,滤波电容C等构成。
分析:当开关闭合时,电源通过开关K、电感L给负载供电,并将部分电能储存在电感L以及电容C中。由于电感L的自感,在开关接通后,电流增大得比较缓慢,即输出不能立刻达到电源电压值。一定时间后,开关断开,由于电感L的自感作用(可以比较形象的认为电感中的电流有惯性作用),将保持电路中的电流不变,即从左往右继续流。这电流流过负载,从地线返回,流到续流二极管D的正极,经过二极管D,返回电感L的左端,从而形成了一个回路。
通过控制开关闭合跟断开的时间(即PWM脉冲宽度调制),就可以控制输出电压。如果通过检测输出电压来控制开、关的时间,以保持输出电压不变,这就实现了稳压的目的。
该电路在LCD数字板上的应用
1、降压:
2、升压:
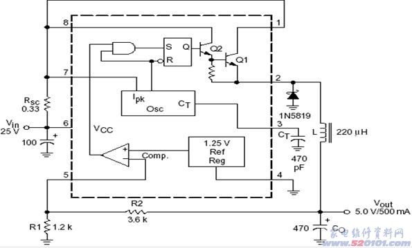
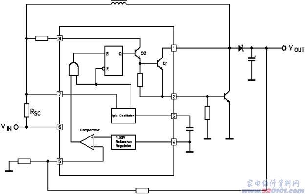
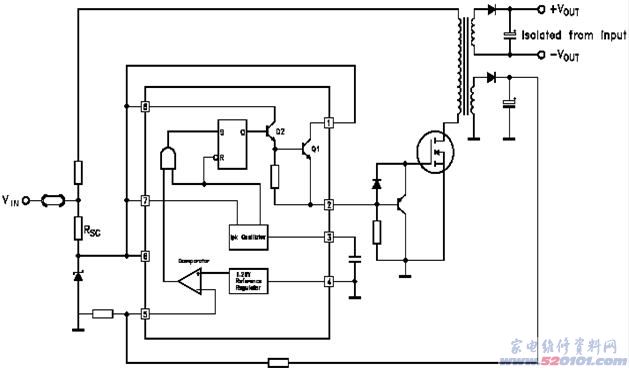
一、MC34063组成的DC-DC电路
MC34063简介:
1、能在3.0~40V的输入电压下工作; 2、带有短路电流限制功能;3、低静态工作电流; 4、输出开关电流可达1.5A; 5、输出电压可调;6、工作频率从100HZ~100KHZ; 7、可构成升降压或反向电源变换器;8、基准电压VREF=1.25V。
MC34063内部框图:
内部框图的电路解释:
振荡器通过恒流源对外接在3脚上的定时电容不断地充电和放电以产生振荡波形。充电和放电电流都是恒定的,所以振荡频率仅取决于外接定时电容的容量。
与门的C输入端在振荡器对外充电时为高电平,D输入端在比较器的输入电平低于阈值电平时为高电平,当C和D输入端都变成高电平时触发器被置为高电平,输出开关管导通,反之当振荡器在放电期间,C输入端为低电平,触发器被复位,使得输出开关管处于关闭状态。
稳压原理:当输出电压升高,5脚分得的电压相应升高,高于1.25V时 比较器翻转为低电平,与门输出低电平,触发器输出低电平,开关管提前截止,对电感的储能减小,输出电压降低。
峰值电流Ipk感应端7脚,通过检测连接在Vcc和7脚之间电阻上的压降来完成电流限制功能。
当7脚检测到电阻上的电压降超过300mV时,电流限制电路开始工作,这时通过3脚对定时电容进行快速充电,以减少充电时间和输出开关管的导通时间,结果使得输出开关管的关闭时间延长,达到限定输出电流的目的。
MC34063组成的升压电路:
Vout=(1+R2/R1)×1.25=(1+47/2.2) ×1.25=27.95V
Iout=0.3/Rsc=0.3/0.22=1.36A(最大限定电流)
MC34063组成的降压电路:
Vout=(1+R2/R1)×1.25=(1+3.6/1.2) ×1.25=5V
Iout=0.3/Rsc=0.3/0.33=0.9A(最大限定电流)
MC34063组成的反极性电路:
Vout=(1+R2/R1)×1.25=(1+8.2/0.953) ×1.25=12V
Iout=0.3/Rsc=0.3/0.24=1.25A(最大限定电流)
MC34063组成的电流扩展电路:
MC34063组成的隔离输出电路:
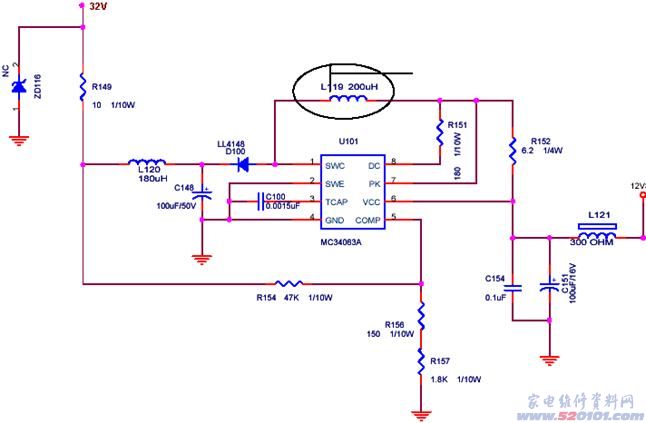
在LCD数字板上的应用(冠捷):
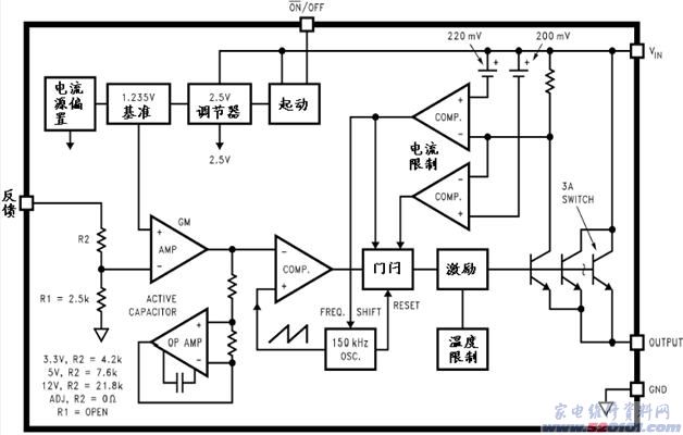
二、 LM2596降压型DC-DC电路
LM2596简介:
1、3.3V/5V/12V的固定电压输出和可调电压输出
2、可调输出电压范围1.2V~37V±4%
3、输入可高达40V,输出线性好且负载可调节
4、150KHz的内部振荡频率,输出电流可高达3A
5、低功耗待机模式,典型值为80μA
6、TTL断电能力,具有过热保护和限流保护功能
7、外围电路简单,仅需4个外接元件
8、基准电压VREF=1.235V
LM2596内部框图:
LM2596各脚功能:
Pin Symbol Description
1 VIN 电源输入
2 OUTPUT 输出端。有固定的3.3V、5V、12V输出(后缀分别为-3.3、-05、-12),也有1.2V~37V可调输出
3 GND 地
4 Feedback 反馈
5 ON/OFF 芯片起动和关断端。该脚为低电平时芯片起动,该脚为高电平时芯片关断
5V固定输出典型应用:
可调节输出典型应用:
在LCD数字板上的应用(TCL 26H/GM21):
TCL GM21机芯无Q6,5脚直接接地。
三、MP9583降压型DC-DC电路
MP9583简介:
3A输出电流,可编程软起动
0.1Ω的内部功率MOSFET开关
输出接陶瓷电容具有低ESR的稳定性
可达95%的效率,20uA的关断模式电流
固定的385KHz工作频率
过热保护,周期性的过流保护,欠压锁定
输入工作电源范围宽:4.75V-23V
输出可调范围:1.22V-21V
基准电压:VREF=1.222V
MP9583内部框图:
MP9583各脚功能:
Pin Symbol Description
1 BS 自举电容
2 IN 电源输入
3 SW 开关输出
4 GND 地
5 FB 反馈
6 COMP 补偿
7 EN 使能,高电平开,低电平关,开路自动起动
8 SS 软起动
2.5V固定输出典型应用:
VOUT=1.222(1+R1/R2)
在LCD数字板上的应用(MS89):
四、MP1411降压型DC-DC电路
MP1411简介:
2A输出电流,可达95%的效率
0.2Ω的内部功率MOSFET开关
输出接陶瓷电容具有低ESR的稳定性
23uA的关断模式电流,可编程的欠压锁定
固定的380KHz工作频率
过热保护,周期性的过流保护
输入工作电源范围宽:4.75V-18V
输出可调范围:0.92V-16V
基准电压:VREF=0.92V
MP1411内部框图:
MP1411各脚功能:
Pin Symbol Description
1、3 NC 不连接
2 BS 自举电容
4 IN 电源输入
5 SW 开关输出
6 GND 地
7 FB 反馈
8 COMP 补偿
9 EN 使能,高电平开,低电平关,开路自动起动
10 SS 软起动
3.3V固定输出典型应用:
VOUT=0.92(1+R1/R2)
在LCD数字板上的应用(TCL MC77机芯):
五、SC1102组成的DC-DC电路
SC1102简介:
1、基准电压VREF= 1.265V
2、效率高达95%的同步运行
3、Rds电流感应
4、芯片内具有电源和过压保护功能
5、很少的外部元件
6、软起动功能
7、芯片使能功能
SC1102内部框图: 
SC1102各脚功能:
3.3V固定输出典型应用:
VOUT=(1+R9/R8)×1.265
在LCD数字板上的应用(TCL GC32机芯): 
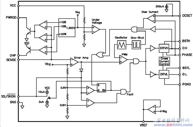
六、IRU3037组成的DC-DC电路
IRU3037简介:
1、运行于单5V或12V供电的同步控制器
2、内部200KHz固定频率电压模式
3、软起动功能
4、500mA峰值输出激励能力
5、当控制MOSFET短路时保护输出
6、基准电压VREF=1.25V
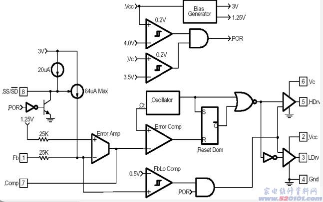
IRU3037内部框图:
IRU3037各脚功能:
Pin Symbol Description
1 FB 反馈端
2 VCC 内部低侧供电
3 LDrv 低侧激励输出
4 GND 地
5 HDrv 高侧激励输出
6 VC 内部高侧供电
7 COMP 补偿
8 SS/SD 软起动
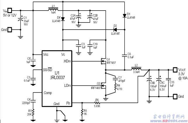
3.3V固定输出典型应用:
VOUT=(1+R6/R5)×1.25
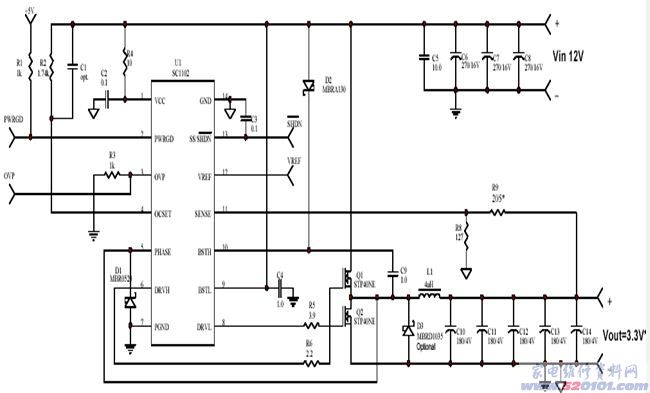
在LCD数字板上的应用(TCL MS18机芯):
七、DC-DC电路检修注意事项
DC-DC电路效率高,温升低,元件少,因此故障率相对较低,检修也较容易。但输出开关管、续流二极管接有感性负载,且工作频率高、电流大,因此输出部分的元件故障率相对高一些。[Page]
DC-DC电路输出开关管有三极管和MOSFET之分,三极管多集成在DC-DC集成块内部,MOSFET有集成在DC-DC集成块内部,也有外接的双MOSFET。
续流二极管工作于高频大电流状态,多采用恢复时间短的肖特基二极管。
DC-DC电路无输出应重点检查开关管和续流二极管,续流二极管多为击穿损坏;
代换续流二极管时,不能用普通的整流管代换,应选用快速恢复二极管;
输出电压过高或过低,应重点检查DC-DC集成块FB反馈端外接的两个取样电阻;
不能断开两个取样电阻通电检修,否则稳压反馈环路失控,开关管会冒烟烧坏;
代换外接的双MOSFET时,应充分考虑它的类型以及ID、VDS、RDS等重要参数;
当更换双MOSFET后开机,MOSFET再次冒烟损坏,多数是由于DC-DC电路负载有严重短路现象。