1、创维168P-L6K011-00电源板实物图
2、创维168P-L6K011-00电源系统结构
创维55V1电视采用板号为168P-L6K011-00的电源电路,其系统结构框图如下:
如图2所示,U1(FA5696)为PFC控制集成电路,U2(SSC3S910)是电流模式开关稳压电源控制集成电路,Q4、PC1及其外围元件组成待机控制电路(控制U2是工作、还是待机)。 本电源的工作程序是:首先,220V交流电经EMI滤波,送往开关稳压电源电路,开关稳压电源电路开始工作,得到+12V、+24V、PFC控制芯片工作供电(此时为低功率输出);然后,主 板上的CPU电路得到稳压供电开始工作,给电源板送来开机信号;接着,PFC控制芯片U1得到供电而开始工作,输出380V的PFC电压;最后,PFC电压380V送往开关稳压电源电路,开关稳压电 源电路开始工作,得到+48V、+12V、+24V电压(此时为正常功率输出),给主板,LED灯条控制电路供电。
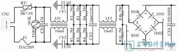
3、EMI滤波电路
创维168P-L6K011-00电源的EMI滤波电路原理图如下:
如图3所示,F1是保险丝,RH1是限流电阻,RT1是压敏电阻,CY1、CY2是共模滤波电容,LF1、LF2是共模电感,CX1、CX2是差模电容,R1、R2、R3、R4是泄放电阻。
4、开关稳压电源电路
创维168P-L6K011-00电源的开关稳压电源电路原理图如下:
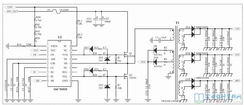
如图4所示,为开关稳压电源电路,其中,U2(SSC3S910)为一款开关电源控制集成电路;T1为脉冲开关变压器;Q1、Q2为功率开关管;ZD7为33V稳压二极管;ZD9为27V稳压二极管U4。
(1) 基本工作过程
220V 交流电经EMI 滤波,分两路送往后级,一路经BD1 整流、CE1/CE2 滤波,得到300V 直流供电,经F3 送到开关管Q1 的漏极;另一路经D31//D32 整流,再分两路,一路经R59、R41、 R42 降压,C26 滤波,送给U2 的①脚一个检测信号,另外一路经RL1、RL2 送给U2 的○18 脚一 个启动供电,于是U2 内部电路开始工作,其中的震荡电路产生的信号经驱动,从U2 的○11 、○16 脚输出正负有一定延时驱动信号,经R10、R20 耦合,送到推挽功率开关管Q1、Q2 的控制栅极。 于是功率开关管Q1、Q2 交替饱和导通,Q1 导通时形成一个电流回路(PFC_OUT→Q1 的漏极 →Q1 的源极→T1 的①-②绕组→C1→地),Q2 导通时形成一个电流回路(C1→T1 的②-①绕组 →Q2 的漏极→Q2 的源极→地),U1、Q1/Q2、T1 及其外围元件组成的开关稳压电源电路开始 工作,得到48V、24V、12V 工作供电(此时开关稳压电源电路为低功率输出,待PFC 电路正常 工作后才是高功率输出)。
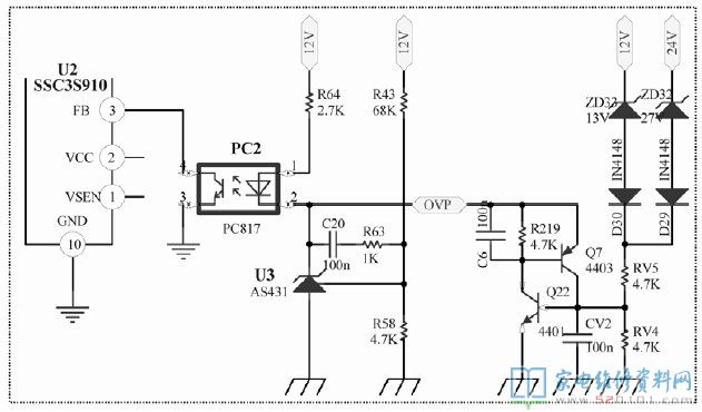
(2) 过压保护过程
如图5所示,当+12V、+24V 输出端的电压偏高超过一定值时,此偏高的电压会齐纳击穿ZD32、ZD33 等稳压管,经D29、D30 给Q22 基极送去一个高电平,于是22 饱和导通,Q7 饱和导通,Q7 的e 极为低电平,光电耦合器PC2 的②脚被拉为低电平,PC2 内部光敏三极饱和管通,U2 的②脚的FB 电压快速达到保护门限低电压,内部振荡器被马上关断,整个电源电路随即停止工作,从而实现过压保护。
(3) SSC3S910引脚功能
5、开关机控制电路
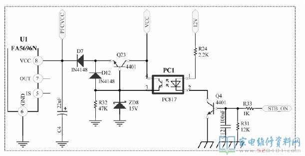
如图6 所示,Q4、PC1、Q23、U1 等元件组成开关机控制电路。 开机时,电源电路工作在BURST 模式,输出的12V 经主板上DC-DC 变换,为CPU 供电。 CPU 正常工作后,为电源电路送来ON_OFF 开机信号(高电平),于是Q4 饱和导通,PC1 内 部光敏三极管饱和导通,Q23 饱和导通,VCC 电压加到U1 的第⑧脚,给U1 提供正常的工作电 压,PFC 电路正常工作,输出PFC 电压给DC-DC 电路,DC-DC 电路正常工作,电源电路输出 正常工作模式的48V、24V、12V 供电。 在需要待机时,CPU为电源电路送来STB待机信号(低电平),Q4截止,PC1不工作,Q23 截止,U1得不到供电,PFC电路停止工作,DC-DC电路工作在BURST模式。
6、PFC电路
创维168P-L6K011-00电源的PFC电路原理图如下:
如图7所示,为PFC电路,其中,U1(FA5696)为PFC控制芯片,L1、Q3、D29、CE1、CE2 为PFC升压电路元件,R30、R29、R28、R27、R186为PFC电压反馈取样电阻,RCS2为电流检测 电阻,R54、R55、R56、R57、R175、R184为过压保护取样电阻,C43、R171为电压环路补偿元件。 当开机信号送到电源板后,开机信号控制Q4、PC1、Q23,使U1的⑧脚得到工作供电,于是 PFC电路开始工作,得到PFC电压,经F3送往开关稳压电源电路(之后开关稳压电源电路为高功 率输出)。
FA5696N的引脚功能
7、LED灯条控制电路
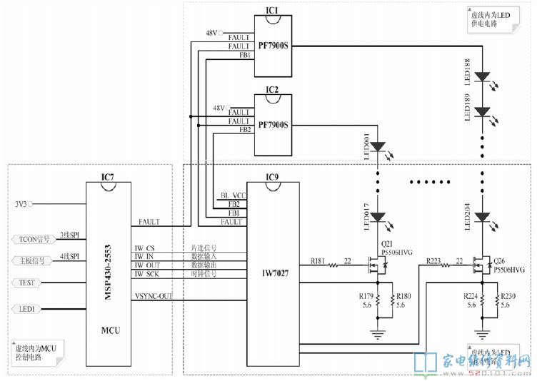
(1) LED 灯条控制电路基本结构 168P-L6K011-00电源板的灯条控制电路由三大部分组成:A、LED灯供电电路(48V电压经 升压电路,得到V-OUT1、V-OUT3供电电压,给12路灯条供电);B、LED灯条驱动电路(由IW7027 及外围元件组成);C、MCU控制电路。其系统结构框图如下:
如图8 所示,本电路为LED 灯条控制电路,其中,IC9 为LED 灯条驱动控制芯片,IC1、IC2 为LED 灯条供电电路控制芯片,IC7 为MCU 芯片。 本电源的工作程序是:首先,IC7 接收主板4 线/SPI 信号进行处理,经过内部解码发出IC9 芯片能识别的指令,IC7 与IC9 通过SPI 通讯协议进行数据传输,IC7 调用内部寄存器;然后, 48V 经IC1、IC2 为核心的升压电路,输出80V 左右的电压给LED 灯条供电,IC9 与IC1、IC2 是通过亮度信号指令进行互动的,控制LED 灯条供电电压;接着,IC9 控制外围MOS,调节对 应区域的LED 灯条平均电流大小,来调节LED 灯条的亮暗程度,提高图像的对比度和亮度。
(2) LED 灯供电电路工作原理
如图9所示,为LED灯条供电电路,其中,IC2(FA7900S)力森公司LED灯条升压电路芯片, L603、L602、Q17、D9、CE10、CE11为LED灯条供电电路升压元件,R187、R186、R205为电 压反馈取样电阻, R195、R197、R198为电流检测电阻,R204、C46、R203为电压环路补偿元件。 当IC2的⑧脚得到12V供电,LED灯条供电电路开始工作,从IC2的⑦脚输出驱动信号,电源 板送来的48V供电经L602、L603,送到LED灯条供电升压电路,得到80V,给LED灯条供电。
PF7900S的引脚功能
(3) 灯条驱动电路
如图10 所示,由恒流芯片IW7027 及其外围组成,IW7027 可驱动16 路LED,外置MOS 管。 IW7027 与MCU 是通过SPI 通信协议进行数据传输,内部的寄存器由MCU 调用, IW7027 与DC-DC PF7900S 之间通过亮度信号指令进行互动。
IW7027 的引脚功能
(5) MCU 控制电路
如图11所示,MCU控制电路:一款低功耗的MCU,混和信号微处理器,工作电压为1.8-3.6V,正常工作电流为250uA左右。U5有20个引脚,内置2个Time-A和一个Time-B定时器,两组硬核SPI,通信实时性好,具有丰富的中断源及I/O口,主要用于接受主板芯片、TCON板芯片指令,通过MCU解码发出恒流芯片能识别的指令,MCU用C语言编程,具有很好的可移植性。
(6) MSP430G2553引脚功能
8、电源电路故障检修流程
