康佳LED42S2260N液晶电视,故障表现为开关机,红绿灯有变化,测电压,待机电压5V正常,开机正常是5V电压上升到12V,测量时却是从5V到10V之间变化 ,经测TL431第1脚0.9V,power_on1.5v,这两处电压不正常,且不急定。PS与power_on相通,不知PS是什么信号,查PS信号。
ps信号受背光IC24脚控制,背光不正常时,24脚输出高电平,PS信号被接地。拆RW974,测电压power_on3V,主电压12V正常。

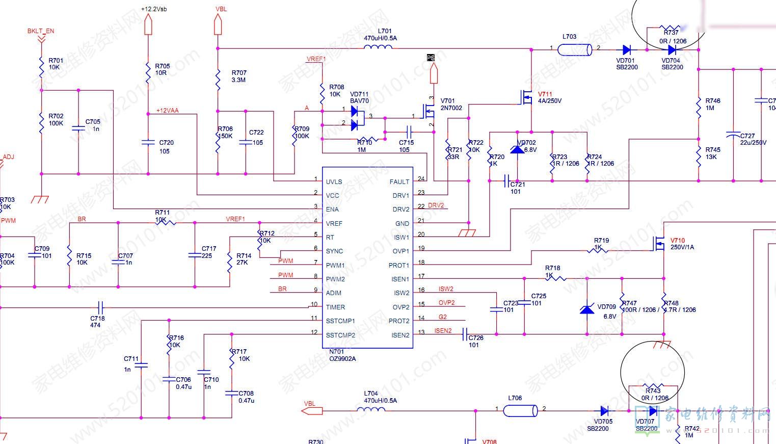
确定背光部分有问题,测OZ9902 1,2,3,4,7,8,9,15,19,电压为:1.8V,12v,2.6v,5v,2.9V,2.9v,2.5V,1.39v,1.46v

唯有1脚与计算差别大,经以下处理,电压为4.8V,本次维修结束。
版权声明:本文为转载文章,版权归原作者所有,欢迎分享本文,转载请保留出处!
