长智屏及模组原理与故障维修(图)

2022-07-22 19:55:35  阅读 1182 次 评论 0 条
摘要:

目前长虹生产的ITV46839E型液晶彩电,采用的屏是友达屏T460HW04 V6或长智屏,长智屏上的背光组件为长虹多媒体液晶模块技术研究所研制,液晶屏及逻辑组件为长智光电公司生产,电源组件均采用澳源电源

       目前长虹生产的ITV46839E型液晶彩电,采用的屏是友达屏T460HW04 V6或长智屏,长智屏上的背光组件为长虹多媒体液晶模块技术研究所研制,液晶屏及逻辑组件为长智光电公司生产,电源组件均采用澳源电源,型号为AY238S-3MF01。

       长智屏型号为LCM460F10-E1-S,其中"LCM" 代表液晶模组,“460”代表46英寸,"F”代表FHD全高清,"E"代表LED屏,“S"代表标准模组。使用open cell型号:91.46T04.6F0;背光类型:LED侧边式;灯条分布:上下两侧各两组;电压电流分配: -组灯条工作电压39.6V,工作电流120mA,而一组则由48颗LED灯串接,共计192颗LED灯,其中一颗LED灯工作电压3.3V,工作电流120mA;LED灯规格:5630;60Hz低压差分LVDS信号驱动接口:1通道;分辨率:1920X1080;高亮度:400nits;快速响应时间:5.5ms;高色彩饱和度:NTSC 72%; 广视角:160(H)/1509(V)。

        整机连线结构图如图1所示,模组与屏之间信号走线示意图如图2所示,内部4组LED灯条分布图如图3所示,其中一组LED灯条示意图如图4所示。

长智屏及模组原理与故障维修(图) 第1张

长智屏及模组原理与故障维修(图) 第2张

长智屏及模组原理与故障维修(图) 第3张

长智屏及模组原理与故障维修(图) 第4张

长智屏及模组原理与故障维修(图) 第5张

一、长智屏背光组件

        长智屏背光组件型号:JUC7 820.00038890 V1,其作用是将电源组件输出的24V电压以及背灯开关和PWM调光控制信号送至该背光组件,通过2组升压电路各形成40V电压,以及4组恒流控制电路分别完成8路通道电流控制信号,点亮4组LED灯条上的192颗LED灯。它的背光组件图如图6所示,背光组件信号流程框图如图7所示。

长智屏及模组原理与故障维修(图) 第6张

长智屏及模组原理与故障维修(图) 第7张

二、背光组件信号工作过程

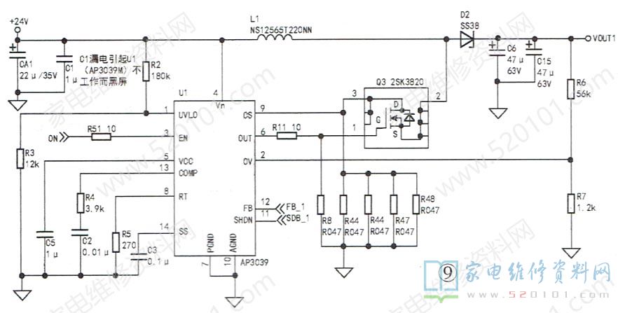
       由电源组件形成输出的24V电压经过连线插头送至背光组件上插座CN3的①~⑤脚,而后一路加至升压控制模块U1/U4(AP3039M)的④脚,另一路通过电阻R53~R56分压为10.73V加至三端稳压块U7(AMS1117-5.0)的③脚,经过稳压再从其②脚输出vcC(5V)电压,加至8通道恒流控制模块U2/U3/U5/U6(AP3608E )的19脚,分别作为其供电。

        由电源组件输出的背灯开关信号(ON)电压5V经过连线插头送至背光组件上插座CN3的12脚,而后同时加至升压控制模块U1、U4的③脚,以及U2、U3、U5、U6的20脚,作为其内部使能开关控制信号。主由电源组件输出的背灯PWM调光信号(5V)经过连线插头送至背光组件上插座CN3的14脚,而后同时加至8通道恒流控制模块U2、U3、U5、U6的11脚,经过内部PWM调光电路,输出8通道电流控制信号。升压控制模块U1、U4 、8通道恒流控制模块U2、U3、U5、U6在得到正常的供电及背灯开关电压和背灯PWM调光信号后,模块内部振荡电路、欠压过压电路、逻辑控制电路、驱动电路、误差放大电路、电流通道控制电路等开始正常工作。

     一方面24V电压送至升压控制模块U1、U4的④脚,背灯开关电压(ON )送至其③脚,U1/U4开始正常工作;另外8通道恒流控制模块U2、U5的19脚在得到5V供电和11脚背光调光EPWM信号开始正常工作后,分别从U2、U5的15脚输出反馈信号(FB1、FB2)至U1、U4的12脚(此时正常工作电压为0.5V),而从U2、U5的16脚输出故障检测信号(SDB1、SDB2 )至U1、U4的11脚(此时正常工作电压应大于2V,最高应小于7V,该脚若是检测出为低电平将关闭驱动电路输出,背光灯条因没有高压而不能点亮)。
       升压控制模块U1、U4刚开始工作时,从其⑥脚输出高电平使开关管Q3/Q4导通,此时储能电感L1/L2两端电压为24V并开始续流储能;当内部误差放大器的反向输入电压大于正向输入电压,即⑨脚(CS)电流采样检测电压(R8、R44、R47、R48)时,SR锁存器被重置,外部开关管Q3/Q4截止。在开关管Q3/Q4截止期间,储能电感L1/L2开始释放能量,通过二极管D2/D4整流,电容C6.C15/C11.C17滤波,形成voUT1/VOUT2( 40V )电压,送至输出插座CN1和CN2的1、2、11、12脚。另一方面8通道恒流控制模块U2/U3/U5/U6正常工作后,分别从其①~④、7~10脚输出8路通道电流控制信号D1~D8和D9~D16,送至输出插座CN1和CN2的3~10脚。屏上4组灯条接口在得到正常的40V供电和8路通道电流控制信号D1~D16后,4组灯条上的LED灯被点亮,以给液晶屏提供背光。

三、背光组件故障检修思路和要点

      在检查该组件无输出或出现其他故障时,一般先检查电路输入和输出电压是否正常,然后按顺序检查AP3039M的VIN、 EN,UVLO、OV、SHDN等5只管脚,最后再检查剩下的几个管脚;以及AP3608E的vCC脚、8通道电流控制信号D1~D16输出脚,这样就可以将问题先定位明确,最后逐个排查,故障便可以解决,检修流程图如图8所示。

长智屏及模组原理与故障维修(图) 第8张

      提示:

       (1 )AP3039M的①脚接一个欠压锁定电路,当输入电压低于某一门限值时就会触发欠压保护功能。电路图中的R2与R3的分压值被采样到芯片的UVLO端,与芯片内部差分放大器的1.25V参考电压进行比较。如果高于1.25V,则表明输入电压Vin正常,芯片可以工作;如果低于1.25V,则说明Vin过低,芯片的驱动引脚( OUT )将被关闭,系统保持最低功耗的待机状态。而AP3039M的欠压保护回差是由内部的22uA电流源来实现,在R2与R3的分压值高于1.25V时,亦即Vin输入正常时,22uA电流源处于开通状态,电流经由UVLO和R3流入GND;当R2与R3的分压值低于1.25V时,亦即Vin输入欠压时,22uA的电流源处于关断状态。因此,当Vin的电压值由正常变为欠压或由欠压变为正常,存在着22uA的电流差异,它与电阻R2的乘积即为欠压保护的回差电压。

       (2 )AP3039M的②脚接一个过压保护电路 ,当输出电压高于某一门限值时就会触发过压保护功能。具体实现与欠压保护电路类似,首先根据需要在输出电压与GND之间接入两个分压电阻R6.R7,然后将分压值接入AP3039M的过压引脚(0V),再与芯片内部的1.25V 参考基准进行比较。如果小于1.25V,则说明电压输出在允许范围之内,芯片正常工作;如果大于1.25V,则说明输出电压过高,芯片将关闭驱动信号(OUT),此时输出电压将回落,从而实现保护功能。过压保护的回差也是由内部的22uA电流源来实现。在R6与R7的分压值低于1.25V时,亦即Vout输出正常时,22uA的电流源处于关断状态;当R6与R7的分压值高于1.25V时, 亦即Vout输出过压时,22uA电流源处于打开状态,电流经由ov引脚和R7流入GND。

        因此,当Vout电压值由正常变为过压或由过压变为正常时,也存在着22uA的电流差异,它与电阻R6的乘积即为过压保护的回差电压。所以若是出现相关故障时,可以检查该芯片的①、②脚电压来准确判断故障部位点。

     (3)空载输出电压为58V,8路通道电流控制信号为0V。

       (4)拔掉任一输出插头CN1或CN2,所对应的上下两组灯条同时不亮,并且该路输出电压为58V,输出的8路通道电流控制信号为0V,控制MOS管Q3或Q4截止而不工作,但不影响升压电路U1和U4的工作。

       (5) 上下各两组灯条中的任何一组灯条的电压和电流通道信号因断路或某一只LED灯开路而该组灯条不能点亮,另一组灯条则连续闪烁。

四、背光组件参考数据表

       插座CN3参考电压数据见表1所示,输出插座CN1参考电压数据见表2所示输出插座CN2参考电压数据见表3所示,其他参考电压数据见表4所示。

长智屏及模组原理与故障维修(图) 第9张

长智屏及模组原理与故障维修(图) 第10张

长智屏及模组原理与故障维修(图) 第11张

长智屏及模组原理与故障维修(图) 第12张

五、故障实例

故障现象1:黑屏

分析检修:根据故障现象,结合电路图分析后,首先检测输出插座CN1/CN2的①/②/11/12脚VOUT1/VOUT2电压为0V,断开其插座负载测量仍然为0V,说明升压模块U1/U4( AP3039M )根本没有工作。进一步检查插座CN3的①~⑤脚输入电压24V却为1.6V,明显不正常,随后断开电源组件输出插头,用数字万用表二极管挡检测背光组件的24V引脚对地阻值很小,说明该支路存在有短路元件。最后检查发现滤波电容C1(1uF)漏电,换为相同规格型号C1后,再测量vOUT1/VOUT2电压恢复为正常值40V,通电4组灯条被点亮。故障部位(C1 )见图9所示。

长智屏及模组原理与故障维修(图) 第13张

故障现象2:背光上部偏暗。分析检修:根据故障现象初步判断应该是屏幕顶部两组灯条没有点亮引起。首先检测背光组件插座CN1输出电压(VOUT1)为0V,8通道电流控制信号也为0V,而插座CN2输出电压(VOUT2)为40V正常,8通道电流控制信号也正常,由此说明升压模块U1(AP3039M)和电流控制模块U2/U3( AP3608E )及电路没有正常工作。进一步检测提供给U1和U2/U3供电正常,但随后检查发现提供给U2/U3的20脚使能EN信号为低电平0V(正常为5V),顺路检查出隔离电阻R28(51Ω)已变质。由于U2/U3( AP3608E )的使能20脚(EN)接收到一个低电平关闭信号后,SDB与SDBX会输出一个低逻辑信号送至AP3039M的故障检测11脚(正常为高电平5V),而后去关闭AP3039M内部驱动电路,致使驱动电路停止工作;并且也会使U2/U3( AP3608E)的8通道电流信号全部关断,引起插座CN1没有任何信号输出,不能点亮2组LED灯条。更换相同规格型号电阻后,故障排除。故障部位(R28 )见图10所示。

长智屏及模组原理与故障维修(图) 第14张

版权声明:本文为转载文章,版权归原作者所有,欢迎分享本文,转载请保留出处!