长虹UD49C6000iD液晶电视,采用的是主芯片MSD6A818的zLS47H- iS机芯。该机由电源组件(欣锐HSL60D-12M7 110-1或晶辰JCL60D -12M7 110 -1)、主板组件(图号:JUC6.690.00106736)、逻辑组件(6871L -3696B )、液晶.显示屏(模组:M490U13- E1-LC1 ,open cell:LC490EQJ-SGE2,4K屏3840X2160),以及按键板组件遥控接收板组件、上网模块等组成。
图声形成:由电源组件分别产生背光灯条所需直流驱动高压64V点亮背光,和主板组件所需直流低压供电12V.24V,再通过主芯片MSD6A818.程序FLASH( 4G).DDR(X2)等,完成各路信号处理、格式变换,最终送至逻辑组件进行数字处理及液晶屏显示图像,以及伴音功放(TSA5711)放大后,还原出声音。
本文主要介绍该机芯易损元件及关键电压形成电路,供维修参考。
一、电源主芯片介绍
NCP1271A(U402)内部结构及引脚功能参数如图1、表1所示。
检修提示:出现12V电压异常或保护故障时,重点检查U402的⑥脚外围VCC 供电形成支路,以及PWM控制芯片U402、驱动管Q104或过流检测、12V稳压等电路相关元件是否有击穿短路或损坏。
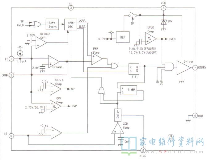
FA5591 (U201)内部结构及引脚功能参数如图2、表2所示。
表2电压引脚标注功能FB反馈电压。
检修提示:出现PFC电压异常或保护时,重点检查VCC1供电形成支路,以及PFC驱动芯片U201、驱动管Q201 .Q202或过流检测、PFC过压等电路是否有元件击穿短路或损坏。
NCP1393(U501)内部结构及引脚功能参数如图3、表3所示。
CAT4026(U702)内部结构及引脚功能参数如图4、表4所示。
检修提示:出现背光电压驱动异常或保护时,重点检查谐振芯片U501、驱动管Q501 .Q502或LED背光控制芯片U702.LED灯串短/开路及驱动电压升高检测保护等电路相关元件是否有击穿短路或损坏。
二、关键电压形成电路的检修
1. 5VSTB供电产生电路
开关电源稳压电路送来+12V_IN供电,提供给U12(TPS54328)的⑧脚经其稳定降压后,形成5VSTB电压,给RF射频、IR/LED板供电;还经U19(LDO)电压转换控制,形成的3.3V_ STB电压给主芯片和SPI FLASH芯片供电,以及经UC3(MOS )开待机电压控制,形成的5V_ 4A电压给其他电压转换LDO供电,如图5所示。
检修提示:该供电若出现异常时,重点检查U12本身是否损坏,电感、滤波电容是否存在漏电现象。
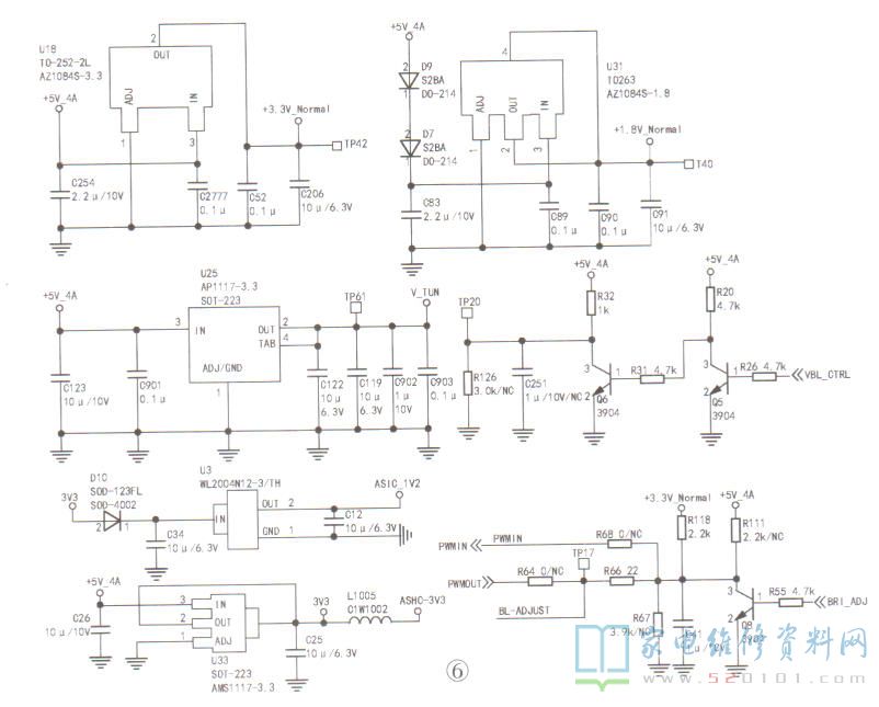
2. 3.3V_ Normal/1.8V_ Normal/3.3V_ TUN/3V3/1V2/VCC-PCMCIA电压
产生电路产生的5V_ 4A电压,分别经U18( tDo)电压转换控制,形成3.3V_ Normal给主芯片, EMMC、USB.CIA卡供电;经U31(LDO电压转换控制,形成1.8V_ Normal给主芯片供电;经U25 (DC-DC)电压转换控制,形成3.3V-TUN电压给高频头供电;经U33(LDO)电压转换和U3三端稳压控制,形成3V3和1V2电压给数字模块DTMB供电;经uC1(MOS)电压转换控制,形成vCC-PCMCIA电压给CIA卡供电;同时,给背灯开关控制Q5/Q6和调光控制Q8提供电压,如图6所示。
检修提示:若上述某一电压出现异常时,重点检查U18.U31.U25 U33.UC1.Q5/Q6.Q8及相应元件是否损坏。
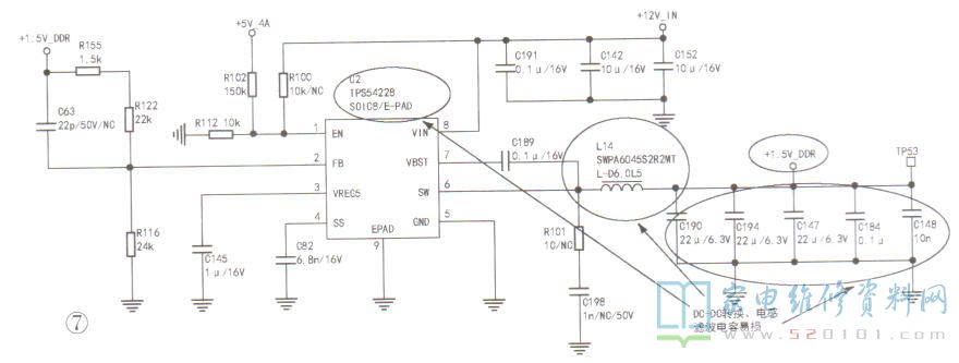
3. +1.5V_ DDR电压产生电路
电源组件形成的+12V_ IN电压,通过U2(DC-DC )稳定降压后,得到+1.5V_ DDR,给DDRMU1/MU2供电。如图7所示。
该电压若出现异常时,重点检查U2、电感和滤波电容是否损坏或DDR有无短路。
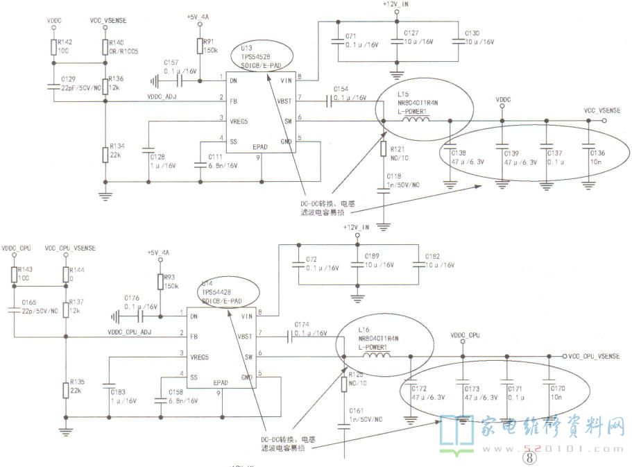
4. 1.2V_ VDDCVDDC CPU电压产生电路
电源组件形成的+12V_ IN电压,通过U13、U14(DC-DC)稳定降压后,分别得到1.2V. _VD-DC和1.2V_ VDDC CPU电压,给主芯片内核供电。如图8所示。
检修提示:该电压若出现异常时,重点检查U13/U14、电感和滤波电容是否损坏或主芯片是否短路。
5. 5V_USB电压产生电路
电源组件形成的+12V_ IN电压,通过U9(DC-DC)稳定降压后,得到5V_ USB电压,经U20(MOS)电压控制,形成5V_ USB3.0电压给USB3.0端口供电;经UC2(DC-DC)电压转换后,形成HDMI3/5V电压给主芯片和HDMI3(MHL )供电;以及直接给USB2.0端口和WIFI组件供电。如图9所示。
检修提示:若上述某一电压出现异常时,重点检查U9、U20、UC2、电感和滤波电容是否损坏;出现不开机故障,则重点检查相应供电电路相关元件有无击穿短路或损坏。
6. VCC_ PANEL,上屏电压产生电路
电源组件形成的+12V_ IN电压,加至上屏电压转换控制U4的①、③脚(内部MOS管源极),在主芯片发出高电平屏开关控制信号后,致使Q1饱和导通,12V电压经电阻R2和R4分压后送至U4的②、④脚(内部MOS管控制极)并打开U4,形成VCC_ PANEL 上屏电压,给逻辑组件供电,如图10所示。
检修提示:该上屏电压若出现异常时,重点检查三极管Q1和U4是否损坏;出现黑屏故障,则重点检查上屏电压控制电路相关元件有无击穿短路或损坏。
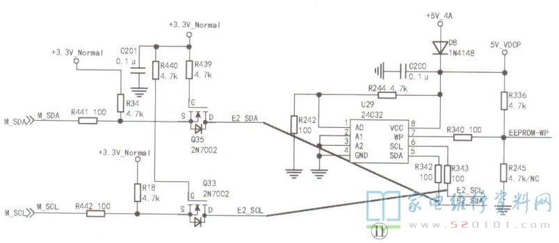
7. EPROM电路
存储器U29(24C32)通过Q33、Q35总线控制,完成与主芯片进行总线通讯,促使主芯片正常工作。EPROM电路如图11所示。
检修提示:若出现黑屏、无用户信息、图异等故障,重点检查U29.Q33.Q35等元件有无损坏;出现不开机或死机故障,重点检查主芯片工作中的相关电路元件有无损坏,以及通过连接打印工具,查看打印信息方式,判断故障部位。
8.背灯开关和背灯亮度控制电路
背灯开关(BL-ON )控制电路是由Q5.Q6及相关元件组成,而背灯亮度( BRI-ADJ )控制电路是由Q8及相关元件组成。电路如图12所示。
检修提示:若出现黑屏或亮度不可调控,重点检查Q5.Q6.Q8控制电路元件有无损坏;出现黑屏或亮度不可控故障,重点检查背灯开关和亮度控制电路相关元件有无损坏。
9.以太网电路
有线网络插入IJ45-LAN口UW2,通过网络变压器UW1 ,把网络信号送入主芯片,接收Inter -net互联网络信号。若网络LAN口绿色指示灯常量,黄色指示灯闪烁,即表示正常,否则,检查LAN口或网络变压.器有无损坏。如图13所示。
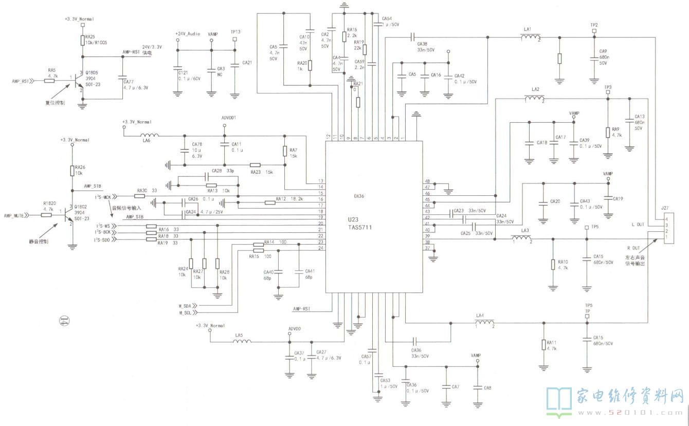
10.伴音功放电路
该电路由伴音功放U23(TAS5711).音频信号输入、静音控制、复位控制等组成。如图14所示。
检修提示:出现无声或声异故障,重点检查伴音功放的供电、静音、复位控制,以及伴音功放本身等相关元件有无损坏。
三、常见故障检修流程

