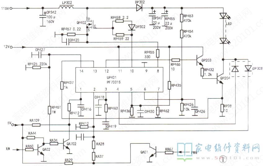
一台长虹50S1液晶电视,冷开机图声正常,热机(短则半小时、长则两小时)无规律黑屏,声音-直正常。该机采用三合一板,背光控制芯片是PF7001S(UP401 ),实绘电路如图1所示。
上电后,12V电压供给UP401的①脚(vCC)。当主板发出背光点亮信号时,EN信号变为高电平,QA2导通,QA702截止,5V电压通过RA109和RP412使UP401的①脚为高电平,UP401开始工作,①脚输出驱动脉冲,QP402和LP302组成升压电路,把115V输入电压升压到160V,经DP302整流、CP347、CP348滤波后,供给LED灯串。
UP401的②脚输出恒流控制驱动脉冲,经QP203放大后控制QP204的导通程度。QP204的e极接电流取样电阻RP38/39, 取样信号由RP437送UP401的⑧脚。主板发出的PWM调光信号经RA67和QA01倒相后,通过RA37和RA28送UP401的②脚,UP401将该信号和电流取样信号进行比较后,控制QP204的导通程度,以调节通过LED灯串的电流。LED灯串的负端电压由组合贴片二极管DP308取样,送给UP401的④脚,组成灯串开路保护电路,如果灯串开路,LED负端反馈电压消失,芯片进入灯串开路保护状态。
如果灯串内部灯珠短路,在QP204控制下,灯串负端电压会升高。该电压通过DP308及RP451、RP452分压后,送UP401的⑧脚,如果灯串内部灯珠短路过多,上述电压超过芯片④脚阈值电压(1V),芯片进入灯串短路保护状态停止工作。QP402的S极接有升压电路电流取样电阻,其取样信号由RP455送UP401的⑧脚,当该脚电压超过0.3V时,芯片进入过流保护状态停止工作。RP453、RP454、RP426是升压电路输出电压取样电阻,其取样电压由RP462分压后送UP401的⑥脚,当该脚电压超过2.5V时,芯片进入过压保护状态停止工作。UP401的①脚(vCC供电)内部接有电压检测电路,当该脚电压低于10V或大于27V时,芯片进入欠压或过压保护状态停止工作。黑屏后测115V、12V、5V供电均正常,EN信号电压为3V,也正常,但PWM调光信号电压仅为0.3V。由于QA01的倒相作用,因此该主板发出的PWM调光信号占空比和亮度成反比例,即占空比越小、亮度越高。该电压为0.3V表明背光亮度应接近最高亮度;电压为2V时,背光亮度为最低亮度(因此,如果测到PWM信号电压为0V时,不要由此误判主板发出的PWM信号丢失而引起黑屏,实际上背光此时处于最高亮度状态)。结合声音正常判断背光电路有问题。在机器正常工作时,观察屏幕亮度没有暗区,估计灯珠没有问题,可能U401因某种原因进入保护状态了。
根据经验,高电压下的大阻值贴片电阻底胶漏电或阻值变小较多见,所以首先检查升压输出电压取样电阻RP453和RP454,未发现异常,并且在正常工作时,UP401的⑥脚电压为稳定的1.63V。焊下电阻仔细清理线路板,用两只同规格色环电阻代替贴片电阻,开机故障依旧。再以同法处理灯条短路取样电阻RP451 ,也正常。再用高倍放大镜仔细观察拆下的RP451,发现其背面有少许污迹,以为是该污迹引起RP451不稳定漏电引起的故障。但第二天开机故障重现,在背光正常时敲击线路板有时会黑屏,该线路板是双面板,虽元件接触不良情况比较少见,但补焊也无果。
怀疑屏内灯珠接触不良,发现背光点亮时扭动机器外壳也会出现故障,黑屏后监测LED+端电压再开机,发现背光不亮时,该点电压上升到200V时随即快速下降.由此判断屏内灯条有问题。拆屏检查,发现屏幕中间的一个接插件引脚虚焊,如图2所示。

补焊后试机,故障排除。在检测中,笔者测得恒流电路有相关点波形,如图3所示,供参考。

A波形是背光亮度为"25%” 时主板发出的PWM调光信号波形,在一个周期内低电平时间只有2ms,而高电平时间有6ms,即一个周期中灯条亮2ms.熄灭6ms(由于熄灭时间非常短,人眼感觉不到灯条有亮灭,但能感觉到亮度是下降了,这时低电平脉冲的占空比是25%。当逐渐调高亮度时,低电平的时间也逐渐增加)。当把背光亮度调到“50%”时,一个周期内的低电平时间和高电平时间均为4ms(继续调高亮度到100%时,PWM信号全部为低电平,灯条连续发光,这时所有波形都是一条直线,即只有直流电压没有脉冲信号,这时LED负端(QP204的c极)电压是直流1.5V)。
波形B是电流取样电阻RP38两端的电压波形,这个波形反映了通过灯条的电流和时间。因为RP38阻值为10Ω, 波形高电平时电压为0.6V,用欧姆定律就可以算出通过灯条的电流是60mA,并且不随背光亮度变化而变化,所以QP204被称为恒流控制管,这样可以使低亮度和高亮度时灯珠的发光色温保持一致,因此画面彩色不会因亮度变化而改变。波形C反映了QP204的导通和截止情况,脉冲信号低电平期间就是该管导通时间(实际上该管在导通时并非处于完全饱和导通状态,否则将失去恒流控制功能,这里指的导通实际是QP204处于最高亮度时的状态,即该管c极对地仍有1.5V左右的直流电压)。高电平期间就是QP204截止时间。
波形D是UP401的④脚电压波形,由于有DP308的存在,当QP204处于导通状态时,其c极电压较低,DP308使UP401的④脚也为低电平,当QP204截止时,QP204的c极电压快速上升,UP401的④脚产生一个尖脉冲(而在QP204 持续截止时,UP401的④脚回到低电平)。此时④脚处于高阻抗状态,若用指针式万用表2.5V挡(内阻约为50k)测④脚电压,表笔一触背光马上熄灭。