长虹LED42B2080N液晶电视不开机的故障维修

2022-02-02 21:26:53  阅读 732 次 评论 0 条
摘要:

一台长虹LED42B2080N型液晶电视,上电后无反应,指示灯也不亮。此机采用三合一主板,型号是JUC7.820.00102203。上电,测量主电源滤波电容两端电压为300V,正常;开关电源次级输出电压

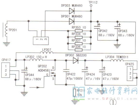
        一台长虹LED42B2080N型液晶电视,上电后无反应,指示灯也不亮。此机采用三合一主板,型号是JUC7.820.00102203。上电,测量主电源滤波电容两端电压为300V,正常;开关电源次级输出电压均为0V。断电,在路测量输出电压整流二极管,发现DP301 DP303负端对地短路。拆下DP301.DP303检测均正常,说明系后级电路短路。DP301、DP303为背光供电整流二极管相关电路如图1所示。

长虹LED42B2080N液晶电视不开机的故障维修 第1张

        检查背光驱动电路,发现升压二极管DP302(SB3200)击穿,场效应管QP202( AOD458 )短路。更换DP302和QP202后开机,电源指示灯亮,DP301、DP303输出端电压为58V;二次开机后,图像、声音均正常。

版权声明:本文为转载文章,版权归原作者所有,欢迎分享本文,转载请保留出处!