长虹2588P彩电雷击后无光、无声。

2006-09-18 20:41:56  阅读 534 次 评论 0 条
摘要:

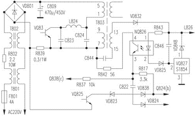
雷击时未开机,只是电源插头未拔下而遭到雷击,雷击后曾通电试机,不能开机,但红色指示灯亮。说明雷电从电源进入,由于未开机,有电源开关隔离,雷电通过开关内部放电进入电视机,雷击电场强度减弱。检查雷电进入的电源电路,无明

     雷击时未开机,只是 电源插头未拔下而遭到雷击,雷击后曾通电试机,不能开机,但红色指示灯亮。说明雷电从 电源进入,由于未开机,有 电源开关隔离,雷电通过开关内部放电进入电视机,雷击电场强度减弱。检查雷电进入的 电源电路,无明显的烧焦放电痕迹。测量 电源部分元件,也无明显短路故障。通电试机,整流后的300V电压正常,但 电源不能启动,检查启动电路未见异常,检查反馈电路,也未见损坏元件。最后检查稳压环路,发现光耦NQ826损坏,围绕损坏元件检查,发现与NQ826相连的R842开路、C822短路,进一步检查发现VQ825、VD823击穿。更换上述损坏元件后,电视机恢复正常。
长虹2588P彩电雷击后无光、无声。 第1张
版权声明:本文为转载文章,版权归原作者所有,欢迎分享本文,转载请保留出处!