索尼KLV-40V300A液晶电视开机指示灯闪烁6次的故障维修

2021-12-22 20:36:09  阅读 1016 次 评论 0 条
摘要:

接修一台索尼KLV-40V300A的液晶电视,故障表现为开机屏幕不亮,伴音正常,大概几秒后就保护关机了,指示灯变红色,循环闪6次。拆机检查从主板过来的背光控制电压,测得CN6203(10)脚BACKLIG

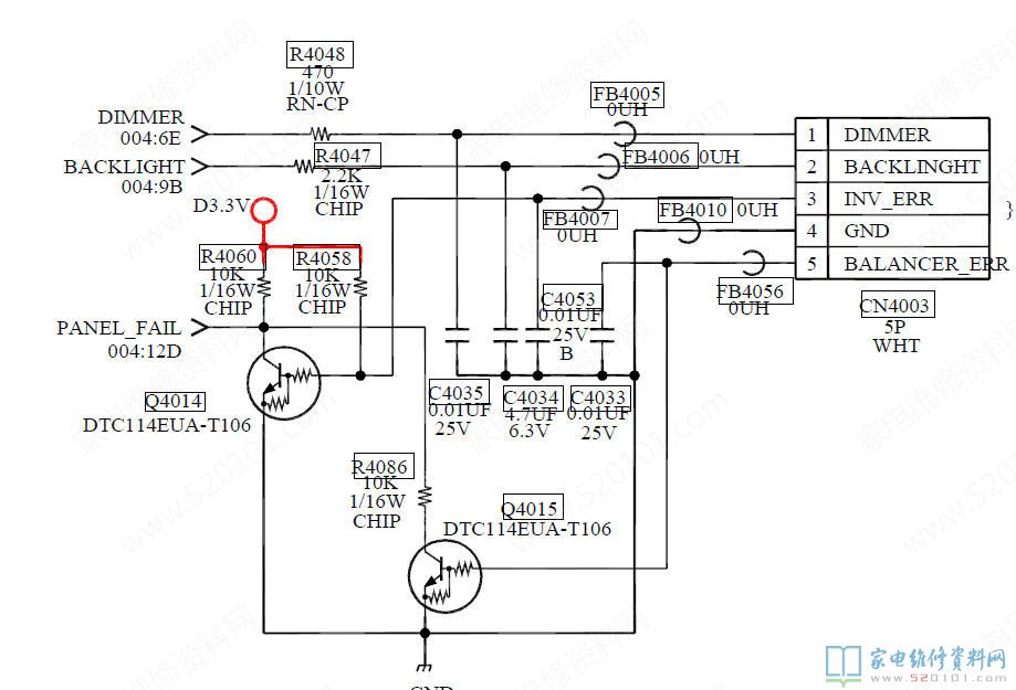
       接修一台索尼KLV-40V300A的液晶电视,故障表现为开机屏幕不亮,伴音正常,大概几秒后就保护关机了,指示灯变红色,循环闪6次。拆机检查从主板过来的背光控制电压,测得CN6203(10)脚BACKLIGHT端电压为零,(7)脚BALANCER_ERR为零,(9)脚INV_ERR两个保护端电压为2V左右。分析电路得知,高压板要工作(10)脚电压应该至少为3V左右吧,而两个保护端电压应该为零吧。

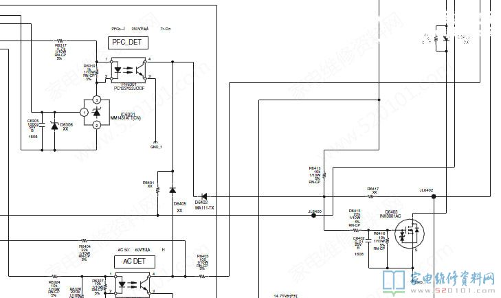
      带着这个思路,首先检查电源板上有关(10)脚电压走向情况,从(10)脚出来经R6420后分两路,一路直接到主高压板了,另一路通过二极管R6418到场相应管Q6403了,该管子为PFC电压检测用的,当PFC电压异常时使其该管子导通后强行把(10)脚电压拉低来防止故障扩大。先试着断开该管子,开机测试(10)脚电压还是为零,测对地电阻为5K左右,应该是主板没有送电压过来。是不是主板检测到(9)脚电压异常而保护就不送出该控制电压呢?经查阅大量资料,更换高压主板上的低压控制电源模块IC6702(PQ200WNA1),机器恢复正常。

索尼KLV-40V300A液晶电视开机指示灯闪烁6次的故障维修 第1张

索尼KLV-40V300A液晶电视开机指示灯闪烁6次的故障维修 第2张

索尼KLV-40V300A液晶电视开机指示灯闪烁6次的故障维修 第3张

版权声明:本文为转载文章,版权归原作者所有,欢迎分享本文,转载请保留出处!