一台东芝2938XP型大屏幕画中画彩电,经常出现主画面图像淡、有雪花点及无规律性网纹*扰的现象,且网纹*扰在H、U频段尤为严重,L频段稍轻,但伴音及子画面图像正常。
根据故障现象并结合电路原理分析,怀疑故障出在信号功率分配器至高频头及中放电路的高频电路。由于该机的主、子画面高频头的型号及性能相同,天线信号进入功率分配器后分两路输出,分别送至主、子高频头的输入端,为判别故障具体部位,将功分器两根输出线对调后分别送入主、子高频头后试机,此时主画面图像恢复正常,而子画面图像出现图淡及网纹*扰,这说明功分器输出信号有一路不正常,故障在功分器内部,而主、子高频头及其后的中放电路正常。
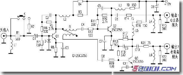
将功分器从主板上拆下,并根据实物绘出该功分器的内部电路如附图所示(注:图中各元件编号为笔者标注)。用导线将主板的12V电源与地线分别加至功分器的电源端及外壳,实测图中Q3管Vc=112V,而Q2管Vc≈0V,说明Q2管因无工作电压而未起放大作用,造成输出信号弱。仔细检查发现,Q2c极供电回路中的R9电阻其中一引脚焊点周围有一圈细小裂纹而形成脱焊,重新补焊该引脚后试机,主、子画面图像恢复正常,*扰消失,整机故障排除。
资料来源:www.520101.com
版权声明:本文为转载文章,版权归原作者所有,欢迎分享本文,转载请保留出处!