西湖CP2528A彩电,开机三无,约3秒钟后,整机电源开关跳开

2006-09-18 20:42:49  阅读 540 次 评论 0 条
摘要:

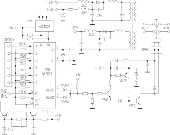
此机型设有交流自动关机,据故障现象分析,为机内保护电路动作,造成CPU控制继电器吸合,断开交流电源。此机型采用并联自激式开关电源,且无须行频同步,可断开电源输出接入假负载检修,有关电路见图。先断开L862、L864

    此机型设有交流自动关机,据故障现象分析,为机内保护电路动作,造成CPU控制继电器吸合,断开交流电源。此机型采用并联自激式开关电源,且无须行频同步,可断开电源输出接入假负载检修,有关电路见图。先断开L862、L864、L865,在C862两端并入500Ω/20W电阻作假负载,开机测+129V、+24V电压正常,且电源并不关断。再测+129V及+24V输出端对地电阻值基本正常,无短路现象,关机后恢复L865、L864,在L862处串一电流表开机监测,行电流为稳定的480mA。但几秒钟后电源仍断开。鉴于此故障的特殊性,试断开继电器插头XP803,开机后行电流稳定在480mA,此时出现正常的光栅,但控制不起作用。检查CPU{14}脚电压,{7}、{8}脚时钟信号,{9}脚复位电压均正常。CPU电源控制由{2}、{3}脚频段控制电压兼控,测{2}、{3}脚电压均为5V,说明CPU发出关机指令,使VD851、VD852截止,V851、V852、V853导通,继电器J吸合而关断总电源。查CPU{34}、{30}脚外接存储器无异常,怀疑控制电路工作不正常,断开CPU{5}脚遥控输入,开机后故障依旧,其{2}、{3}脚仍输出关机高电平。拔掉XP901A后开机,故障依旧。测CPU{10}、{12}、{13}、{15}、{16}、{17}脚键盘扫描输出,除{10}脚为0.1V、{13}脚为0.3V外,其余各脚电压均为5V左右。关机后测得{10}、{13}脚上拉电阻R906开路,R910约为10MΩ左右。这几只上拉电阻均为47kΩ1/16W电阻,估计为功率余量不足,全换为47kΩ1/4W金属膜电阻后,恢复{5}脚遥控输入及XP901A、XP803试机,一切正常。
西湖CP2528A彩电,开机三无,约3秒钟后,整机电源开关跳开 第1张
版权声明:本文为转载文章,版权归原作者所有,欢迎分享本文,转载请保留出处!