
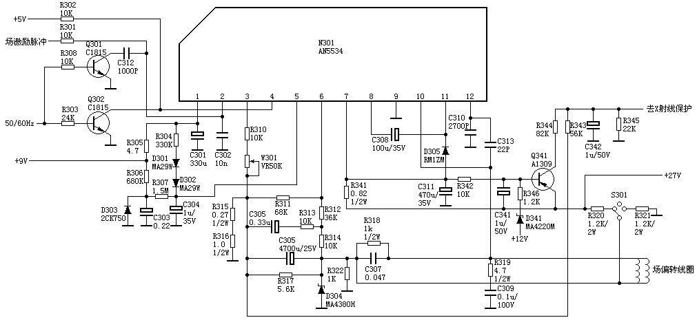
该电路摘自长虹N2918型彩电
1脚:9V——9V电源输入
2脚:1.2V——场触发脉冲输入
3脚:3.2V——场交流负反馈输入(场幅)
4脚:4V——50/60Hz切换输入,50Hz=H,60Hz=L
5脚:5.4V——场锯齿波形成
6脚:5.0V——场交流负反馈输入(场线性)
7脚:27V——电源
8脚:1.3V——场逆程脉冲输出
9脚:0V——地
10脚:14V——场扫描输出
11脚:27V——泵电源输入
12脚:1.2V——防自激电容
版权声明:本文为转载文章,版权归原作者所有,欢迎分享本文,转载请保留出处!