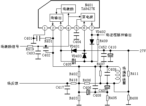
场扫描电路-TA8427 2006-09-11 00:33:37 阅读 476 次 评论 0 条 摘要: TA84271脚:0V——地2脚:14V——场输出3脚:27V——场输出级电源4脚:1.0V——场激励信号输入5脚:0.6V——相位补偿6脚:27V——电源7脚:1.9V——泵电源输出端 TA84271脚:0V——地2脚:14V——场输出3脚:27V——场输出级电源4脚:1.0V——场激励信号输入5脚:0.6V——相位补偿6脚:27V——电源7脚:1.9V——泵电源输出端 版权声明:本文为转载文章,版权归原作者所有,欢迎分享本文,转载请保留出处! 点赞 分享: PREVIOUS:长虹彩电通病及维修经验大集合9 NEXT:场扫描电路-AN5521 文章导航