5V_ normal电路如图1所示,关键测试点L1402、C1404。1.5V_ DDR电路如图2所示,关键测试点L1401、C1424。3.3V_Normal电路如图3所示,关键测试点C1417。1.8V电路如图4所示,关键测试点C1427。NT72333 Main3.3V电路如图5所示,关键测试点L105。NT72333 Main1.1V电路如图6所示,关键测试点L104。
NT72333 Main2.5V电路如图7所示,关键测试点L101。
NT72333 Main1.8V电路如图8所示,关键测试点L102。
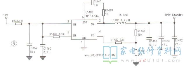
待机3.3V(关键测试点L1405、C1483 C1472 )电路如图9所示。
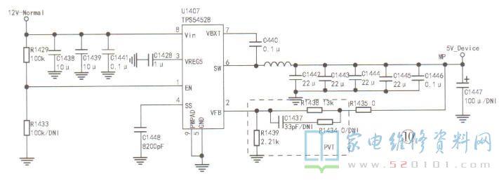
5V_ device ( 关键测试点L1403、C1442~C1445)电路如图10所示。
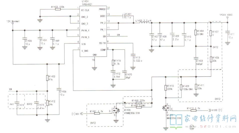
VDDC_ CPU1.1V(关键测试点L1404、C1455~C1457 )电路如图11所示。
VDDC 1.1V (关键测试点L1400,纹波电压测试点C1407 )电路如图12所示。
版权声明:本文为转载文章,版权归原作者所有,欢迎分享本文,转载请保留出处!







