三星S42AX-YD05屏X维持板的驱动电路原理

2022-03-06 17:43:06  阅读 762 次 评论 0 条
摘要:

三星S42AX-YD05屏X维持板版号LJ92-01482A,PCB版号LJ41-05076A,X板控制信号由逻辑板的CN2610输入到X板CN4001,主要有XE、XS、XR、XG、XF、VE几种驱动信

      三星S42AX-YD05屏X维持板版号LJ92-01482A,PCB版号LJ41-05076A,X板控制信号由逻辑板的CN2610输入到X板CN4001,主要有XE、XS、XR、XG、XF、VE几种驱动信号,信号流程图如图1、图2所示。

三星S42AX-YD05屏X维持板的驱动电路原理 第1张

三星S42AX-YD05屏X维持板的驱动电路原理 第2张

      驱动信号定义如下:

XE:VE电压通过信号;

XS:能量维持高控制信号;

XG:能量维持低控制信号;

XR:能量恢复高控制信号;

XF:能量恢复低控制信号;

VE:VE电压产生控制信号。

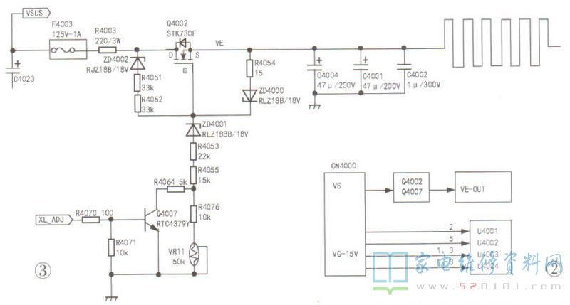
1、VE电压形成电路

     VE DOWN控制信号通过CN4001插座的12脚输入到U4000(74HC541)的②脚,再通过U4000内部处理后由18脚输出到Q4007的基极,Q4007的c级输出控制信号,控制Q4002的导通,产生VE(100V )电压,通过调节VR11电位器,可调节VE电压的高低,电路如上图3所示。


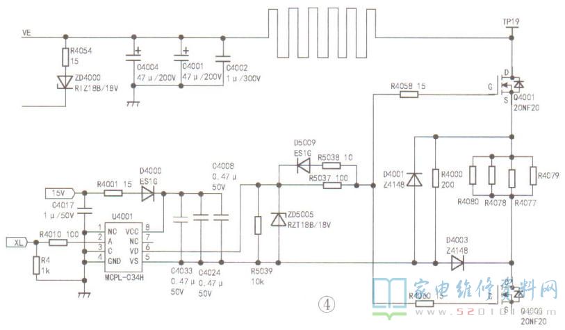
2、XE通讯信号

      XE由CN4001的④脚输入到U4000的⑨脚,经内部处理后从11脚输出XL控制信号到U4001的②脚,通过U4001内部放大和隔离后从⑦脚输出,控制Q4000、Q4001的导通和截止,通过此电路,将VE电压叠加到X-OUT上,形成X维持扫描需要的波形。电路如图4所示,U4001 (MCPL-034H)的实测数据如表1所示。

三星S42AX-YD05屏X维持板的驱动电路原理 第3张

三星S42AX-YD05屏X维持板的驱动电路原理 第4张

3、能量恢复控制电路

      XR能量恢复高控制信号由CN4001的⑥脚输入到U4000的⑦脚,通过内部处理后由13脚输出,输入到U4003的②脚、通过内部的放大隔离后从⑦脚输出ER-H驱动信号,控制Q4004的导通和截止。形成能量恢复高扫描电路。U4003的⑤、⑥脚是能量维持高驱动返回信号。⑧脚是能量维持高驱动内部的供电电压,且随⑤、⑥脚电压的变化而变化,但⑤、⑥脚与⑧脚之间的电压始终为15V。电路如图5所示,U4003 (FAN7371) 的实测数据如表2所示。

三星S42AX-YD05屏X维持板的驱动电路原理 第5张

三星S42AX-YD05屏X维持板的驱动电路原理 第6张

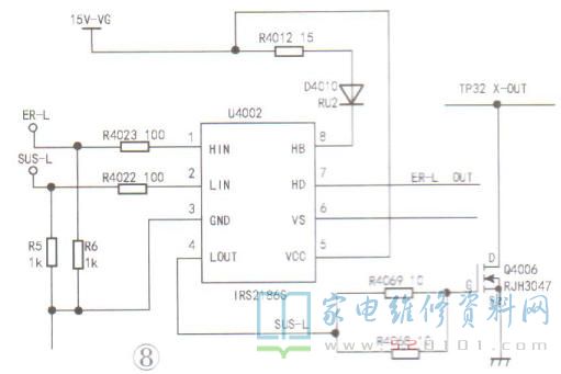
      XF能量恢复低控制信号由CN4001的⑥脚输入到U4000的③脚,通过内部处理后由⑦脚输出,输入到U4002的①脚、通过内部的放大隔离后从⑦脚输出ER-L驱动信号,控制Q4004的导通和截止,形成能量恢复地扫描电路,电路如图6所示,U4002( IRS2186S )的实测数据如表3所示。

三星S42AX-YD05屏X维持板的驱动电路原理 第7张

三星S42AX-YD05屏X维持板的驱动电路原理 第8张

4、能量维持驱动电路

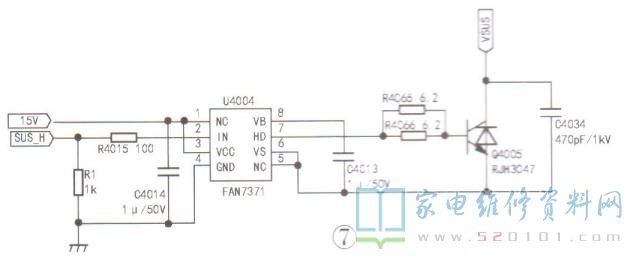
      能量维持高控制信号SUS-H,从CN4001的④脚输入到U4000的⑧脚输入,通过内部处理后由③脚输出到U4004的②脚,通过内部的放大隔离后,从⑦脚输出SUS-H控制信号,控制Q4005的导通和截止,形成能量维持高扫描电路。电路如图7所示。

三星S42AX-YD05屏X维持板的驱动电路原理 第9张

      能量维持低控制信号(SUS-L),从CN4001的①脚输入到U4000的③脚输入,通过内部处理后由17脚输出到U4002的②脚,通过内部的放大隔离后,从④脚输出SUS-L控制信号,控制Q4006的导通和截止,形成能量维持低扫描电路,如图8所示。

三星S42AX-YD05屏X维持板的驱动电路原理 第10张

版权声明:本文为转载文章,版权归原作者所有,欢迎分享本文,转载请保留出处!