三星屏(S42AX-YD05)主要用于长虹PT42618NHD、PT42818NHD、PT42700NHD、PT42900NHD等机型上。三星屏电源板(PBA:LJ92-01555A, PCB:LJ41-05700A)上的电路主要由:进线抗干扰电路、桥式整流电路、PFC电压形成电路、待机5V-STB电压形成电路VS/VA电压形成电路、VG/12V/VAMP/D5V电压形成电路以及保护电路等组成,输出VS、VA、VG、D5V A12V、VAMP和5VSB电压,而相关电压形成电路的上电时序则是受电源管理芯片BU8001(7FLIT58FOM )控制。易损元件关键引脚电压如表1所示。
若检查该电源板某路输出电压异常,只需按正常流程检修某支路相关元件即可。不过出现故障较多的还是保护电路引起,在检修这类故障时,可按以下方法进行检修:
当电源电路出现保护状态,CPU板上的电源管理芯片BU8001检测到其中任何一路输出电压不正常时,BU8001的17脚和16脚就会输出低电平(正常为4.9V)控制信号,送至CPU板插座的11脚和17脚,致使Q8002、Q8003截止,继电器RLY8001、RLY8002中的线圈因没有电流流过而断开,PFC电路因此也停止工作。另外同时由于光耦PC8003初级发光二极管截止,次级光敏三极管也截止,致使Q8001基极没有电流流过而截止,最终PFC模块L4981A、低压产生电路开关电源芯片MR4030,VS/VA电路开关电源芯片MC33067的供电全部被切断,从而达到保护的目的。
2、故障实例
故障现象1:待机正常,二次开机保护。分析检修:出现保护故障现象,应是某一保护检测电路发生问题引起。首先对电源板上的MOS管、保险管等进行全面检测,发现保险管F8201 (4A/250V) 已烧坏,但此时测量电容C8103正端仍有384V的PFC电压,那么说明PFC电压形成电路是没有问题的。据此分析烧坏F8201有3种情况:-是保险自身超负荷损坏(几率很小);二是VS/VA电压形成电路损坏;三是VAMP/12V/VG/D5V低电压形成电路损坏造成。经仔细检测发现U8301(MR4030)已爆裂,并在路检测相关元件发现zD8301、ZD8304两只稳压二极管也已击穿,最后更换相同型号的3只元件后,通电试机VAMP、12V、VG、D5V电压输出正常,二次开机不再保护。
小结:通电后继电器吸合而后跳开,是因为I电源管理芯片BU8001没检测到有电压反馈于MCU,或是电压过高反馈于MCU,导致MCU发出保护指令。若遇到此类故障需对每路输出电压的瞬间进行检测,相关电路如图1所示。
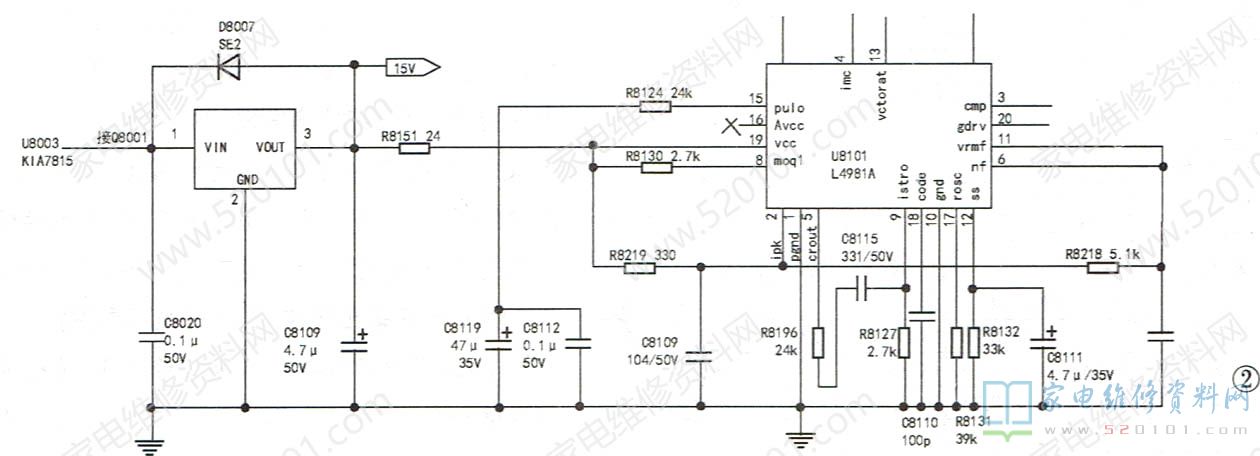
小结:对于电源的维修,最重要的是熟悉和掌握电源供电时序、控制信号时序,相关电路如图2所示。
版权声明:本文为转载文章,版权归原作者所有,欢迎分享本文,转载请保留出处!
