创维168P-R8T021-00电源组件在创维OLED电视55S9A(机芯9S94)上使用。该组件使用的主芯片:PFC校正块型号为UCC28070一块UCC256303(U23)与T6组成12V(主板).20V(功放)主开关电源,另一块UCC256303与T1、T2组成+24V大电流( 11A )主开关稳压电路,为OLED屏组件供电;STR -A6069HD(U12)与T3组成5VSB电源,为主板控制电路供电;其辅助绕组产生的电压为PFC、两主电源提供工作电压。电源信号流程见图1。
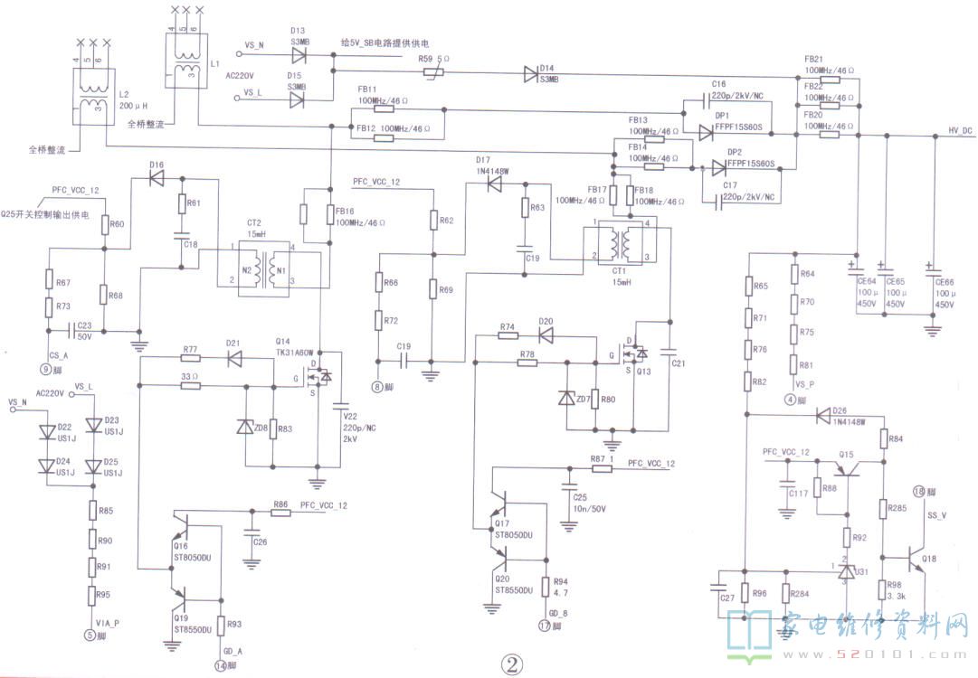
PFC校正块UCC28070:这是款先进的功率因数校正(PFC)器件,集成了两个工作180异相的脉冲宽度调制器( PWM)。其14、17脚外接双通道Q14、Q13开关管,储能电感L1、L2,整流管DPI、DP2,以及三只大电容CE64~CE66组成的PFC功率校正电路,CTI、CT2电感为功率管过零检测元件,见图2。
UCC28070的①脚(CDR )外接电容C30,设置OSC振荡频率的振动幅度。②脚( RDM设置OSC振荡频率的振动转换率,外接R112。电路通过两脚内电路对开关频率的调制控制,降低传导电磁干扰,而不仅是采用线路滤波器来实现。③脚(VAO),它是④脚内电压环路校正放大器的输出端,内与乘法器输入和零功率比较器相连接,也就是传统PFC电路中的电压误差放大输出补偿端。④脚( VSENSE ),PFC电压检测输入端,内接误差电压比较器,外接分压电阻R64、R70等,正常时此脚电压为3V。⑤脚( VINAC),交流220V经降压、D22~D25单相整流后形成的脉动信号送入内乘法器,经IC控制14、17脚输出驱动信号相位。⑥脚( IMO),内乘法器输出端,此脚与地间连接电阻R113,可设置乘法器增益。⑦脚( RSYNTH),外接电阻设置内部电流控制系统向下倾斜的幅度,此脚电压达到5V时,内部电流系统禁用,同时⑧、⑨脚CSA.CSB过零检测信号接相应通道电路。
CSB、CSA,即B、A两通道各自工作时电流感应输入检测端,限制B、A两通道峰值电流值和控制驱动电流的作用。如当14脚输出GDA使外部Q14组成电路启动工作时,CT2电感次级感应信号通过CSA通道去IC内电流合成器控制④脚驱动电流PWM脉宽,而B通道停止工作。
10脚( PKLMT),设置⑧、⑨脚反馈峰值电流门限值,通过分压电阻R811、R819接13脚6V基准电压上。11、12脚CAOB.CAOA为⑧、⑨脚内电流误差放大器输出端,外接RC滤波元件,在此脚建立电压来补偿后接B、A驱动PWM相位。⑧脚(VREF),G脚基准电压形成,给IC内小信号处理单元等供电。10、17脚GD_ A、GD B两驱动输出端,相位差180°。 16脚地端。18脚(SS )软启动电容C42和由Q15、Q18、U31(TL431) 等组成的PFC过压及电流恒流保护电路。18脚电压具有钳位④脚反馈电压VSENSE的作用,当保护电路启动使18脚拉到0.6V以下时,立即禁用14、17脚GD A和GD_ B输出。19脚接RT定时电阻,与内振荡器连接。20脚(DMAX )为最大脉宽调制占空比编程引脚,外接程控电阻整机启动工作又停机:查U12、T3组成的5V开关电压形成,细查5V滤波电容、⑤脚二次供电支路中元件、③脚AC检测电路中分压电阻及5V稳压电路等。另外,PFC校正电路输出400V电压不能低于380V,若低于380V,可出现自动关机、画面不稳定等故障,这时要查图2中相关PFC校正电路。
