夏新LE22液晶电视背光电路原理与故障检修

2021-12-16 20:14:01  阅读 1374 次 评论 0 条
摘要:

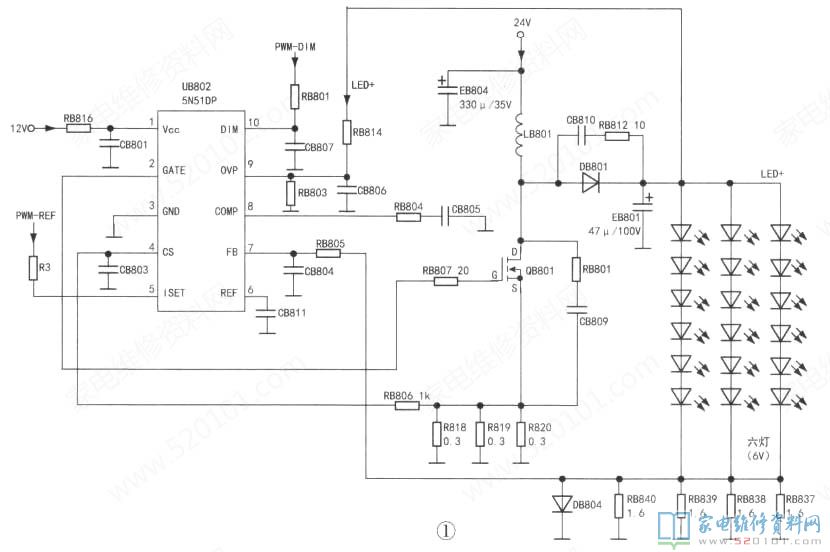
夏新LE22型LED液晶电视,其背光电路由控制芯片UB802(SN51DP)、开关管QB801、储能电感LB801、续流二极管DB801、滤波电容EB801等元件组成,如图1所示。通电后,12V电压通过电

      夏新LE22型LED液晶电视,其背光电路由控制芯片UB802(SN51DP)、开关管QB801、储能电感LB801、续流二极管DB801、滤波电容EB801等元件组成,如图1所示。通电后,12V电压通过电阻RB816加在UB802①脚,同时24V电压通过储能电感LB801加到QB801的漏极。二次开机后,主芯片输出2.5V的PWM-DIM信号及1.5V的PWM-REF信号,分别加到UB802⑩脚与⑤脚上,UB802内部电路启动工作,从②脚输出驱动脉冲,加到QB801的栅极,使QB801工作在开关状态。LB801中产生的感应电压与24V供电叠加,经DB801整流、EB801滤波,得到LED+电压,供给屏内部的LED灯条

夏新LE22液晶电视背光电路原理与故障检修 第1张

       该机屏内有三根并联的灯条,每根灯条由6只6V灯珠串联而成。UB8C2⑨脚为过压保护端,④脚为过流保护取样输入端,⑦脚为灯电流反馈输入端。过压保护电路:该电路由RB814、RB803及UB802⑨脚内部电路组成。当LED+电压经R13814、RB803分压后加到UB802⑨脚,LED+电压升高,导致UB802⑨脚电压高于阈值时,UB802切断②脚脉冲输出,QB801截止,LED+电压降为24V,灯条不发光。

       过流保护电路:该电路由取样电阻RB818-RB820及UB802④脚内部电路组成若QB801的电流增大,则RB818〜RB82。两端电压降增大,即UB802④脚电压升高,当高于阈值时,UB802进入过流保护状态,灯条不发光。RB837~RB840为灯条电流设置电阻。更换灯条后,为了延长灯条的使用寿命,可拆除上述电阻中的一只或两只,以降低灯条电流。

例1:一台夏新LE22型液晶电视,开机后黑屏,伴音正常;用手电筒照射屏幕,可看见暗淡的图像。

分析检修:上电,测EB801两端的LED+电压始终为24V;断开灯条再测,LED+电压仍一直为24V,由此判断故障在背光驱动电路中°测QB801的漏极有24V电压,UB802①脚、⑤脚、⑩脚电压均正常,但UB802②脚无驱动脉冲输出,检查UB802外围元件无异常,判断UB802不良,将其换新后故障排除。

例2:机型与故障现象同“例1”

分析检修:上电,监测EB801两端的LED+电压,发现在二次开机瞬间能升到75V,随后下降,怀疑灯条损坏。拆开液晶屏检测,发现每根灯条上都有灯珠开路。将3根灯条全部换新后通电试机,灯条亮,测得灯条总电流约为49()mA。为延长灯条的使用寿命,拆下KB83未装,这时总电流降为365mA。装好屏后通电试机,故障排除。

版权声明:本文为转载文章,版权归原作者所有,欢迎分享本文,转载请保留出处!