首先,高频信号处理及选择,天线调频电视信号,输入到高频调谐器TU,经TU内部处理:高频放大,滤波,中放,检波,鉴频,预中放,AGC增益控制,AFT自动频率控制,PLL锁相环滤波等电路。TU输出的图像中频信号由11脚输出,经R107,L119滤波后,输入到声表面滤波器X101(SAW-K6274D)进行滤波处理。由X101的4,5脚输出图像中频信号直接进入到MST9U19JS的51,52脚进行图像中频处理。由高频头的11脚输出的图像中频信号另一路进入声表面滤波器X102(SAW-K9352M),由X102的4,5脚输出图像伴音中频信号直接进入MST9U19JS的49,50脚进行伴音中频处理。
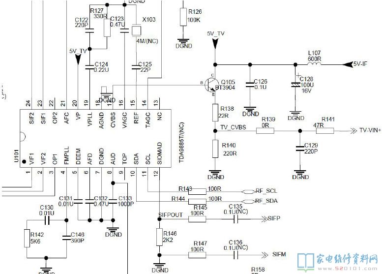
TDA9885是无需对准的多标准(PAL和NTSC)视频和音频IF信号PLL解调器,用于负极性调制器和FM处理器。它的工作电压5V,受4M基准频率输入控制,受IIC总线控制。总线控制脚为10,11脚。15脚外接4M晶体振荡器。 输入的图像、伴音中频信号经TDA9885T处理后,由17脚输出图像视频信号到MST9U19JS;由12脚输出伴音信号到伴音功放电路。
1、MST9U19JS的工作条件:
61、56、205、39、27、5、198、184、167、164、145、76、108、45、47、54、141脚均为3.3V电压供电;
133、128、122、117、107、91脚均为2.6V电压供电。
202、171、151、89、78脚均为1.26V。
2、MST9U19JS关键脚介绍
43,44为晶体振荡控制脚; 158、159脚为总线控制脚。
169脚为电压检测复位控制脚,当检测到复位正常时,电压才正常供给MST9U19JS工作。
3、复位电路的工作流程:
当开机时,3.3V电压通过二极管D201到了Q202的E极,另一路通过R219给电容C202充电,当充到一定的时候,Q202导通,复位电路起作用。或者通过U206(TCM809)来控制复位。29、30脚输出行,场同步信号到显示屏,控制屏显。
主板电路包括:数字视频解码,液晶显示处理器,EEPROM存储器,帧存储器,伴音功放,静音控制等组成。
它采用的集成电路分别为:U807:RT8110(DC转DC控制器,5V电压输出)、U804:LD1117S33(5V转2.6V供给DDR的电压)、U603:TDA1517ATW(伴音功率放大器)、U201:MST9U19JS(数字视频解码,液晶显示处理器,微处理器)、U202:EN25F80-100/PMC25L080(Flash存储器,存储CPU程序)、U203:M24C04MN(存储器)、U204:M24C32MN(EEPROM 存储菜单信息)、U502:HEF40528(音频切换开关)。
4、TV信号流程
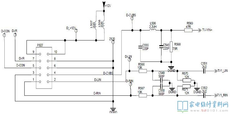
经高频信号处理后的TV信号,由排插P507的4脚输出TV视频信号,P507的1,2脚输出左,右声道音频信号。TV-VIN+信号输入到MST9U19JS的34脚输入。TV-LIN,TV-RIN分别输入到MST9U19JS的62,63脚输入。
5、AV、VGA信号流程
两路AV输入,一路VGA输入,一路YPbPr输入,输入的信号经外接电阻,电容滤波,隔离后由MST9U19JS的17~26、34~38脚输入这些信号。输入的这些外部信号经MST9U19JS内部进行信号开关选择,自动化RGB/YCbCr模数转换输入,视频解码,色度解调,缩放引擎,Gamma校正等,最后送到显示屏进行显示处理。
6、USB信号流程
由排插P406的2,3脚输出USB信号,此信号输入到MST9U19JS的142、143脚来控制USB信号。
7、音频处理电路
输入的图像,伴音中频信号直接进入MST9U19JS进行中频处理后,由71、72脚输出伴音信号到伴音功放电路。左右声道的伴音信号经U603(TDA1517ATW)的3、18脚输入。输入的伴音信号经TDA1517ATW功率放大器后,由8、9脚输出左声道音频信号到左喇叭进行功率放大;由12、13脚输出右声道音频信号到右喇叭进行功率放大;IC的供电电压脚:15、16脚为12V电压供电。
8、静音处理电路
当12V瞬时上电时,一路通过D605到了Q606 的E极,一路通过R645给C648充电,使得Q606导通,高电平来到Q607的B极。使得Q607导通。这时M/SS脚电压为 12*[8.2/(8.2+10)]大约为5.4V左右。这个信号送到功放TDA1517ATW,完成静音控制。 另外,当进入稳定状态时,主芯片MST9U19JS发出静音信号AMP-MUTE高电平时,使得Q607导通。完成静音控制。
9、耳机处理电路
当切换到耳机功能的时候,U602的2,3,5,6脚输入音频信号经运算放大后,由1、7脚输出音频信号到耳塞。
附文:高压一体板工作流程
一、电源工作时的上电顺序
1、插上AC 220V的电源插头,3.3V待机电源(standby MCU)开始工作。
2、连接器P802中的“P_ON”置高到3V3,那么K801 (继电器) 吸合,水桶电容C840、C840A充电,同时U806(L6562A)被加电,PFC电路开始工作;+24V的控制器U805(FAN5571A)开始工作,输出24V。
3、连接器P802中的“DIM”设置到PWM调光状态。
4、连接器P2中的“BL-ON”置为高电平。高压INVERTER的控制U901(OZ9926A)开始工作,输出高压。 * 如果24V不带负载,则INVERTER可能会保护。
二、待机3.3V电源部分(反激式单路稳压)
1、待机时工作于半波整流状态,正常工作时通过D816供电;
2、T802输出两组电压,一组3.3V、另一组14V左右,用于继电器及PFC IC U806(L6562A)供电;
3、U807用的是1.25V的TL431。
三、24V主电源部分(准谐振单路稳压)
1、关机快速关INVERTER的线路分析
24V绕组的方波经D824、C836(0.47U/160V)整流滤波后,得到一个负电压(正常情况下约-100V),该电压经R802与3.3V经R876叠加,接到Q807的B板,正常情况下Q807的B极为负电压。当关机时,VBUS下降,C836上的电压升高(如升高到-50V以上),此时Q807的B极电压升高,Q807导通,将BL_ON拉低,INVTERTER电路停止工作。
2、24V的电源工作不受控制,只要水桶电容上有电,它就会工作,因此放电特别快。 *当24V为空载或者负载及轻时,FA5571处于BURST模式,C836的负电压不够时,也会将将BL_ON拉低。
四、INVERTER 部分介绍(ZVS全桥移相)
1、MOSFET的 驱动(以LDR1为例)
U901输出的LDR1电压VPP幅度只有5V,通过Q914的电平变换(电压放大器),输出24V的驱动信号,经Q906、Q912的推挽放大驱动变压器T902,经T902隔离后驱动Q903。其中Q918的作用是为缩短Q903的电压上升沿时间,降低损耗。
2、灯管电流的检测
变压器次级的电流(灯管电流)通过R959,R961等电流取样电阻转换为电压,通过分压、滤波后送到IC的第13脚,通过IC内部的检测,调整四个驱动的相位差,改变初级线圈占空比达到次级电流恒定。
*启动点灯时以最大占空比工作(不受DIM控制),第13脚电压如果低于2V(2.5*0.8),则定时器动作,TIMER电容开始充电,达到2.9V之后就起保护。
3、过压保护线路
T903输出的高压,经C902(33P),C931(0.022U)电容分压后,送到IC(U901 OZ9926A)的第12脚,正常工作时如果该脚的电压高于OVPT(第16脚)电压, TIMER电容开始充电,达到2.9V之后就起保护。
4、拉弧保护线路
R942(100R)上的高频拉弧电压通过C913耦合后进行整流滤波,得到一直流电压送到Q922的B极,如果此电压高于be结的导通电压,则Q922、Q924都导通,将VREF(5.5V)的送到:A、IC(U901 OZ9926A)第12脚,让过压保护动作;B、给延时C915充电,让延时时间缩短;C、将将Q923导通,将第14脚电压拉低,降低驱动的占空比,这三路线路全部动作,达到拉弧快速保护的目的。
5、灯管开路保护(高压插座松脱保护)
A、当灯管开路后,启动时以最大占空比工作,变压器次级电流还不够,IC第13脚电压偏低而点灯失败保护。 B、 当一个高压插座松脱时,启动后变压器次级电流偏小,因此占空比变大,插座松脱的变压器次级负载极轻,电压升高,则过压保护电路动作而保护。


