接修一台海尔LD40U3200液晶电视,该机主板板号:0091802867 V1.1 TP.RT2649.P71;液晶屏号:KSHISM40(逻辑板号:RUNTK5317TP 0075FV )。
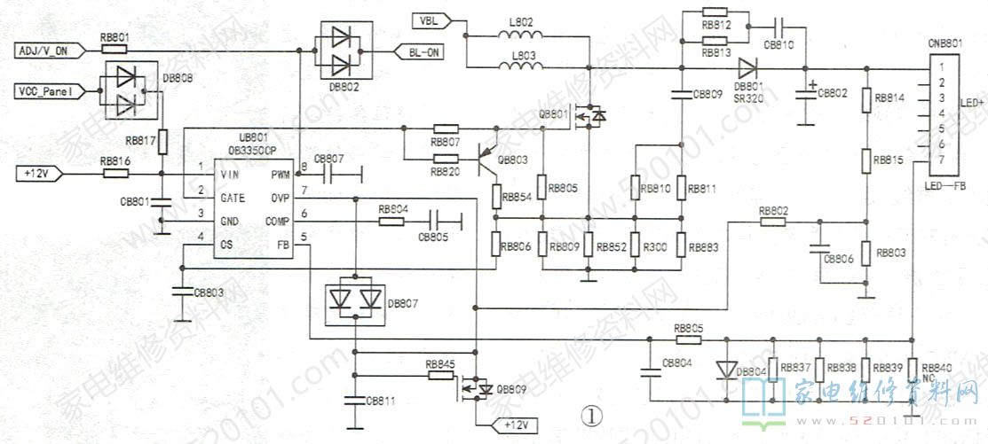
上电试机,按键操作正常,按待机键后红、蓝灯交替闪烁,接上信号源,有声音,但背光不亮,在暗处隐约可看到图像。该机的背光驱动电路如图1所示。
测得UB801 (OB3350CP) 的12V供电正常,插座CNB801的①脚(LED+ )电压约为90V。查询资料得知,本机LED背光工作电压在120V~147V之间,工作电流为280mA~320mA。判断该机升压电路没工作,造成VBL电压因空载而升至约90V。
检查升压二极管DB801、 开关管QB801均正常。上电测量驱动芯片UB801(OB3350CP)各脚电压,发现除①脚12V供电外,其他脚电压均为0V,故判断UB801损坏,换新后故障排除,此时测得UB801的各脚电压见表1,供参考。
版权声明:本文为转载文章,版权归原作者所有,欢迎分享本文,转载请保留出处!
