在讲TCON板电路原理与维修之前,我们先了解一下TN型TFT-LCD的基础原理。
1、TN型TFT-LCD的亮暗控制原理
TFT控制液晶分子是否受电场影响而控制LCD是否点亮。
  
 
2、TN型TFT-LCD的灰阶图像显示原理
在正确的位置输入正确的电压,即可实现灰阶图像的显示。
 
 
3、TN型TFT-LCD的彩色图像显示原理
通过电场改变液晶的排列状态,从而改变三基色光的强弱,进而混合成各种颜色。
  
 
 4、TN型TFT-LCD的亮度控制原理
        通过电场改变液晶的排列状态,从而控制光穿透液晶的多少,进而控制红、绿、蓝三色光的亮暗程度(即实现亮度控制)。 
  
 
5、TN型TFT-LCD的伽玛校正原理
在液晶电视中,数字视频信号(可以是线性的)最终都要经过数模变换,变成模拟电压,去驱动像素电极,而红、绿、蓝三色光的电光特性又是非线性的,这会导致各个灰阶的颜色相差较大(暗场的灰阶误差非常明显),另外,液晶显示屏的亮度也相对较高(需要对其进行非线性校正),为了解决这些问题,可加入伽玛校正。伽玛校正:通过微调数模变换电路的参考电压来校准/调整液晶显示屏的非线性伽玛响应特性(让特性曲线预失真)。
6、极性反转显示原理
  
 
 7、LCD常用的驱动信号标准
 TTL( Transistor-Transistor Logic,BJT-BJT逻辑门)信号:是一种通过高低电平转换进行传输的信号。 
 RSDS(Reduced Swing Differential Signaling,缩短摆幅差分)信号:是美国国家/National半导体公司定义的信号标准,用于VGA和UXGA的信号显示应用解决方案。
 LVDS(Low Voltage Differential Signaling,低压差分)信号:是一种National半导体公司定义的远距离信号驱动标准。 
 Mini-LVDS(Mini Low Voltage Differential Signaling,迷你型低压差分)信号:是一种德州仪器/Texas Instruments公司定义的信号驱动标准。  
9、液晶栅极驱动电路基本架构
  
 
10、液晶源极驱动电路基本架构
 
 
 
 
 11、5800-TCON6-0P10 TCON板实物图
  
 
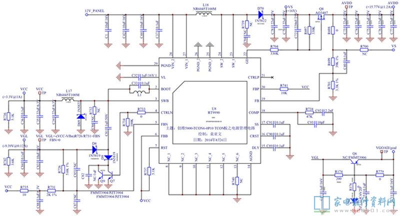
12、5800-TCON6-0P10 TCON板之电源管理
 
 
 
 
  
 
  
 
13、5800-TCON6-0P10 TCON板之伽玛校正
 
 
 
 
  
 
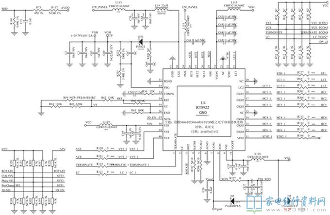
14、5800-TCON6-0P10 TCON板之电平移相
 
 
 
 
  
 
  
 
15、5800-TCON6-0P10 TCON板之输入输出
 
 
 
 
16、5800-TCON6-0P10 TCON板之故障检修
(1)、黑屏
对于“黑屏”故障,首先确认主板送到TCON板的LVDS信号为正常,然后依次检查TCON板上的VIN、VCC、VGL、DCOUT、RESETB、AVDD、VGH等供电或信号输出到相应电路是否正常,接着检查电平移相(转换)、伽玛校正电路是否正常,最后考虑屏体驱动电路是否损坏。
(2)、白屏
对于“白屏”故障,首先确认主板送到TCON板的LVDS信号为正常,然后依次检查TCON板上的VIN、VCC、VGL、DCOUT、RESETB、AVDD、VGH等供电或信号输出到相应电路是否正常,接着检查电平移相(转换)、伽玛校正电路是否正常,最后考虑屏体驱动电路是否损坏。
(3)、花屏
对于“花屏”故障,首先确认主板送到TCON板的LVDS信号为正常,然后依次检查TCON板上的VIN、VCC、VGL、DCOUT、RESETB、AVDD、VGH等供电或信号输出到相应电路是否正常,接着检查电平移相(转换)电路是否正常,最后考虑屏体驱动电路是否损坏。
 
								