创维55R8电视采用板号为168P-P8F054-00 的电源电路,它由EMI 滤波、副电源、功率因素校正、2 个DC/DC 变换、待机控制、过压保护等电路组成,其系统结构框图如下:
如图6所示,本电源的工作程序是:首先,220V交流电经EMI滤波、桥式整流滤波,送往副电源电路;使之正常工作,然后副电源产生的5V电压被送往主板,在经过稳压后,送给CUP,CPU正常工作输出开机信号(ON/OFF)被送往电源板,接着开机信号控制待机控制电路使晶体管导通,VCC电压可以送到PFC控制电路,即PFC电路正常工作,得到380V的PFC供电,送给DC/DC变换电路,DC/DC变换电路正常工作,得到+12V、+24V供电,其中,一路+12V、+24V为OLED屏供电,另一路+12V、+24V为主板电路供电。
1、EMI滤波电路
创维168P-P8F054-00电源的EMI滤波电路原理图如下:
图7 创维168P-P8F054-00电源之EMI滤波电路原理图
如图7所示,F3是保险丝,市电经市电经由F3、LX3、RV3、RT2、RT3、CX2、LX2、CY5、 CY6、CX1、LX1、BD1等组成的整流滤波电路后转变成脉动直流,EMI滤波器的作用主要是防 止外界的杂讯信号对电源的干扰以及电源的开关杂讯对电网产生的干扰。
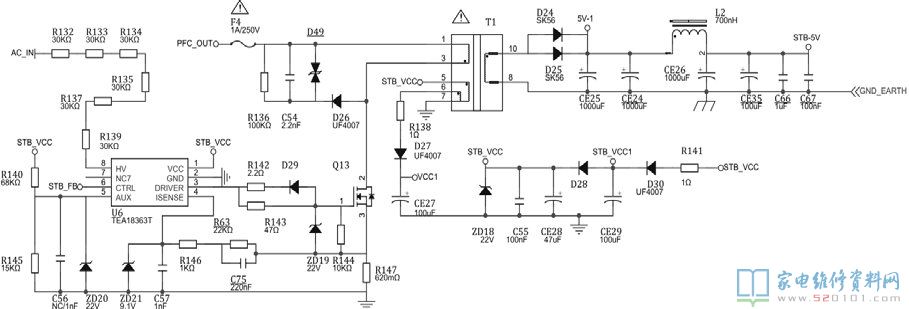
3、待机电路
创维168P-P8F054-00电源的待机电路原理图如下:
图8 创维168P-P8F054-00待机电路原理图
如图8 所示,此待机芯片为NXP 公司的TEA18363T,它是一颗轻载高效反激控制芯片,搭 配相关的外围电路将输出5.5V 1.5A,在待机状态时,能实现输入功率≤0.5W,同时具备X-电 容放电、输入欠压保护、输出过压保护等功能,待机电路由待机控制芯片U6(TEA18363T)、 T1、Q13、D24、D25 等元器件组成一个反激式电路。此电路输出一个稳定的5.5V 电压。它能够 带动一个1.5A 的负载。
4、PFC供电控制电路
图9 创维168P-P8F054-00电源之PFC控制电路原理图
如图9所示,接上电源插座,待机电路将开始工作。待机电路工作的目的是给主板中的待机 芯片供电,以及遥控接受器供电。同时还给电源本身的变换器的控制芯片供电;其主电路受控于 待机控制信号,由主板中的待机控制芯片发出控制信号,来控制主电源控制芯片Vcc,即芯片的工作电压,用以达到控制主电压的有无;当遥控接受到开机信号后,由主板待机CPU 给输出一 个开机的高电平,此高电平将使Q16 导通,经光耦PC5,使Q15 导通。从而为U5 提供工作电 压,使它们开始工作。U5 工作后,将整流后的脉动直流经L1、Q9、Q10、D17、D18 后形成一 个稳定的380 -400 V 的直流电压;当CE21、CE22、CE23 上形成380-400V 的直流电压后,U5 将输出一个PFC_OK 信号,该信号将使IC1 得到VCC,进而这部分电路开始工作,输出主板需 要的12V、24V。
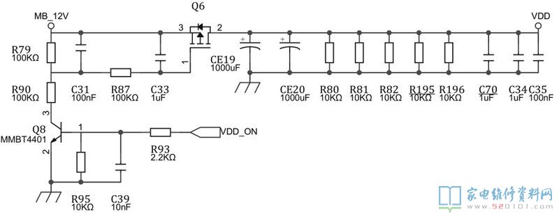
5、VDD_ON 控制VDD 输出电路
创维168P-P8F054-00电源的VDD_ON控制VDD输出电路如下:
图10 创维168P-P8F054-00电源之VDD_ON控制VDD输出电路原理图
如图10 所示,当主板的供电稳定后,主板将开始工作,当主板达到点屏的时序时,将按时序要求给出VDD_ON 和EVDD_ON 信号,当电源接到相应信号时,将会给出VDD(12V)、和EVDD(24V)。
6、EVDD_ON控制EVDD_VCC供电电路
图11 创维168P-P8F054-00电源之EVDD_ON控制EVDD_VCC供电电路图
如图11 所示,当VDD_ON 信号为高时,Q6 将导通,从而VDD 端将得到12V 的电压;当 EVDD_ON 信号为高时,LLC 控制器U1 将得到VCC 电压(此时U1 的PIN-8 应为高电平), U1 以及相关电路将开始工作,EVDD(24V)输出正常。
7、主要芯片引脚介绍
(1)TEA18363T 的引脚功能说明
(2)NCP1612 的引脚功能说明
(3)FSFR1700XSL 的引脚功能说明
(4)FAN7631 的引脚功能说明
8、故障检修
A:无+5.5V 输出
B:有5.5V 输出,同时STB 信号为高电平,但无12V、24V 输出。
C:有12V、24V 输出,同时VDD_ON 信号为高电平,但无VDD 输出。
D:PFC 输出电压正常,12V、24V 输出正常,同时EVDD_ON 输出正常,但无EVDD 输出(24V)。
