由滤波电解电容失效的导致不开机故障的维修5例

2022-10-14 19:44:14  阅读 1162 次 评论 0 条
摘要:

如果滤波电容性能变劣,或ESR(等效串联电阻)值增大,将导致输出电压纹波增大,影响设备正常工作,产生各种奇怪故障,下面举例说明。 例1:一台飞利浦37PFL7422/93型液晶彩电,故障

      如果滤波电容性能变劣,或ESR(等效串联电阻)值增大,将导致输出电压纹波增大,影响设备正常工作,产生各种奇怪故障,下面举例说明。

      例1:一台飞利浦37PFL7422/93型液晶彩电,故障初期为开机后电源指示灯亮,二次开机困难,多次开/关机后可正常,现在已完全不能二次开机。分析检修:该机电源板号为715T2484-4。检查发现,+12V滤波电容C955已无容量,且顶部明显凸起(如图1所示),将其换新后开机,故障排此机在未更换电容C955前,开机检查时电源部分有不明显的“吱吱"声,更换C955后“吱吱"声消失,+12V电压实测为12.2V。

由滤波电解电容失效的导致不开机故障的维修5例 第1张

      例2:一台LG L194WT型显示器,插电后指示灯不亮,不开机。分析检修:上电时电源插头有电火花出现,证明电源初级没有明显的短路故障。拆机检查,发现+5V滤波电容C204顶部凸起,如图2所示。将其换新后试机,故障排除。

由滤波电解电容失效的导致不开机故障的维修5例 第2张

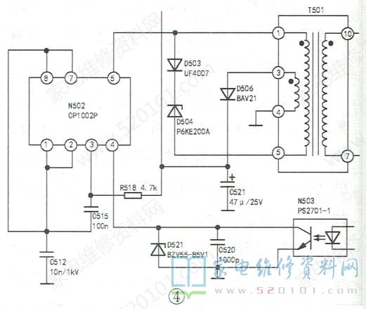
      例3:一台厦华LC-32U19型液晶彩电,二次开机后指示灯亮,背光闪烁,伴音中有“噗噗”声。分析检修:检查电源板输出的直流电压基本正常,没有发现电容外观明显异常。用电容ESR表测量,发现C521的ESR值较大,如图3所示。更换C521( 47pF/25V )后试机,故障排除。相关电路如图4所示。

由滤波电解电容失效的导致不开机故障的维修5例 第3张

由滤波电解电容失效的导致不开机故障的维修5例 第4张

      例4:一台厦华LC-32U19型液晶彩电,二次开机困难,多次按压“开机”键后有时能够开机,但背光闪烁,屏上出现斜道,类似行不同步,几分钟后死机,再次开机有时会正常。分析检修:本以为与例3故障一样,但更换C521后故障不变。该机有两块信号处理板,一块为CPU板,一块为小信号处理板。直观检查,发现信号处理板上屏供电电路的滤波电容C515顶部凸起,如图5所示;+5V经AS1117-1V8通往视频解码电路中的电容C525,测其ESR值偏大,相关电路如图6所示。更换这两只电容后开机,故障排除。

由滤波电解电容失效的导致不开机故障的维修5例 第5张

由滤波电解电容失效的导致不开机故障的维修5例 第6张

       例5:一台长虹LT3212型液晶彩电,上电后指示灯亮,不能二次开机。分析检修:拆机检查,发现两只+12V滤波电容顶部凸起,如图7所示。更换这两只电容后开机,故障排除。

由滤波电解电容失效的导致不开机故障的维修5例 第7张

版权声明:本文为转载文章,版权归原作者所有,欢迎分享本文,转载请保留出处!