康佳LED50X1200AF液晶电视开机三无的故障维修

2022-08-15 18:13:40  阅读 1046 次 评论 0 条
摘要:

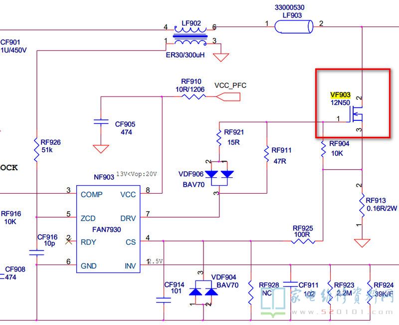
接修一台康佳LED50X1200AF型液晶电视,故障表现为三无,此机电源板型号为35019697。根据经验,三无故障部位多在电源板上。测量保险管F911( T4A)开路,开关管VF903(UK3568L)已

     接修一台康佳LED50X1200AF型液晶电视,故障表现为三无,此机电源板型号为35019697。根据经验,三无故障部位多在电源板上。测量保险管F911( T4A)开路,开关管VF903(UK3568L)已击穿但VF903的G极电阻RF913正常。将损坏的元件换新后,给电源板单独上电开机,12V的输出电压为6V。断电后用一只10k2电阻跨接在12V和ON/OF端后上电,12V电压正常。装回电源板试机,故障排除。

康佳LED50X1200AF液晶电视开机三无的故障维修 第1张

版权声明:本文为转载文章,版权归原作者所有,欢迎分享本文,转载请保留出处!