康佳LC26E530液晶电视白屏故障维修

2017-10-06 07:52:11  阅读 794 次 评论 0 条
摘要:

故障现象:接修一台26寸康佳LC26E530电视机,故障现象是开机白屏 故障检修:首先测屏供电0.36V明显不正常,正常应当是5V。测主板DC-DC变换电路MP1482的使能脚7脚为0V,该脚高电平

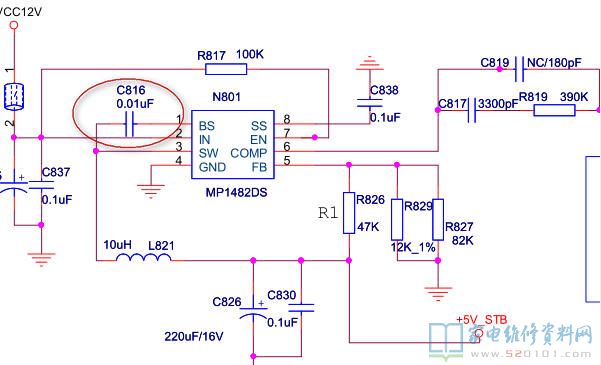
故障现象:接修一台26寸康佳LC26E530电视机,故障现象是开机白屏

故障检修:首先测屏供电0.36V明显不正常,正常应当是5V。测主板DC-DC变换电路MP1482的使能脚7脚为0V,该脚高电平有效MP1482才能正常工作,用测二极管档测7脚对地短路。拆下该脚小贴片电容后短路排除,心想这回应当输出电压正常了。但是好景不长,开机测3脚输出电压2V-3V不断的跳动手摸MP1482芯片烫手,心也沉了下来,仔细分析电路测1脚电压4.8V,该脚为自举升压电路正常值应在7V以上。1脚至3脚接0.01微法的电容器拆下该电容在老电视上拆个相同容量的换上开机正常(由于贴片电容太小不好焊接就在旧的废旧电视找个电容直接接在1-3脚)

康佳LC26E530液晶电视白屏故障维修 第1张

康佳LC26E530液晶电视白屏故障维修 第2张

康佳LC26E530液晶电视白屏故障维修 第3张

版权声明:本文为转载文章,版权归原作者所有,欢迎分享本文,转载请保留出处!