
本开关稳压电源应用于下列“D”型机:T3472D、T2979D、T2986D1、T2982D1、T29D1、T2979D1、T2517D、12518D、T2519D、T2530D、T2589D..“福”字机有:F2979D2、F2979D2/G 、F2977D2、F2977D2/G 、F2982D2、F2982D2/G 、F2530D2、F2530D2/G 、F2528D2、F2528D2/G 、F2531D2、F2531D2/G 等。
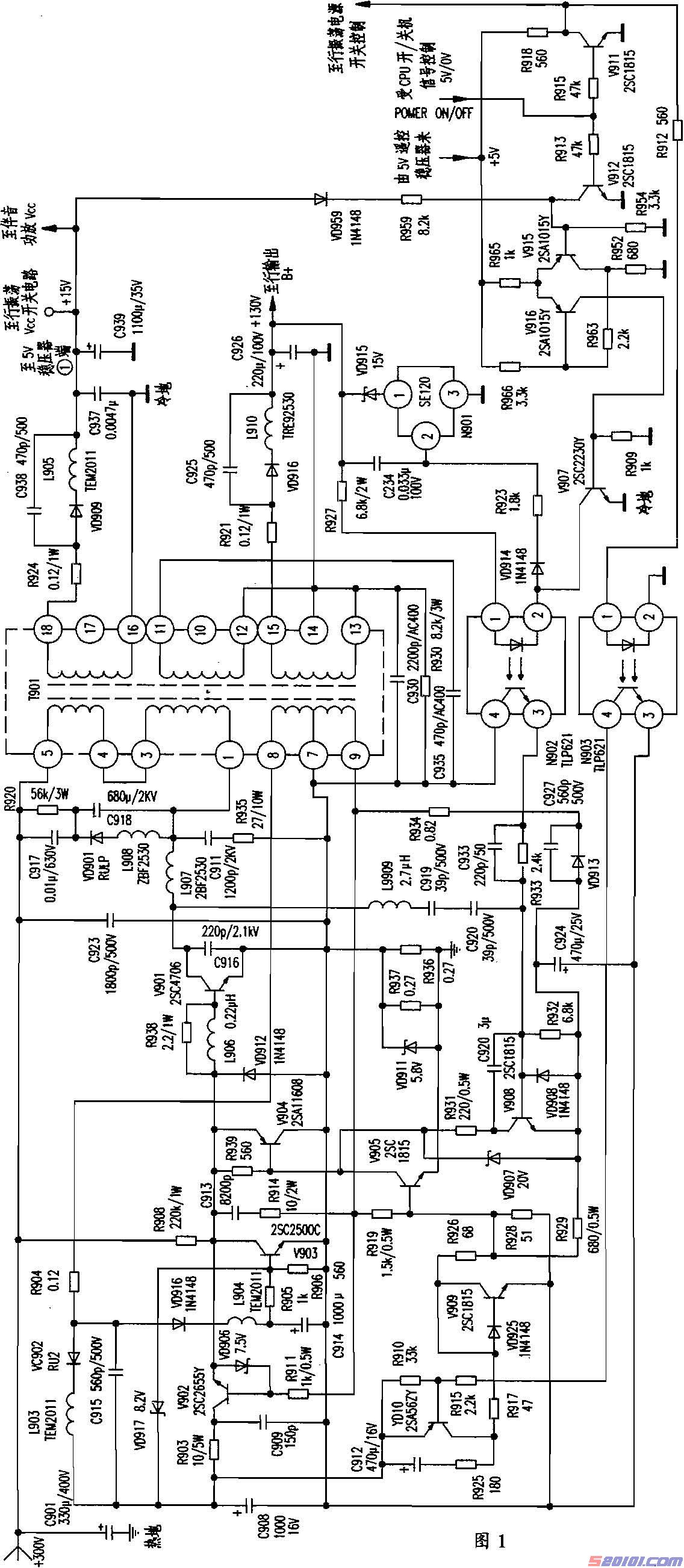
大屏幕“D”系列彩电的开关稳压电源电路原理图如图1所示,它是变压器耦合并联型开关稳压电源,稳压环路采用直接取样、光电耦合/隔离。它适应范围宽,交流市电频率50Hz/60Hz、电压0V~240V都能正常工作;它效率高,耗电功率低,并设有完善的保护电路,一旦出现故障,立即进入自动保护状态,使故障不致扩大造成更大的损失。对于遥控系统电路的供电,一般电视机都采用另设专用电源(副电源)的方法,该机型并不另设遥控系统电路供电专用电源,在待机状态时不关闭主电源,而是使主电源改变工作状态,维持遥控系统的5V供电不变,降低其它输出电压。这样在待机状态时信号通道、扫描电路都停止工作,而遥控系统正常工作,随时可以重新启动。不设副电源的优点是既降低了成本,又消除了由于副电源可能引起的故障。
一、大屏幕“D”系列彩色电视机开关电源的组成
如图1所示,主要由以下部分组成:
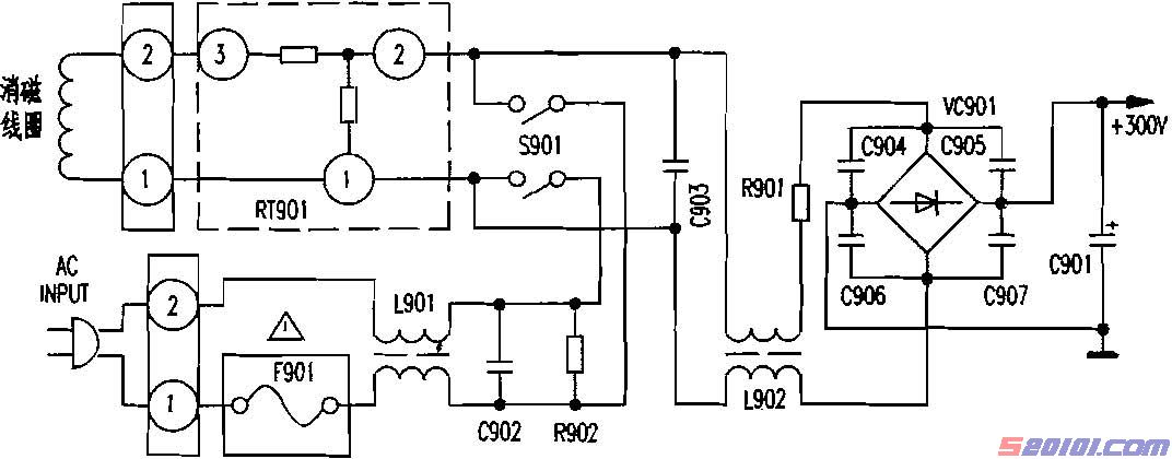
流滤波部分(参见图2),包括进线净化共模滤波器L901、L902,桥式整流堆VC901,滤波电容C901;2.开关电源振荡电路;3.稳压控制环路;4.恒流激励电路;5.遥控关机电路;
开关管过流限制电路;7.过压保护电路;8.延时导通控制电路;9.B+开关电源负载过流保护电路;10.+26V(场输出电源)负载过流保护电路;. 行输出副方绕组过压保护。开关稳压电源组成框图见图3。
图2
图3
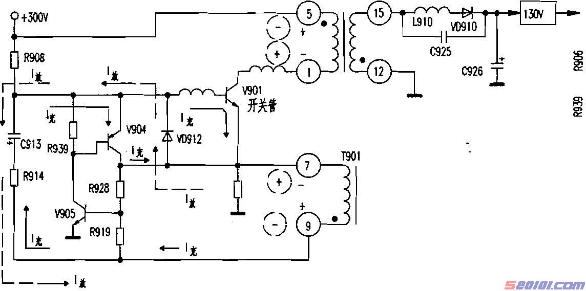
二、开关管振荡工作过程
开关电源振荡电路如图4所示。其振荡过程如下;
开机后,交流市电经VC901桥式整流,在滤波电容C901 上获得约3V 的直流电压。该直流电压通过启动电阻R908、L906给开关管V901基极提供开启电流。约3V 的直流电压还通过开关变压器T901的初级绕组⑤-①加到V901的集电极,因而V901导通,V901的集电极电流Ic流过T901的初级绕组产生⑤正、①负的感应电势。由图4中标注的同名端可知,经耦合到次级绕组(正反馈绕组)⑨-⑦所产生的感应电势的极性是⑨正、⑦负。⑨正、⑦负的感应电势经R914、C913耦合加到V901的基极与发射极之间,使V901的Ic进一步增加,正反馈绕组上的感应电势进一步增加,这种强烈的正反馈作用使V901 迅速饱和。通过T901⑤-①绕组的电流线性增长,最大值可达3A左右。
在V901饱和期间,流过T901的电流使开关变压器储存能量。同时,正反馈绕组⑨-⑦上的感应电势通过R914、脉宽脉频调制管V904及开关管V901的基极、发射极对电容C913 充电,充电电流通路如图4所示。随着C913上电压的增加,V901基极电位逐渐降低,使V901基极的注入电流逐渐减少,当Ib901<Ic901s(为V901集电极饱和电流)时,V901退出饱和。
3.一旦V901退出饱和,其IC减小,T901⑤-①绕组与⑦
⑨绕组的感应电势极性均变反(如图4中虚线圆圈内所标注)。正反馈绕组⑦-⑨的感应电势经R914、C913耦合到V901b、e极之间,使V901基极电位迅速下降而截止。
(1)V901截止期间,开关变压器T901次级绕组⑧-⑦感应电势的极性为⑧正⑦负,此时VD902导通。该感应电势经VD902整流、C908滤波,在C908上产生约5.0V的直流电压。因为C908是1000uF的大容量电容,所以在开关电源工作期间可以认为C908上的电压不变,它相当于一个直流电源,用于对V902、V910、V909等供电。[Page]
(2)V901截止期间,T901次绕组⑦-⑨上感应电势的极性为⑦正、⑨负,因此VD913导通。该感应电势经VD913整流,在滤波电容C924上产生约-12V的直流电压。由于C924是470uF的大容量电容,因此在开关电源工作期间可以认为C924上的直流电压不变,它也相当于一个直流电源,它是光电耦合元件N902、三极管V908等
的工作电源。
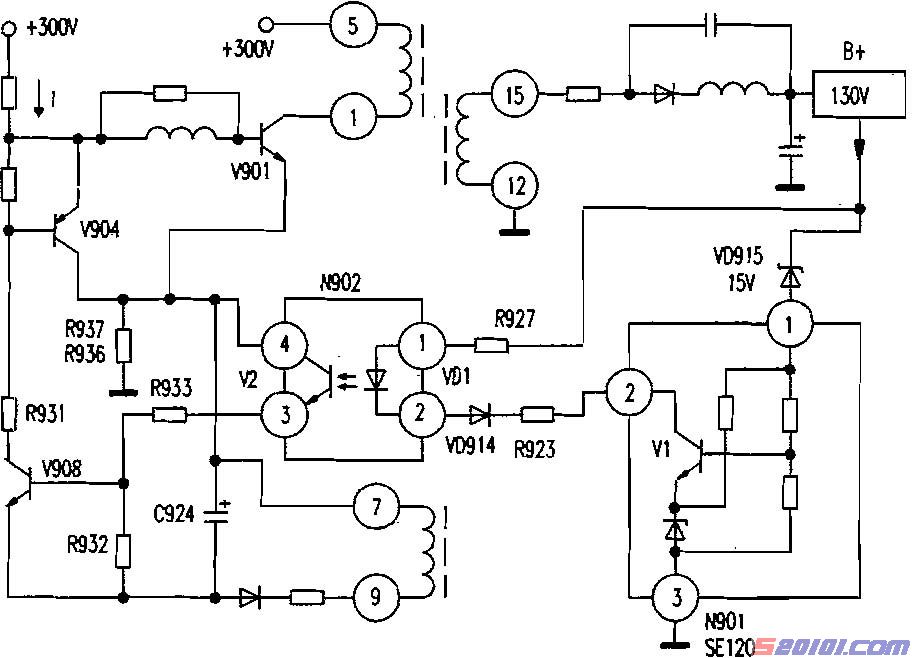
三、稳压原理
大屏幕“D”系列彩电的开关电源稳压控制环路电路如图6所示。N901(SE120)是误差取样放大器(俗称稳压块);N902是光电耦合器件,它既能将误差信号耦合到V908,又可以使主电路板(冷地)与开关电源(热地)隔离而不带电。V908是误差电压直耦反相放大管,V904是脉宽脉频调制管。稳压过程如下:
图4 稳压原理
如果因负载电流变化或交流市电变化等原因,使B+(130V)电压升高,则N901内三极管V1基极电位升高。而其射极接有稳压管,电位是固定的,所以V1集电极电流Ic增加,其C极电位下降。N902内光电二极管VD1电流增加,发光增强,导致光敏三极管V2集电极电流增加,R932上电压增加,V908 基极电位上升,V908集电极电流增加,使得R939上压降增加,即V904(PNP管)发射极与基极之间的电位差增加。因而V904集电极与发射极之间的等效电阻下降,对V901基极的分流作用加强,使开关管V901的饱和导通期缩短、截止期延长,开关电源输出直流电压降低,使B+电压恢复到稳定值130V。如果因某种原因使B+(130V)电压降低,则有与上述相反的过程,
使V904等效内阻增大,它对V901基极的分流作用减少,使开关管V901的饱和导通期增大,因而B+ 电压恢复到稳定值130V。
图5 开关管截止期间C908 C924上的建立
图6 开关电源稳压控制电路