熊猫C54P29B彩电开机呈三无

2007-06-19 00:03:06  阅读 520 次 评论 0 条
摘要:

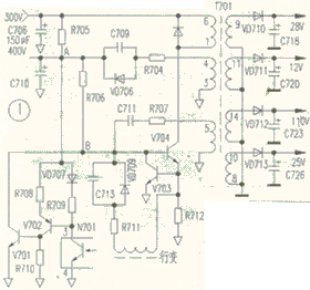
该机属TA两片机(TA7698、TA7680),据故障现象分析,首先检测开关电源部分。见图1, 测+110V、25V等输出端电压,均为0V,而C706两端300V电压正常,表明开关电源初级元件进行在路电阻值检查时,切

该机属TA两片机(TA7698、TA7680),据故障现象分析,首先检测开关电源部分。见图1,熊猫C54P29B彩电开机呈三无 第1张 测+110V、25V等输出端电压,均为0V,而C706两端300V电压正常,表明开关电源初级元件进行在路电阻值检查时,切记应先检测C706上是否存留有300V电压,这不但能保护检测仪表及电路有关元件,而且还能为判断故障源提供依据。万用表置电压挡,先将表笔搭在C706电容两端,然后再关机,此时有三种表现:(1)C706上300V电压存留时间较长,基本上没有下降;(2)300V电压下降缓慢;(3)300V电压立即消失。再根据上述三种表现,进一步判断故障部位。

1、300V电压基本上不下降

理论与实践表明:启动电路中RC元件有开路现象,开关管V704无启动电流而截止,C706电容上的电荷无放电回咱,C706上电荷存留时间较长。熊猫C54P29B彩电开机呈三无 第2张

2、300V 电压下降缓慢

此种现情况较为复杂,涉及的故障元件有:(1)启动电路中R的阻值增大或C的容量减小,开关管V704启动电流减小而不能饱和导通,C706的放电时间常数增大;(2)开关变压器正反馈元件异常,开关管只有启动电流而无正反馈电压,无法进入饱和导通状态;(3)脉宽控制元件出现击穿或软击穿现象,将会对注入开关管b极的电流分流,使开关停振或处于弱振状态;(4)负载短路或过重,如行管击穿等。

3、300V电压迅速降为0V

这表明开关管及启动、正反馈电路已进入工作状态,一般是负载电路工作失常或保护电路动作所致。

经检测,该机出现上述二种情况。用灯泡将C706放电后,测VD710~VD713负极对地电阻值正常,查看正反馈有关元件及开关管无脱焊现象,用RX1挡在路测VD706、VD707阻值正常,图1中A、B点对地无短路现象。当检测脉宽信号放大管V702(2SC1015)各极电压时,发现其c、b极处于短路状态,将其焊下检测已损坏。检查与其相连的脉宽调制管V701、光电耦合器N701无异常。此时开关管V704不能进入振荡工作状态的原因已查明,经R705提供给开关管b极的启动电流被VD707、R709、R708、V702b、e极及V701分流,开关管不能正常工作。分析认为,V702属质量原因而自然损坏。

更换V702后开机,有高压冲击声,同时伴有轻微的打火声,接着电源开关弹起(该机电源开关由电磁铁联动控制,当遥控关机或电源及负载发生故障时,电磁铁会动作而切断电源开关)。查电源保险管完好,负载无短路现象,行逆程电容正常。按下电源开关,同时监测+B端电压,结果+B端仍无电压,查所换V702再次损坏。看来V702损坏还另有原因。

更换V702后断开行负载,在+110V端接入60W灯泡开机,观察灯泡亮,测其两端电压为90V,有“吱吱”声,因电源频率受行频锁定,属正常。分析认为,V702的损坏应与行输出电路工作异常有关,且与打火声有牵连。仔细观察打火部位,发现为行变对电源开关管的散热片打火,随之电源开关弹起,测V702已损坏。

该机行变经螺丝固定在电源开关管的散热片上,散热片未接地,而是经螺丝固定在线路板上,有一处有铜箔,该处铜箔离V702b极处的铜箔较近,此处与电源热地之间接有电容C748(为消除散热片上静电电荷,保持散热片与地呈交流等电位),如图2所示。行变对散热片打火,应是行变绝缘性能下降所致。此时C748如不能将高压电荷全部短路到地,将会经散热片及V702 b极的线路板铜箔而将V702击穿而放电。用现有的熊猫3631D型机的行变代换试机,一切正常。经观察换下的行变表面并没有击穿放电的痕迹。

版权声明:本文为转载文章,版权归原作者所有,欢迎分享本文,转载请保留出处!