熊猫3636型彩电黑白图像正常,图像彩色极淡,调整色饱和度至最大也不能达到满意效果,而字符显示及伴音正常

2007-06-19 00:02:14  阅读 550 次 评论 0 条
摘要:

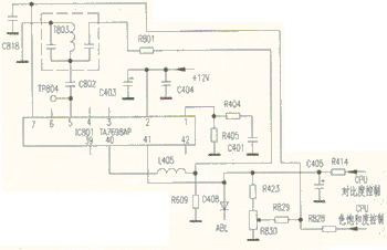
该机彩色解码块采用TA7698AP,因黑白图像正常可确定该故障为色度通道工作异常而引起色度信号幅度过低所致。由附图所示电路分析,引起色度信号幅度过低的原因有:IC801(TA7698AP)⑦脚输入的色饱和度控制电压过

该机彩色解码块采用TA7698AP,因黑白图像正常可确定该故障为色度通道工作异常而引起色度信号幅度过低所致。熊猫3636型彩电黑白图像正常,图像彩色极淡,调整色饱和度至最大也不能达到满意效果,而字符显示及伴音正常 第1张

由附图所示电路分析,引起色度信号幅度过低的原因有:IC801(TA7698AP)⑦脚输入的色饱和度控制电压过低;4。43MHz色带通滤波器性能不良引起IC801⑤脚输入的色度信号幅度过低,或其色度放大器及ACC电路工作异常等。先将色饱和度调至最大,测得EC801⑦脚电压为8.0V正常,用示波器测IC801⑤脚输入的色度信号波形幅度仅为0。45Vp-p,而图标值为0.92 Vp-p,怀疑⑤脚外围的色带通滤波器电路元件T803、C802、R801等不良。测R801正常,替换C802,故障依旧,拆下T803用一只0.01μF电容跨接在原T803的输入、输出端,开机发现彩色过浓,据此判断T803内部性能不良,引起色度信号衰减过大。仔细查看其内部的两只瓷管电容已氧化发黑且有明显的裂纹现象,查阅《电子报》合订本1998年(上册)P14有关“中周内附电容表”资料,得知其内部与线圈并联的瓷管电容容量为82pF,输入与输出端接的瓷管电容容量为43 pF。将两瓷管电容捣碎,在线路板焊锡面对应脚上分别焊上容量为82 pF、43 pF瓷片电容,开机调整色饱和度至中间状态后图像彩色恢复正常。

版权声明:本文为转载文章,版权归原作者所有,欢迎分享本文,转载请保留出处!