长虹ZLS58G-i-1/ ZLS58G-iP -1/ZLS58G-iP-2机芯电路是以MSTAR智能芯片MSD6A638jQ为核心,采用Andriod5.1 智能操作系统,搭建开放式平台,实现电视、超强多媒体文件播放网络在线 、全网浏览器、 智能多屏互动、用户自主安装应用程序等智能电视功能。
该机芯采用集稳压电源、背光驱动、各路信号输入进行数字处理于一一体的三合一主板,取消组件板之间的连线和插座,有效降低制造成本。
长虹ZLS58G-iP/ ZIS58G-iP-1/ ZILS58G-iP-2机芯性价比非常高,是新一代UHD(4K)系列的平板电视机芯.代表型号有:43U1、49U1、55U1、58U1等。三合一ZLS58Gi机芯的49U1型液晶电视整机结构分布图解如图1所示(见长虹ZLS58Gi机芯板维修图解一文),其各项功能亦见彩页介绍。
一、主板电路三合一主板
实物图见长虹ZLS58Gi机芯板维修图解一文,将电源稳压形成电路+背光驱动电压形成电路+各路输入信号送入数字处理(主芯片电路。电源稳压形成电路一方面提供背光驱动电路所需的供电,再通过升压变换电路,形成LED 背灯的直流高压点亮背灯;另一方面提供信号处理电路所需的供电,再通过DC-DC和LDO电路,形成主芯片、DDR、EMMC、EEPROM和伴音功放的供电,使其正常工作。
主芯片经与DDR3进行数据缓存及运行Nand Flash程序,在系统控制电路及键控电路作用下,最终形成上屏电压和VBOX8lanes差分信号,通过上屏插座送至逻辑板,完成对屏驱动电压转换和对RGB数据信号的时序控制、格式变换等之后上屏,呈现彩色画面;而从各端口输入的声音信号,进入主芯片进行音量控制、音效处理后输出音频信号,再通过伴音功放进行功率放大,送至左右喇叭,还原出悦耳动听的声音。
1. 49U1的三合一ZLS58Gi机芯工作原理
(1)稳压电路
该机芯的稳压电源包含进线抗干扰电路桥式整流滤波电路.PFC电压形成电路、反激式PWM振荡电路。
1)进线抗干扰电路
由保险FP101、 共模电感FLP103、FLP106、FLP105,差模干扰(来自电源火线而经由零线返回的高频干扰电容cXP101 .CXP102,共模干扰(来自电源火线或零线而经由地线返回的高频干扰)电容CYP109、CYP110、CYP103、CYP104,压敏电阻RV01 ,泄放电阻RP106~-RP109等组成的三级抗干扰电路,以消除电网高频杂波进入开关电源,控制开关电压稳定的输出,同时,防止开关电源产生的干扰纹波进入电网,影响其他设备正常工作。ZLS58Gi 机芯主板电路如图3所示。
2)桥式整流滤波电路和PFC电压形成电路
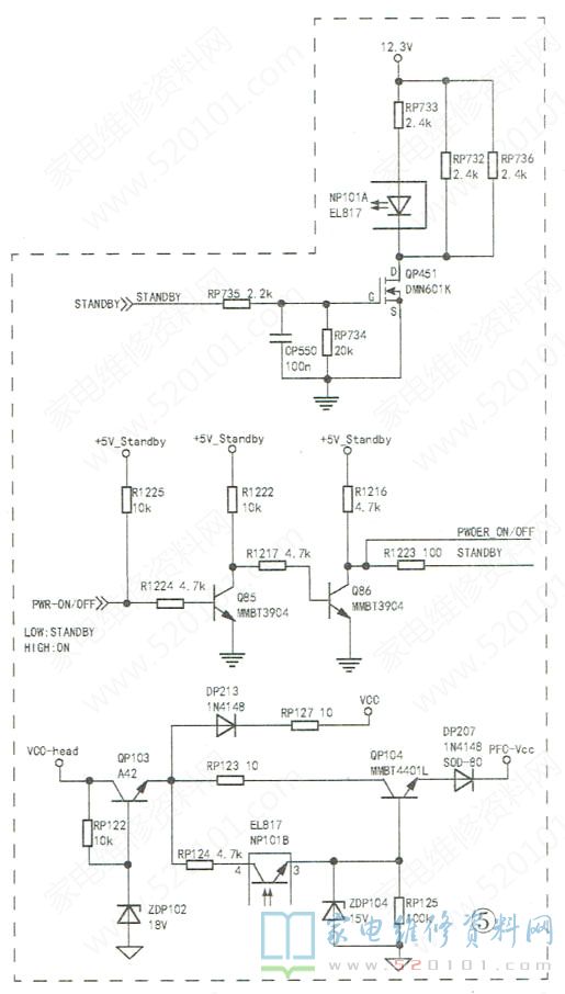
在待机状态下,市电经过三级进线抗干扰电路后,送至桥式整流滤波电路DP216~DP218、CP103,得到不稳定的300V直流纹波电压,此时,300V电压加至开关变压器TP202的①-③绕组,给驱动MOS管QP201的漏极提供工作电压;同时,由于互感作用,在其⑤-⑥绕组感应电动势,通过RP211~RP213限流,DP208、CP208整流滤波,形成VCC-head电压,提供给QP103的集电极,使QP103处于待命状态,并产生+5V_ Standby电压,点亮电源指示灯。相关电路如图4所示。
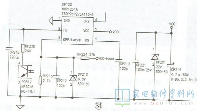
当遥控或按"POWER"键二次开机后,主芯片U1发出高电平开机指令PWR-ON/OFF,使Q85饱和导通,Q86截止,输出高电平STAND-BY开待机控制信号,而后MOS管QP451随之导通,致使光耦NP101的初级发光二极管发光量增大后,次级光敏三极管导通量增强(导通电流增大),QP103、QP104饱和导通,形成PFC-VCC和vcC电压(UP102 供电)。相关电路如图5所示。
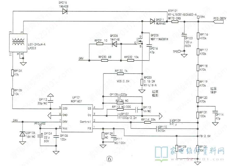
PFC-VCC电压送入PFC振荡驱动芯片UP101 (NCP1607)的⑧脚后,当达到启动电压18V时,其内部电路被使能,振荡器产生的PWM驱动脉冲信号从⑦脚输出,送至驱动管QP205栅极,此时QP205导通而形成电流(正弦波脉冲电压->储能电感LP203->QP205->RP233->地),在LP203 上产生感应电动势并开始储能。随着QP205的导通电流逐渐增大,其源极的取样电阻RP233.上的压降也会增大,当UP101的④脚(CS过流检测电压达到关断阈值时,促使内部MOSFET驱动器关闭,QP205 也被关断,此时,储能电感LP203上的感应电动势开始反转并释放能量,其感应电压与桥式整流输出的300V电压叠加,再经DP211整流、CP103滤波,得到PFC-380V电压。
当储能电感LP203释放完能量后,其电流降为零时,UP101的⑤脚无法再从其绕组①脚感应电压,即零电流检测比较器的正相输入为低电平,此时,UP101内部PWM驱动脉冲信号又开始从UP101的⑦脚输出,送至QP205的栅极,打通QP205,这样PFC电路再次进入下一个工作周期,电路如此循环地工作。相关电路如图6所示。
3)过流检测和过压保护电路
当某种原因使开关MOS管QP205过流,在源极的检测电阻RP233上压降达到0.5V时,加至UP101的过流检测④脚(cs),促使内音MOSFET驱动器关闭,停止驱动脉冲输出,达到过流保护的目的。
当某种原因致使 PFC电压升高,通过电阻RP116~RP121分压,加至UP101的反馈①脚(FB电压也随之升高,当超过2.5V后,与内部误差放大器参考电压比较,触发过压保护电路起控,使MOSFET驱动器关闭,停止驱动脉冲输出,达到过压保护的目的。NCP1607功能与实测电压如表1所示。
4)+12V_ Normal电压形成电路
二次开机后,电流模块PWM控制器UP102(NCP1251)的供电脚(VCC )⑤脚外围滤波电容CP219被充电,当达到14V(芯片的启动电压)时开始工作。从其⑥脚输出的驱动PWM脉冲信号,经过电阻RP220隔离,送至QP201的控制栅极,使QP201处于开/关状态。当UP102的⑥脚输出PWM正脉冲信号时,开关管QP201导通,形成一个电流( QP201->TP202的③、①绕组->CYP108->地),脉冲开关变压器TP202上的③-①绕组通过该电流而产生电动势(①脚-,③脚+),使TP202开始储能;当UP102的⑥脚输出PWM负脉冲信号时,开关管QP201 截止,形成另一个电流(地->CYP108->TP202的①脚、③脚->QP201 ),使脉冲开关变压器TP202 开始释放能量,然后通过其次级绕组感应电动势,经DP306~DP308整流,CP332-CP335滤波,得到+12V_ Normal电压,给背光驱动电路、信号处理电路供电。相关电路如图7所示。

5)稳压电路
当某种原因造成12V电压升高后,12V通过电阻RP307、RP308、RP310分压得到的电压也随之升高,送至电压比较器UP808(TL431)控制极,与其基准电压2.5V进行比较而输出,使得光耦NP204初级发光二极管发光增强,次级光敏三极管导通量增大,反馈至UP102的②脚电压降低,使其内部驱动器输出的驱动信号脉宽变窄,开关管QP201导通时间缩短,脉冲开关变压器TP202的次级感应电动势能量减弱,12V电压输出降低,达到稳压的目的。
NCP1251功能参数及实测电压如表2所示。
2.背光驱动电路
二次开机后,STANDBY开/待机控制信号高电平,加至三极管QP401的基极,QP401饱和导通QP402的基极因得到低电平也随之导通,从集电极输出形成VCC-LLC电压,加至LLC半桥脉宽调制控制芯片UP401(UCC25710)的①脚;同时,从主芯片U1输出高电平背灯控制信号VBL_CTRL,使三极管QA02饱和导通,QA702因其基极为低电平而处于截止状态,从而使集电极输出高电平背灯开/关控制信号BL-ON/OFF,加至UP401的10脚;再者,从主芯片U1输出低电平亮度调节信号BRI ADJ,使三极管QA01截止,从而使集电极输出高电平背光调节信号BL_ ADJUST ,加至UP401的⑨脚。相关电路如图8所示。
当背光驱动芯片UP401的18脚外围软启动电容CP415充电达到9V以上时,内部开始启动工作,从其③、②脚输出PWM驱动脉冲信号,分别加至QP101和QP102、QP105和QP106组成的前级推挽放大电路放大后,通过开关变压器TP401感应出正负激励脉冲信号,使半桥功率放大MOS管QP204、QP206处于交替导通截止状态再通过开关变压器TP402释放能量时,在次级的感应电动势通过DP404~DP407全桥整流、CP421.CP422滤波,得到LED1+电压,再通过插座CON402输出,给LED灯串提供高压,点亮LED背灯。相关电路如图9所示。
LED过流检测保护:在背光驱动芯片UP401正常工作时,UP401的⑥脚LEDSW输出低电平开关信号,使QP412截止,QP109饱和通电,此时UP401没有检测到过流。若发生LED灯珠击穿或打火,LED背灯插座LED1-会直接反馈电流加至QP411的漏极,此时LEDSW输出高电平开关信号,使QP412饱和导通,QP411也随之导通,并在过流电阻RP435~RP438上检测到电流超过400mA ( 与UP401 15脚设定的参考电流到⑤脚参考电压进行比较),致使内部驱动器停止工作,达到过流保护的目的。
过压保护:由于某种原因使背灯LED1+输出的电压升高,通过电阻RP430、RP431分压后,加至UP401的过压检测12脚也随之升高,与其内部误差放大器的参考电压2.6V比较后,关闭内部驱动器输出脉冲信号,以达到过压保护的目的。
提示:若过流或过压时,会造成推挽放大管QP101和QP102、QP105 和QP106,功率管QP204、QP206,以及过流检测电阻RP435~RP438等大面积元器件烧坏,在维修时需要仔细分析电路,重点排查。UCC25710功能参数见表3所示。
3.信号处理电路三合一
ZIS58Gi机芯信号流程框图如图10所示,主板供电流程框图如图11所示。
(1)工作电压形成
二次开机后,电源稳压电路形成+12V_ Nor-mal供电给信号处理电路。
1)+12V_ Normal供电
第一路经U1203的DC-DC电压转换,得到+5V_ Standby电压给键控电路供电;第二路经双MOS开关U7,在得到高电平的屏开关控制信号后形成+12V Panel上屏电压;
第三路加载于待机和时序控制电路U6的③脚,在U6的②、④脚得到开机控制信号后,从其⑦、⑧脚输出+5VNormal,给系统存储器UM6的⑧脚供电,而⑤、⑥脚输出+12V,给伴音功放供
2)+12V供电
一路经 U15、U14的DC-DC电压转换,得到+1.2V_ VDDC、+1.2V VDDC_CPU,给主芯片供电;一路给伴音 功放U802的27、28脚供电。
3)+5V_ Normal供电
一路经U4的DC-DC电压转换,得到+1.5V_ DDR,给DDR供电;一路经U13的LDO电压转换,得到+3.3V_ Normal ,给EMMC的U1205供电;经U16的LDO电压转换,得到+1.8V_ _Nor-mal,给EMMC的U1205供电;一路经U25的LDO电压转换,得到+3V3. Tuner ,给高频头供电
4)+5V_ Standby供电
一路经U11 的LDO电压转换,得到+3.3V_ Standby,给主芯片供电。
(2)工作流程
主芯片U1中的CPU得电、复位脚得到系统复位电压后,外围的晶体Y1振荡,在总线控制下,CPU开始启动,运行U1缓存中的引导程序,并进行初始化动作。
主控系统与 DDR进行通讯后,将EMMC中的主程序装载于DDR中,并运行主程序。主控系统开始对各类寄存器进行初始化,检测UM1.UM2.U1205等的总线连接,并开始通主控系统从EMMC (U1205) 中读取程序数据。
在初始化完成后,系统处于开机状态。
至此,各路信号输入后经过主芯片U1内部的A/D变换、视频解码、图像缩放格武变换D/A变换等,统一转换成液晶屏上逻辑板所需的上屏信号,再经逻辑序控制、驱动数据转换,最终完成图像显示,以及通过音量、音效控制处理后,还原出声音。
(3)单元电路介绍
1)5V_ Standby供电产生电路
电源稳压电路送来的+12V_ Normal 供电,提供给U1203( TPS54328 )的⑧脚,经其稳定降压后,形成+5V_ Standby 电压,给键控电路供电,如图12所示。
检修提示:该供电若出现异常时,重点检查滤波电容是否存在漏电现象。
2)+12V_ Panel上屏电压产生电路
电源稳压电路送来的+12V_Normal供电,提供给双MOS管U7 (AOZ4803 )的①、③脚,在主芯片发出屏开关控制信号时,使U7导通,形成+12V_ Panel上屏电压,给逻辑电路供电,如图13所示。
检修提示:该上屏电压若出现异常时,重点检查三极管Q1206和U7是否损坏。
3)5V_ Normal 和+12V电压产生电路
电源稳压电路送来的+12V_ Normal供电,提供给双MOS管U6(AOZ4803)的③脚,在主芯片发出待/开机控制信号时,使U6导通,形成+5V_ Nor-mal和+12V电压,给系统存储器和伴音功放供电,如图14所示。
检修提示:该电压若出现异常时,重点检查三极管Q10和U6是否损坏。
4)+1.2V_ DDR电压产生电路
形成的+5V_ Normal/+5V_ Standby 供电,经U4 (SY8077-1A) 的DC-DC电压转换,得到+1.5V_ DDR,给DDR供电,如图15所示。
检修提示:该电压若出现异常时,重点检查U4和滤波电容是否损坏或DDR有无短路。
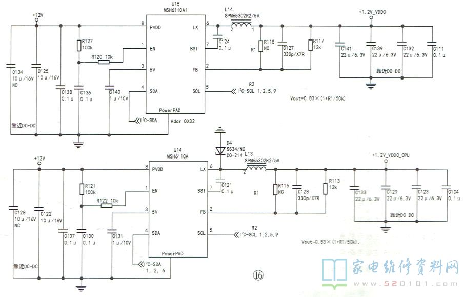
5)+1.2V_ _VDDC和+1.2V VDDC_ CPU电压产生电路
形成的+12V供电,分别送至DC/DC转换U15/U14(MSH6110A1 )的⑧脚,经稳定降压后,形成+1.2V_ VDDC和+1.2V_ VDDC_ .CPU,给主芯片供电,如图16所示。
检修提示:该电压若出现异常时,重点检查U15/U14和滤波电容是否损坏。
6) +3.3V_ Normal、+1.8V_ Normal电压产生电路
形成的+5V_ Normal供电,经U13(AMS1117L-3.3)的LDO电压转换,得到+3.3V_Normal, 而经U16(AS1117L-1.8)的LDO电压转换,得到+1.8V_ Normal,给EMMC的U1205相应电路供电,如图17所示。
检修提示:这两个电压若出现异常时,重点检查U13、U16和滤波电容是否损坏或EMMC有无短路。
7)+3V3_ Tuner电压产生电路
形成的+5V_Normal供电,经U25(AMS1117L-3.3)的LDO电压转换,得到+3V3_ Tuner ,给高频头供电,如图18所示。

检修提示:该电压若出现异常时,重点检查U25和滤波电容是否损坏或高频头有无短路。
8)+3V3_ Standby 电压产生电路
形成的+5V_Standby供电,经U11(AMS1117L-3.3)的LDO电压转换,得到+3.3V_ Standby,给主芯片供电,见图19示。
检修提示:该电压若出现异常时,重点检查U11和滤波电容是否损坏。
4.伴音功放电路
产生的+12V供电,送入伴音功放U802的28脚,由主芯片形成的音频信号,送入伴音功放的③、12脚后,经过内部音量控制、音效处理、放大后,再从25、23、20、18脚输出左右伴音信号。
由三极管QA2及外围电路组成静音控制电路。当从主芯片输出高电平静音控制信号AMP-
+3V3_ Tuner ,给高频头供电,如图18所示。
检修提示:该电压若出现异常时,重点检查U25和滤波电容是否损坏或高频头有无短路。
8)+3V3_ Standby 电压产生电路
形成的+5V_Standby供电,经U11(AMS1117L-3.3)的LDO电压转换,得到+3.3V_ Standby,给主芯片供电,见图19示。

检修提示:该电压若出现异常时,重点检查U11和滤波电容是否损坏。
4.伴音功放电路
产生的+12V供电,送入伴音功放U802的28脚,由主芯片形成的音频信号,送入伴音功放的③、12脚后,经过内部音量控制、音效处理、放大后,再从25、23、20、18脚输出左右伴音信号。
由三极管QA2及外围电路组成静音控制电路。当从主芯片输出高电平静音控制信号AMP-MUTE,使QA2饱和导通而集电极处于低电平时,加至U802的①脚后,致使伴音功放U802无伴音信号输出,达到静音控制的目的。由三极管QA3、QA1及外围电路组成关机静音控制电路。当关机后,通过电容CA98(正常工作时已充电)放电,使QA3饱和导通,从而QA1也饱和导通而集电极处于低电平,同样加至U802的①脚,致使伴音功放U802无伴音信号输出,而起到关机静音的效果。如图20所示。

检修提示:若出现无伴音故障时,重点检查+12V供电是否正常,静音电路是否起控,U802伴音功放是否损坏等。
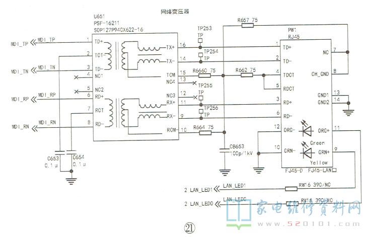
5.以太网USB、HDMI、VGA电路
有线网络插入LJ45-LAN口,通过网络变压器,把网络信号送入主芯片,,接收互联网信号。若网络LAN口绿色指示灯常亮,黄色指示灯闪烁,即表示正常,否则,检查LAN口或网络变压器有无损坏。如图21所示。
三、维修模式及软件升级
1.维修模式进入方法
在TV信号源下,按住遥控器(RID830)上的“设置"键,屏幕出现“情景模式”,选择“标准模式”,再按遥控器中部箭头的“上、右、右”键,在屏幕右下角弹出的小键盘中,输入数字“0、8、1、6",即可进入维修模式。
2.软件升级
(1)在线升级
进入电视主场景查找全部应用,点击并进入系统升级,便可看见升级最新版本提示按提示进行升级操作即可。
(2)U盘升级
将升级软件(upgrade. ZIS58Gi V1000X )拷u盘的根目录下将U盘插入电视USB接口,在待机状态下开机,开机过程中一直按住“电源键"或不停地点击遥控器的"power"键,等待屏幕显示“系统正在升级中”后松手,系统进入升级状态;在升级过程中,不要断电或做其他操作;升级完成后会自动重启。提示:若更换空白未烧录的EMMC或更换主芯片,都会使主芯片无程序运行或安全验证不能通过,造成无法正常开机现象。只要有打印信息显示(一行或多行),则表明主芯片已通过安全验证,此时的故障板无需进行读取Device ID和解锁操作,直接使用ISPTool烧写MBOOT即可。对此,第一种可采用串口平台工具(MSTV_Tool sQC -REQ-07926_v)来实现各项软件的数据写入(操作比较繁琐)。
(3)采用串口平台工具烧写软件
获取芯片的Device ID的操作,首先停止串口,若在MBoot时操作,可在MBoot命令行输入du,显示如下打印信息,然后再断开串口:
若出现上述打印信息,说明主板程序根本没有运行起来,需要进行下-步操作。打开串口平台工具MSTV_TOOL:安装串口工具"MSTV_ Tool sQC -REQ-07926. V"后打开程序,点击鼠标右键弹出菜单,从下拉菜单中勾选"12C(USB "选项,如图22所示。
选择“ChipSelect”,从下拉菜单中勾选"MSD2x 10series"选项。点击"I2C",从下拉菜单中点击“Set 12C",弹出“12C slave parametmer” 窗口,将"Auto I2CChannel Switch”选择取消;Select I2C Channel选择为"CH6" ,同时调整I2CSpeed到40左右即可,如图23所示,
依次点击02~3D、MCU选择,再点击"ShowDeviceID”,读取和记录12位的DeviceID:78C9FACCOOE7 (10-04 为ID前4位,10-02为ID中间4位,10-00为ID后4位,ID总共12位,不分大小写),如图24所示。
和显示Device ID,则说明主芯片、DDR可能存在焊接不良或器件不良问题,需要进行检查。将获取的Device ID汇总后,以Email形式发给指定的项目窗口人,再由其向Mstar对应项目负责人申请,申请Password的Email 中需写入Device ID ;获取password(16位)后解锁12C:打开串口工具,点击"View”,从下拉菜单中点击"OpenDebugPort" ,弹出“OpenDebugPort"窗口,在弹出窗口的空白栏,使用“复制粘贴”方式,将对应的16位Password进行粘贴。再点击"Run"。
如图25所所示:(1)PassWord区分大小写;(2)PassWord为16位,如果位数填写不对,点击"Run"后会有出错提示;(3)填入的PassWord 正确与否,需要检查能否正常读取寄存器信息。解锁成功后,验证是否能正常地读取寄存器数据:点击"I2C" ,从下拉菜单中点击"Set I2C",弹出"I2C slave parametmer”窗口,勾选图23中的“Auto I2C Channel Switch”依次点击"1002~1016”、“CLK GEN",再点击"Read Bank"。若检查寄存器数值不一致(如0000FFFF等),表示解锁成功,否则需要重新解锁。
(4)ISP TOOL烧写MBOOT
通过MSTV TOOL解锁后,断开串口连接,图标由凹陷变为凸起状态,然后点击"Auto"选择eMMC,选择烧写文件,点击"Read" ,如图26所示。
点击"Conner"连接成功后,在标题栏有"Device Type is eMMC"提示,如图27所示。点击"Run"后,会先后烧写rom. emmc. boot.bin和mboo.bin软件,等到出现绿色的“Pas”提示,说明已经完成“串口平台工具”烧写操作。
(5)采用RT809编程器实现软件擦空、烧写(间平力便)
抄写引导:拆下主板上的待机3.3V供电(u11 LDO;找到主板.上的CMD、CLK、DO、GND这4个点,用ISP彩线分别焊接好CMD(蓝色)CLK(白色).DO(绿色)、地(黑色),如图28所示,另一端插入RT809H编程器ISP口。
连接RT809H编程器,主板上电,在RT809H操作界面点“智能识别”,在弹出来小窗口里的左边选EMMC ISP,右边选择EMMC的vCCQ电压为1.8V,点"确定" ;再点“设置" ,设置好需要写入的区一般选择boot1、boot2、userEXT、CSD这四项(VCCQ一定要选对,不然可能出错),点“擦除”(检测EMMC是否正常,在擦除过程中也可屏蔽坏区)。
烧录引导:在操作界面点“写入”后,会弹出RT809H专用软件路径选择框,找到烧录文件位置后,选择文件双击打开;再点“写入”,开始烧录程序。因6A638高安方案是由主程序升级来绑定芯片唯一ID的,所以只要保证boor1 区和user区的0x20000-4000地址段内被写入就可以了。(数据写入5%点“取消”)。当然EXT_ CSD也必须正确写入,不然会找不到开始入口;焊下ISP彩线,焊回U11;通过主板的HDMI2插口,重新连接TR809H的ISP串口打印端口。
升级主程序:打开超级终端Secure CRT并连接插入拷贝有厂家升级软件的U盘;主板上电后,打印窗口会自动进入控制台,在控制台下输入“cu"后回车,会自动识别升级软件,并开始升级;正在升级过程中,一边升级一 边可观察显示屏中的升级滚动条变化状态;升级完成后,显示屏会出现初始画面。
五、故障图解及实修案例
例1:43A1U型液晶彩电(机芯:ZLS58Gi),指示灯亮,不开机。
分析检修;通电,检测待机电压转换U11的5V、3.3V均正常,U6切换后输出5V也正常,而U4切换输出的1.5V给DDR供电偏低。用手触摸DDR的MU1、MU2时,发现MU2温度明显偏高,且测量MU2供电的滤波电容CB217正端对地阻值只有82Ω,明显偏低(正常应该300多欧)。于是取下MU2,再测量其对地阻值已恢复正常,最后更換MU2,开机一切正常,故障排除。故障部位如图30所示。
例2:49U3C型液晶彩电(机芯:ZLS58GI4X),死机。
分析检修:上电开机出现死机现象,先用U盘进行升级,后启动屏幕反复显示"正在进行数据分区恢复..."。仔细检测,发现C107 R16已损坏,如图31所示,换新后试机,故障依旧。根据故障现象判断EMMC程序块U1205应该正常,检查主芯片U1供电也正常,故怀疑U1自身可能损坏。于是更换主芯片U1,并将升级程序放入U盘根目录,再插入主板USB接口中,通电进入打印串口界面,显示MSTAR后输入“cu"并按“回车”键,出现升级信息,待升级完成后开机,显示一切正常,最后查看开机打印信息,如图32所示。
例3:43C1U型液晶彩电(机芯:ZLS58G-iP-1),黑屏。
分析检修:开机有音乐声 ,查看显示黑屏,但仔细观察屏幕还是有非常暗的图像,故初步判断问题应在背光电路中。因该机芯为三合- -板,按照电路图检测背光驱动电压,但输出却为0V,不正常。进一步检查背光驱动电路中的整流二极管DP302(MR460,为易损元件),发现已短路,将其更换后通电试机,图声一切正常。故障部位如图33所示。
例4:49U1型液晶彩电(机芯:ZLS58Gi),不开机(指示灯不亮)。
分析检修:首先测量+12V_ Normal的滤波电容CP334正端电压为0V,说明不开机故障与此电压异常有关。逆向检查PFC电压的滤波电容CP103有380V电压输出,说明PFC电路工作正常,故怀疑电源反激式振荡电路工作异常所致。进一步检查电流PWM振荡芯片UP102(NCP1251A),发现其⑥脚已对地短路,更换UP102后⑥脚阻值虽然恢复正常,但仍然不开机。随后通电测量UP102⑤脚供电,发现只有0.3V,显然不正常。拆下外围的稳压二极管DP201检测,已反向漏电。更换DP201后试机,机器恢复正常。故障部位如图34、图35所示。
例5:49U1型液晶彩电(机芯:ZLS58Gi4X),开机后有声无图。
分析检修:开机瞬间首先检测背光驱动电压LED1+输出为oV,说明背光驱动电路根本没有工作。顺路检测背光驱动芯片uCC25710、背光驱动MOS管,以及输出的整流二极管和滤波电容均没有发现异常。然后进一步 检查UCC25710的供电①脚,发现只有3.4V,明显不正常。接下来检查其供电控制电路,发现滤波电容CP402已变质,更换相同型号电容后,LED1+输出电压恢复为正常的12V,开机背光点亮。故障部位如图36所示。

