测电源 5VSB 5.0v ON/OFF 4.6V (按遥控器,按键都不变,不转灯), 5.2V和24V为0 pfc 396v正常,拆板下来,ON/OFF 拉电阻至5VSB 还是没有 5.2V和24V, PFC竟然 也只有310V 明显PFC为工作。测TDA4863-2 8脚供电,只有8V。明显低于正常的 12-16V 查供电VCC线路,发现一直到变压器输出也才10V。而 5VSB输出正常。后来网上查得本机必须在 5VSB带假负载 VCC输出才正常。(具体原因未知。,大师指点)。以下为5VSB 电路图。
带上假负载后PFC输出正常 396V,临时做的 假负载。坏烙铁的发热丝,5V电压下电流为 1A,看高大上的假负载。
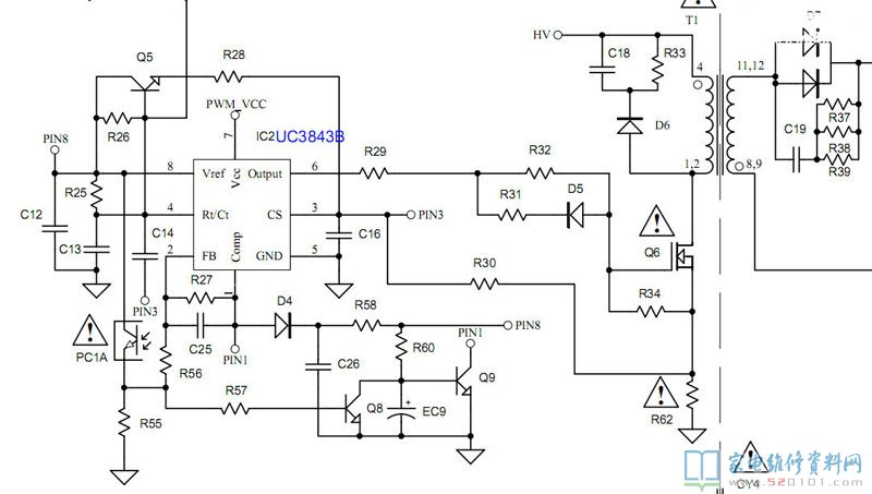
VCC供电正常了,PFC 也正常了,但是24V还是没有输出,,都说24V电容爱怀孕,但是在本机都正常,都懒得去拆,,代换431故障不变。没办法,为了测验 初级还是次级问题,拆掉光耦,在光耦 CE端装上 1K电阻,开机24V 能输出下然后马上掉为0.基本确定故障在初级(故障时,24V压根没反应,一点输出没有)。经过无数次的实验终于找到规律了,再关交流5秒左右再开机24V正常,时间长了或者短了都不行。。 这明显是初级保护了。。 测正常和非正常时 3843各脚对比,
1脚误差放大输出 正常:1.2 非正常 0
2脚误差输入 正常2.4 非正常 0
3脚电流检测 电阻测了正常
4脚 震荡时间常数被我无视了,
5脚地,
6脚激励输出,继续无视,
7脚 VCC供电 正常非正常电压不变14V
8脚 基准电压输出 正常和非正常都是5V
既然有时正常,那么3843 肯定没问题,着重查 保护电路,电流检测几个电阻正常,基准电压也正常。那么问题肯定就出在 误差放大 经常分析电路, 1脚的误差输入电压直接Q9 c集,而8脚的基准电压经过R60至Q9基集,邮EC9充电延时,当24V输出正常后,2脚误差输出经过R56 和光耦取样电压经过R57至Q8B集在EC9还未充满时 Q8导通 Q9 自然还是截止。电压为0 C集误差正常。既然有个延时电路,而本问题也貌似就是跟延时有关。二话没说拆掉换之 ,故障排除。24v电路如下。
