 
 
估计场输出块TDA3654(N301)又坏了,相关电路见图1。打开机壳,测量N301各脚电压,数据列于表1。根据以件经验,⑧脚电压为0V肯定不对,⑤脚电压为3.OV也明显偏低;⑨脚有32V电压,说明供电电源是正常的。由此判断N301又坏了。拆下TDA3654,观察近期损坏的三块TDA3654外表,知其是正品,说明有隐患故障存在。 表1
| 引脚号 | l | 2 | 3 | 4 | 5 | 6 | 7 | 8 | 9 | 
| 故障时电压(v) | 3.2 | O | 3.2 | O | 3.O | 32 | 5.3 | 0 | 32 | 
| 正常时电压(v) | 2.2 | 0 | 2.2 | 0 | 15.O | 30.5 | 0.4 | 8.7 | 30 | 
但半个月后该机再次三无,打开机壳,测N301再脚电压如表2。⑤脚电压已接近电源电压,说明TDA3654又坏了。⑨脚电压为34v,高于电原理图中标注的电压,说明电源电压偏高。 表2
| N30l脚位 | 1 | 2 | 3 | 4 | 5 | 6 | 7 | 8 | 9 | 
| 故障时电压(V) | 3.2 | 0 | 3.2 | O | 30.5 | 33.2 | 5.2 | O | 34 | 
| 修复后电压(v) | 2.2 | 0 | 2.2 | O | 15.2 | 30.5 | O.4 | 8.6 | 30 | 
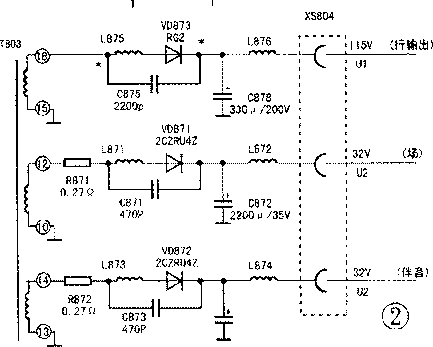
  因为这故障现象是“三无”,且场输出电路供电电压偏高,所以先从电源查起,相关电路见图2。 测量XS804各端子电压,U1为OV、U2为36V、U3为42V。若三个电压均偏高,则应先检查开关电源。现U1为0V,行输出级是不工作的,说明u2和u3偏高是开关电源主负载不工作引起的。顺着XS804端子往前查,发现VD873正极焊点的焊锡已蒸发掉,负极焊点的灯锡也所剩无几。补焊后开机,出现一条水平亮线,插上天线后伴音出现,说明除TDA3654损坏外伴音功放并未受损。再次更换N301后监测U1两个多小时,未见升高和波动现象,说明开关电源已无问题,故障排除。VD873焊点开路为什么会损坏N301呢?原因如下:当VD873焊点开路后,行输出级因无供电电压不工作,使开关电源工作在轻负载状态,导致U2和U3明显升高。就U3来说,由32V升高为42V,上升31.25%。N301损坏后U2为36V并不是N301损坏前的实际值;N301损坏后⑤脚电压为30.5V,说明其内部已有击穿现象,此时U2的负载应比N301正常时重,即电压是下跌的。假设N301损坏前U2也为42V,那么,按简单的比例关系推算N301⑥脚电压应为40.03V(30.5×1.3125)。行输出电路因VD783焊点开焊产生的时通时断而间歇性地工作。+B(115V)无输出时光耦NQ426使开关管导通时间延长,其他各组电压升高,必然会导致TDA3654屡次损坏了。VD873焊点开路引起N301供电电压偏高是不是不到四十天内连续损坏4块。TDA3654的罪魁祸首呢?上面分析的理由充分吗?结论可靠吗?本人查了很多资料,也没查到。TDA3654工作电压的最高极限值。其实即使有那么一个极限值,也是输入信号正常情况下的。在输入信号不正常时,即使工作电压没达到极限值,也很有可能将TDA3654损坏。
测量XS804各端子电压,U1为OV、U2为36V、U3为42V。若三个电压均偏高,则应先检查开关电源。现U1为0V,行输出级是不工作的,说明u2和u3偏高是开关电源主负载不工作引起的。顺着XS804端子往前查,发现VD873正极焊点的焊锡已蒸发掉,负极焊点的灯锡也所剩无几。补焊后开机,出现一条水平亮线,插上天线后伴音出现,说明除TDA3654损坏外伴音功放并未受损。再次更换N301后监测U1两个多小时,未见升高和波动现象,说明开关电源已无问题,故障排除。VD873焊点开路为什么会损坏N301呢?原因如下:当VD873焊点开路后,行输出级因无供电电压不工作,使开关电源工作在轻负载状态,导致U2和U3明显升高。就U3来说,由32V升高为42V,上升31.25%。N301损坏后U2为36V并不是N301损坏前的实际值;N301损坏后⑤脚电压为30.5V,说明其内部已有击穿现象,此时U2的负载应比N301正常时重,即电压是下跌的。假设N301损坏前U2也为42V,那么,按简单的比例关系推算N301⑥脚电压应为40.03V(30.5×1.3125)。行输出电路因VD783焊点开焊产生的时通时断而间歇性地工作。+B(115V)无输出时光耦NQ426使开关管导通时间延长,其他各组电压升高,必然会导致TDA3654屡次损坏了。VD873焊点开路引起N301供电电压偏高是不是不到四十天内连续损坏4块。TDA3654的罪魁祸首呢?上面分析的理由充分吗?结论可靠吗?本人查了很多资料,也没查到。TDA3654工作电压的最高极限值。其实即使有那么一个极限值,也是输入信号正常情况下的。在输入信号不正常时,即使工作电压没达到极限值,也很有可能将TDA3654损坏。
    不管怎么说,现在的事实是在对VD873焊点补焊后,N301再未损坏,现已事隔半年以上,时间作出的结论是:本人修理的这台电视机连续损坏。TDA3654确系VD873焊点开路引起。
