接修一台飞利浦32PHF3655/T3型液晶彩电,黑屏,伴音正常。拆机检查,发现该机为AOC代工产品,怀疑该机LED灯珠有问题,因刚修了一台32英寸的AOC液晶彩电(还不到一年的新机器),故障原因是两颗灯珠坏。
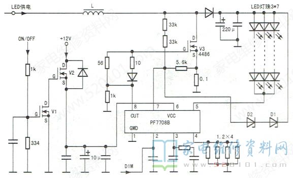
测LED灯条供电,在二次开机后升到25V就开始下降,应该是过压保护,判断屏内灯条有问题。拆屏,发现灯珠跟上次修理的AOC机的一样,屏内共有三根并联的灯条,每根灯条由7只灯珠串联。用指针表R X 10k挡逐个检测,发现每根灯条上都有一颗灯珠不壳。实绘该机LED灯条驱动电路,如图1所示。

二次开机后,ON信号为高电平,场效应管V1、V2相继导通,+12V送到PF7708B的⑥脚(VCC端),⑧脚输出推动信号,推动场效应管V3工作于开关状态。V3导通时,电感L储能;V3截止时,电感L的感应电压与LED供电叠加,供给LED灯条。
⑦脚为保护端口。当V3过流时,⑦脚电压高过保护阈值,过流保护。当输出电压过高时,稳压管D1、D2击穿,⑦脚电压升高,过压保护。④脚为LED灯条电流监测脚,LED灯条电流通过⑤脚内部电路到④脚,再经4只并联的1.2Ω电阻到地。芯片根据④脚电压调节⑧脚输出驱动信号的占空比,从而调节输出电压以稳定灯条电流。②脚为调光DIM端口,通过内部电路调节⑤脚电压,改变LED灯珠电流,从而改变背光亮度。③脚外接RC网络,调节⑧脚驱动信号的工作频率。
由于该机每根灯条上均有一只灯珠损坏,于是短接损坏的灯珠后上电试机,故障排除。此时测LED灯条供电约为20V ,说明该机采用3V灯珠。
值得注意的是,如果各个灯条损坏的灯珠个数不一致,就不能短接了事,否则流过各灯条的电流差异太大,会加速灯珠损坏。