厦华XT3468T自动关机。

2006-09-18 20:47:17  阅读 638 次 评论 0 条
摘要:

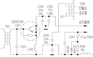
该机保护电路主要由VD360(FOR1B)可控硅等组成,分别对+B(125V)过流、27V过流、X射线进行保护。其中,VD361是X射线保护钳位二极管,VD362是+B保护钳位二极管,VD363是27V保护钳

    该机保护电路主要由VD360(FOR1B)可控硅等组成,分别对+B(125V)过流、27V过流、X射线进行保护。其中,VD361是X射线保护钳位二极管,VD362是+B保护钳位二极管,VD363是27V保护钳位二极管。为确定故障部位,逐一脱开VD362、VD363,保护电路仍动作,怀疑故障在X射线保护这一路。对逆程电容C344、C352、C345逐一代换,当代换到C345时,故障不再出现。恢复VD362、VD363,故障排除。

厦华XT3468T自动关机。 第1张

版权声明:本文为转载文章,版权归原作者所有,欢迎分享本文,转载请保留出处!