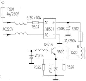
厦华XT-7662开机三无,面板上指示灯不亮。 2006-09-18 20:47:16 阅读 512 次 评论 0 条 摘要: 检查电源保险管F501烧黑炸裂,说明电源电路有严重的过流现象。经查:开关管V509(C4706)已击穿短路,大功率限流电阻R504(3.3Ω/10W)开路。更换F501、V509、R504试机,光栅呈“S”形抖动, 检查电源保险管F501烧黑炸裂,说明电源电路有严重的过流现象。经查:开关管V509(C4706)已击穿短路,大功率限流电阻R504(3.3Ω/10W)开路。更换F501、V509、R504试机,光栅呈“S”形抖动,开关变压器发出“吱吱”响声。更换主滤波电容C508(330μF/450V)后故障排除。 版权声明:本文为转载文章,版权归原作者所有,欢迎分享本文,转载请保留出处! 点赞 分享: PREVIOUS:厦华XT-3468T图像严重镶边,不清晰,而伴音正常。 NEXT:厦华XT3468T自动关机。 文章导航