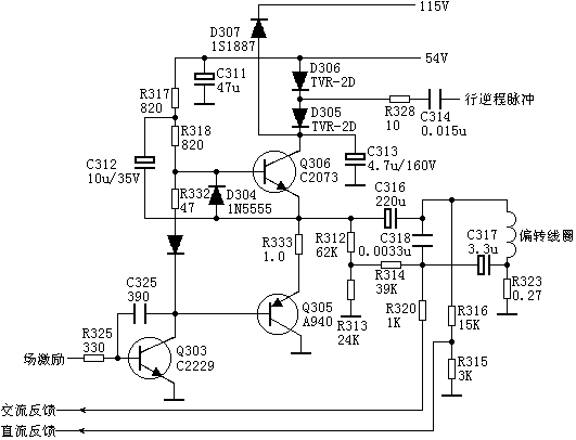
场扫描电路-OTL分立元件组成的场输出电路 2006-09-11 00:33:37 阅读 368 次 评论 0 条 摘要: 该OTL分立元件组成的场输出电路,在各种品牌机上有着广泛的应用(一般用在25或25寸以下机器中),尽管电路位号不尽相同,但电路程式是完全相同的,在维修时可作参考。 该OTL分立元件组成的场输出电路,在各种品牌机上有着广泛的应用(一般用在25或25寸以下机器中),尽管电路位号不尽相同,但电路程式是完全相同的,在维修时可作参考。 版权声明:本文为转载文章,版权归原作者所有,欢迎分享本文,转载请保留出处! 点赞 分享: PREVIOUS:长虹彩电通病及维修经验大集合9 NEXT:场扫描电路-AN5521 文章导航