在维修前,请先目测主板是否有短路、断路等情况(特别是电源对地的短路,容易烧坏电源系统),检查电视内各接口的连接方式是否正确,连接效果是否良好,装配是否到位,在确保屏为正常的状态下进行维修。
1.开机问题
(1)液晶电视不开机,LETV指示灯不亮电源板供电不良:检查电视侧面按键板的开机键是否打开,连接线是否接好,然后检查电源部分输出电压(连接件CN9101的+12V)。 若没有供电电压+12V,则判断电源板损坏;若+12V正常,则检查主板上相应测试点电压。
(2)液晶电视开机后有声音但黑屏屏线不良:确认屏线是否损坏,如果线材良好,检查连接是否正确,接触是否良好,可通过正确的插拔方式消除该故障。
检查电源板背光部分:接上市电220V后,按任意按键开机后观察背光是否点亮、屏幕是否有图像。
背光不亮:检查插座CN9101上的PS_ ON信号,正常应为3.3V。检测与电源板连接的接插件CN9101的ON/OFF信号,此时ON/OFF信号应该为3.3V,正常值大于2.5V。检查电源板CN8601、CN8602.上的VLED+、VLED-是否正常输出,如果电压为0V,则判断电源板损坏。
(3)背光点亮,但屏幕无图像
检查电源板CN9101上的TCON-ON信号是否为高电平(正常应大于2.5V)。如果TCON-ON信号正常,测试CN9102的+12V_ T是否输出正常,如果电压+12V_T低于9V,则判断电源板损坏。上述两项电压均正常,需检测CN9101的DIM信号是否为PWM方波,且频率应在180Hz左右。
(4)电视画面停留在开机LOGO
通电开机,电视画面一直停留在开机LOGO,通常是软件不良:通过串口查看机器启动时的打印信息,与正常机器对比找出异常,可重启开机或通过U盘/SD卡刷写新软件处理。提示:此故障一般属于软件不良引起,如果重启或软件升级仍不能解决,只有更换主板或FLASH芯片。
2.网络连接问题
(1)无线网不能连接
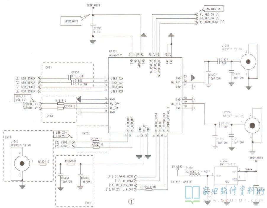
如果无线网络WIFI不能连接,通常是无线WIFI密码及网络设置异常。另外,软件不良也会引起该故障,换用已烧好程序的FLASH,或通过U盘/SD卡刷写新软件。最后检查硬件,检查天线同轴线与主板连接是否安装到位;检查模块供电3P3V_ WIFI(3.3V)是否正常;检查模块控制信号WL REG_ ON是否为高电平,如不是,则更换U1301 (WIFI); 检查USB_ 1D+/USB_ 1D-信号是否正常( 关键检测元件R1318.R1319),如USB信号不正常则更换U1301模块。上述检查都无法排除故障,则需更换U1301。
(2)蓝牙不能连接
首先检查天线同轴线与主板连接是否安装到位;再检查模块的供电3P3V_ WIFI(3.3V )是否正常;检查模块的控制信号BT. REG. ON是不是高电平,如不是,更换U1301;检查USB2. D-/USB2_ D+信号是否正常( 关键检测元件R1326、R1327),如USB信号不正常,更换U1301。相关电路如图1所示。
(3)有线网络不能连接
连接不良:检查网口连接情况,接入网线后观察网口指示灯是否点亮,正常情况下,黄色指示灯会一直亮,表示已经建立连接;绿色指示灯闪烁,表示有数据通信。若指示灯均不亮,表示CPU工作异常,需检查网线是否良好,接触是否正常,有异常则更换网线。
输入不良:检查网口输入至U1002之间的线路,测量对地阻值与正常值进行对比,是否有较大差异,检查通路及焊接情况。电压异常:检查供电线路。
软件不良:通过USB接口重新刷写新软件即可。
3.有声音无画面显示
通常是VB1排线接触不良,装配不到位,重新插拔即可;或者是主板供电接触口装配不到位,图像显示供电不良,重新接插即可。
4. 2.4GHz遥控器失效
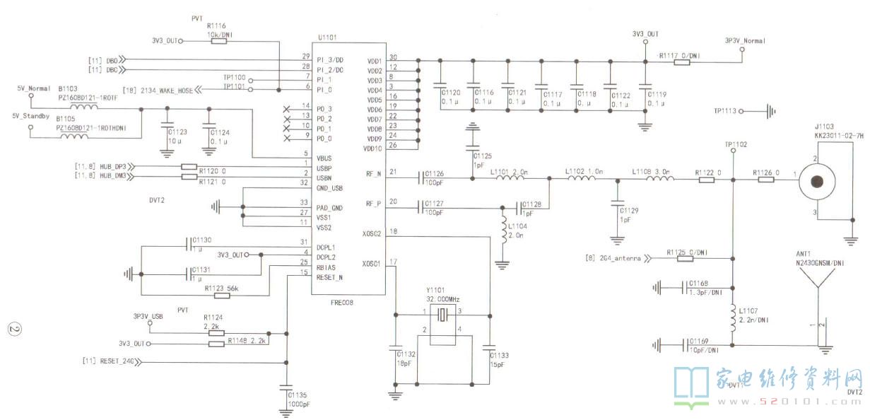
首先检查天线连接是否正常:同轴线安装是否到位;RF通路元件有无虚焊或损坏。然后检查U1101 (2.4GHz 处理模块)是否正常工作;Y1101( 32MHz )输出是否正常。再检查U1101供电:5V_ Normal及3V3_OUT输出是否正常;HUB_ DP3.HUB_ DM3信号是否正常(关键元件R1120.R1121),如USB信号不正常,则更换U1101。相关电路如图2所示。
5. TV不搜台
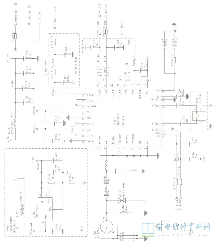
检查系统电源是否正常,B1000、U1000输出电压是否为3.3V;检查高频头晶振Y1001是否起振;检查高频头部分rC信号T_SCL、T_SDA是否正常(关键测试点R1015.R1017),不正常则检查U1001是否焊接有问题;检查高频头中频信号电路元件:R1014、R1016、C1016、C1020、C1018、C1019焊接是否正常。如以上检查均正常,则更换高频头即可,相关电路如图3所示。
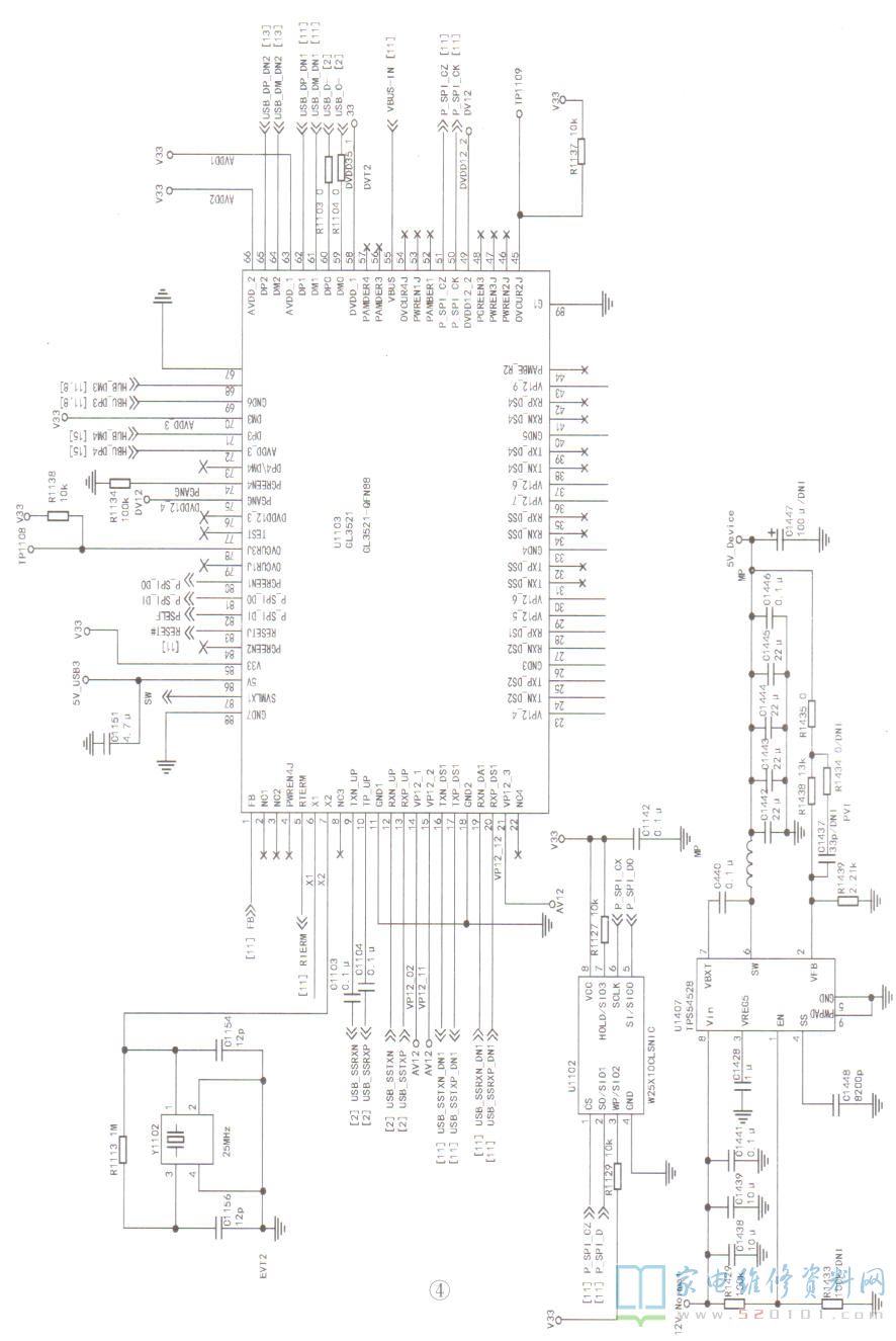
6. USB3.0 HUB(U1103)维修
HUB输出USB接口有:SUB_ USB3.0( Top ofTV)、 主板端USB3.0插座J1100、 语音操控芯片CX20921 USB2.0 (U1500)、2.4GHz遥控芯 片USB2.0(U1101)。如果这几个接口全部异常,则需重点关注USB HUB的工作状态。测量5V_ USB3是否正常:5V_ USB3正常,测量Y1102(25MHz )时钟及V33/AV12电压是否正常;5V_ USB3不正常,测量5V_ DEVICE是否有5V电压。有5V电压,检查Q1100、Q1101工作是否正常。5V_ DEVICE电压不正常,则检查U1407 (DC-DC )输出(L1403)是否正常,输出不正常,测量12V_ NORMAL及U1407工作是否正常。
最后检查SPI FLASH(U1102)工作是否正常,相关电路如图4所示。
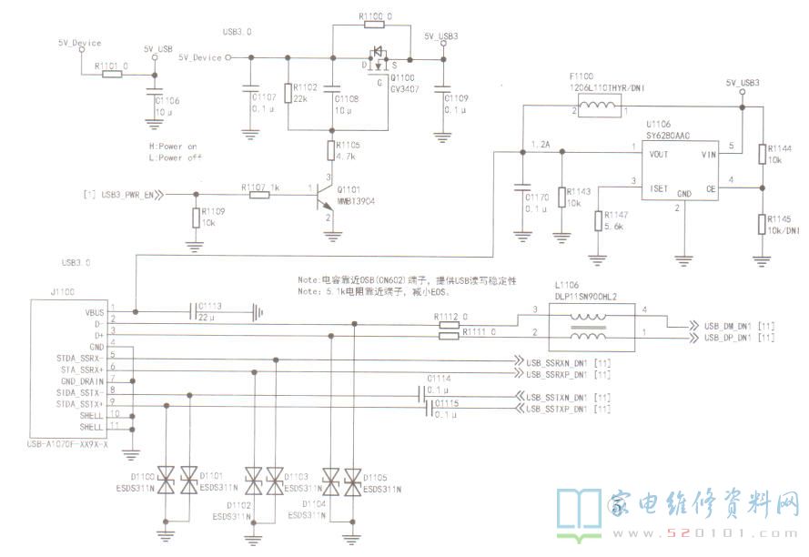
7. USB3.0 HOST(J1100)无法连接
测量USB供电5V是否正常(检测点为J1100的①脚),如不正常,测量其输入电压5V_ USB3是否正常。若5V_ USB3正常,则检查5V的转换块U1106是否损坏;若不正常,则测量5V_ DEVICE是否正常(见USB HUB U1103维修)。若5V_ Device正常,则测量USB3_ PWR_ EN 开机后是否为高电平,是否有对地短路现象,若是则需检查R1102.CPU是否有虚焊。
检修提示:USB3.0插座可以连接,但拷贝数据速度慢,这种情况一般是USB2.0 已连接,USB3.0工作异常所致,测量USB3.0_TX和USB3.0_ RX对地阻值,与正常时是否有较大差异。相关电路如图5所示。




