厦华TS2153彩电,故障现象:
1、场幅窄,且上部扫描线很稀,下部压缩成5MM的亮线。
2、不接信号时上下黑边相等,接入信号时上部满屏,下部不变。
3、无图无声,有蓝屏,有字符显示,用AV输入故障相同。
检查:
接机时颇感为难,面对这诸多问题初感难以下手,开始怀疑数据出问题,但很快排除了,如果数据问题不会在有信号和无信号时影响很大,考虑到故障影响到场扫描,所以我从场扫描开始检查,很快找到了故障原因。如下图




总结,再复杂的故障,只要找准一种故障,综合分析和判定它的工作状态,顺藤摸瓜就能找到故障原因所在,维修是没有捷径的,不能仅靠经验和找什么技改方案之类的方法进行维修,它只会使你永远停滞不前,进步缓慢。我的方法是:多学原理,多看图纸,多进行电路分析。力求能理解到每个单元电路每个元件的作用,迎难而上,那样你才能真正地做到所谓的熟能生巧哦。
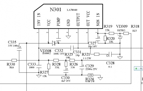
顺藤摸瓜,该9V电压来自行扫描,查R314右端电压11.5V,查C332上电压4.2V。9V电压由C332上电压提供。因此说明9V负载过重。
查场块各脚电压,发现场块1脚电压1.8V,7脚电压1.9V,与正常值相比均偏低,其它电压基本正常。(根据维修经验,7脚电压偏低时,下部会出现压缩并卷边现象。1脚电压偏低时,场幅会变窄或水平亮线),先查7脚外接电路的电压,发现VD309上电压只有3.8V,正常5.2V,测R318右端电压只有4.2V,正常9V。
测一下9V的对地电阻只有36欧,因此依次断开其它9V负载的各跳线,当断开至转换的16脚端时,阻值恢复正常,断开转换块16脚后恢复其它断开点,开机测试9V正常,屏幕幅度正常,更换转换块,接入信号,整机恢复工作。
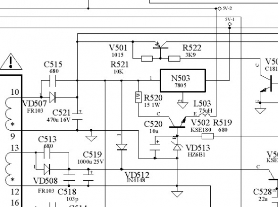
再查V502的B极电压4.0V,E极电压3.25V,C极电压9V。而R519右端接C332上的9V电压,只有4.2V,因此R519上的电压降只有0.2V,计算一下电流很小,说明不是此路过载。