场反馈电路 |
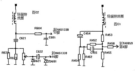
在彩电中,为了使 场扫描工作稳定都加有场扫描负反馈回路,场负反馈回路包含两个功能,1、直流负反馈,2、交流负馈.直流反馈主要是稳定场输出级的中点电压,如图C1的R453,R455是直流负反馈回路,场输出的中点电压通过R453,R445分压后,加至场扫描发生电路的负反馈输入端,实现场输出中点电压的稳定控制,交流负反馈是通过取出取样电阻R454,R462如图1
上的锯齿波电压,通过电容C耦合到场扫描发生器的负反馈输入端 ,完成对场扫描锯齿波形的补偿和场幅的控制及调整功能.通常场扫描发生器只有一个负反馈输入端如TA8759等IC,就完成交直流负反馈的任务.但也有些IC如HA51338具有两个负反馈输入端,将交直流负反馈分开控制。 |
场反馈电路
2017-05-16 19:26:44
阅读 560 次
评论 0 条
版权声明:本文为转载文章,版权归原作者所有,欢迎分享本文,转载请保留出处!
