| 彩电伴音特殊故障检修6例 |
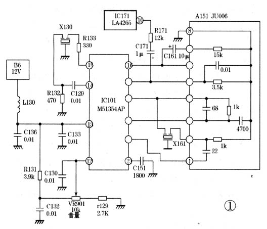
| 例1:孔雀KQ47—39型彩电晴天声音正常,阴雨潮湿天,刚开机时声音从无到嘶哑,约半小时后自行恢复正常。 该机采用三洋83P机心,从检修实例中发现伴音部分故障率较低,相关电路如图1所示。检修时用镊子碰触功放集成块ICl71(LA4265)音频信号输入端⑩脚,喇叭中发出较大的“嗡嗡"声,说明功放部分正常,怀疑故障出在伴音中频部分。在伴音失真时,测得中放集成电路ICl01(M51354AP)(12)~(19)脚电压正常,只有伴音中频输出端(20)脚电压约为3V左右波动不定,(20)脚正常电压应为4.6V。断开厚膜电路A151(IU006)①脚与ICl01(20)脚的连线,ICl01(20)脚电压正常,用万用表测A151①脚对地电阻,阻值不停地变化,正常阻值应为无穷大,将A151拆下,发现①、②、③脚之间有黑色油烟,用酒精清洗干净后,再测A151①、②脚电阻为无穷大,重新装上后声音正常。 例2:孔雀KQ47—39型彩电,有时声音正常,有时无声。 电原理图如图1所示
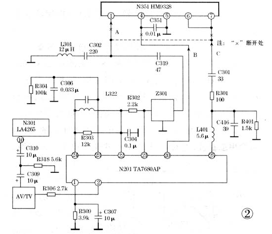
例3:金星C548—2彩电音小且失真,个别台无声。 有关电路如图2所示
测得中放集成块N201(TA7680AP)①、②、⑨~③脚电压正常。一般情况下此机声音失真大多是伴音中周L322(D0149)内附电容异常所致,换新调整后即可。于是拆下L322,发现内附小电容确已发黑,换新L322,反复调节,均无明显效果,又检查⑧国脚外围元件也未见异常。此机与夏普NC一2T型机心伴音部分有所不同。它增加了一块厚膜集成块N351(HM9328),将其引脚与印制板脱开(如图2中的“×”),在A、C之间用一导线短接(如图2中虚线),调节伴音中周I,322,伴音恢复正常,说明N351已损坏,在暂无N351时,这样应急修理也可以使彩电恢复正常。 例4:熊猫3608A彩电图像正常,音量小,但不失真。相关线路如图3所示
IC2()1⑧脚是去加重,此脚又作为AV音频信号输入端。检修时将AS板插头拔下,声音一切正常,说明故障原因在视频转换板上,目测发现视频转换板上三极管Q906b极脱焊,将其补焊好后,插上AS插头,伴音恢复正常。 例5:熊猫36()8A彩电,音量正常,只是伴音中夹有刺耳的“吱吱"噪声。 拆开机壳,发现IC201(TA7680AP)、T302(D0149)、行输出变压器等元件都已换新。电路同图3,通电试机,用遥控器将音量调小,喇叭无声,调大音量,噪声与伴音同时增大。这说明CPU与功放部分都正常,故障应在伴音解调,测集成块Ic20 1①、②、⑨~③脚电压都正常。为了确定噪声的来源,用10μF/16V的电解电容分别将IC201的①脚和地短接时,噪声立刻消失,伴音正常。拆下滤波电容C307(10IμF/16V),测量已失效,更换后,故障排除。 例6:熊猫54P3A彩电,图像正常无伴音。 该机是一台全制式彩电,自动解调4.5-6.5MHz,因此伴音电路比较复杂,如图4所示
|
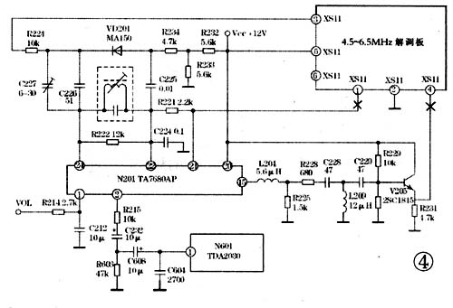
版权声明:本文为转载文章,版权归原作者所有,欢迎分享本文,转载请保留出处!



