编者注:这29种开关电源电路是CRT彩电电源电路的典型代表,搞懂了这些电源原理,那么修彩电开关电源基本上是小试牛刀。
1.A3机芯电源
A3机芯电源最早出现在采用三洋公司的LA7680机芯上,故而得名,因其电路简洁、效率高、易扩展、易维修,现在已被各厂家广泛使用。
R520、R521、R522为起动电阻,R519、C514、R524、V513、T501的(1)、(2)绕组组成正反馈回路,C514为振荡电容。
V553及周边元件、VD515、V511、V512组成稳压控制电路。R552为取样电阻,VD561为V553的发射极提供基准电压,当电源输出电压过高时,V553、VD515、V511、V512均导通程度增加,使开关管V513的基极被分流,输出电压随之下降;反之,若电源输出电压降低时,V553、VD515、V511、V512均导通程度减少,使开关管V513的基极分流减少,输出电压随之上升。
VD518、VD519、R523组成过压保护电路。另外VD563也为过压保护。
C515的作用:
我们来看如果没有C515会怎样?当某一时刻开关变压器的(1)脚相对(2)脚为正时,一方面(1)脚的电压经R519、C514加到V513的基极,欲使V513饱和,但同时,该电压也经R526加到V512的基极,这样一来,V512饱和导通,而V512饱和导通将迫使V513截止,这就有矛盾了。
再来看加 入C515的情况:同样当某一时刻开关变压器的(1)脚相对(2)脚为正,欲使V513饱和,这时该电压也经R526加到V512的基极,但由于有C515的存在,C515两端的电压不能突变,需经一定时间的延迟,或者说C515有一个充电过程,才会使V512饱和,这样就不会干扰V513的饱和了。显然,C515容量的大小决定了延迟的时间,这样也会影响V513基极脉冲的占空比,同样也会影响输出电压的大小,根据这一点,有人误认为C515是振荡电容,这显然是不对的。
A3电源电路图
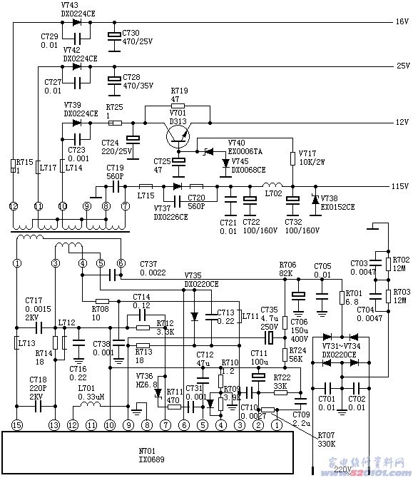
2. IX0689电源被广泛运用于国内各种品牌的TA两片机中,是国产机用得最多的电源之一。
振荡电路
300V直流电压经R707、R724分压后,再由C735、L701加到N701的(12)脚,IX0689的(12)脚是内部开关管的B极,于是开关管开始导通,电流从(15)脚C极流入,从(13)脚E极流出,经R714、R710到热地。
T701的(3)、(5)脚为正反馈绕组,在开关管导通时,正反馈电压的极性是(5)正(3)负,(5)脚电压经V735、R713、L701加到N701的(12)脚,使开关管的电流进一步增大,如此循环使开关管很快饱和。
开关管饱和期间,电能转为T701中的磁能。随着N701(13)脚流出的电流不断增大,R710两端的压降也不断增大,当R710上的压降达到1V左右时,开关管开始退出饱和状态。
开关管一旦退出饱和,T701各绕组的感应电压极性全部翻转,正反馈绕组(3)、(5)脚的极性为(3)正(5)负,(5)脚的负电压经C713、R713、L701加到IX0689的(12)脚,使内部开关管的电流进一步减小,如此循环,使开关管迅速截止。
开关管截止期间,开关变压器次级各绕组的整流二极管全部导通,将储存在开关变压器中的磁场能转变为电能,供整机各路负载,同时,T701的(1)、(6)绕组与C717、C718、R710和C706构成振荡回路,当振荡半个周期后,重新使T701的(6)脚为正(1)脚为负,耦合到(3)、(5)绕组使开关管重新导通。
稳压过程
在开关管截止期间,T701(3)、(4)绕组上的电压使IX0689(2)、(3)脚内部整流管导通,在C711上建立约27V的直流电压,C711上的电压加到IX0689的(10)、(2)脚内部取样基准比较电路。当电网不稳或115V输出波动时,C711上的电压也跟着波动,经内部取样比较,最后从(9)脚输出,对开关管的导通周期自动调整,从而使115V输出电压稳定。
1、当开关管过流时,R710两端的压降也必大,此电压经R712加到IX0689的(7)、(8)脚,使内部保护管导通,经(9)脚对开关管的B极电流分流,也就是说对开关管的电流进行限制。
2、当电网电压升高时,T701初级绕组在开关管饱和期间其电流上升的速率将增大,从而使T701的(3)、(5)绕组正反馈电压增大,V736将击穿导通,IX0689的(7)脚内部管子导通,经(9)脚对开关管的B极电流分流,即保护了开关管。
3、115V输出端接有稳压管V738,当输出电压大于130V时,V738击穿,使开关电源停振。
IX0689电源原理图
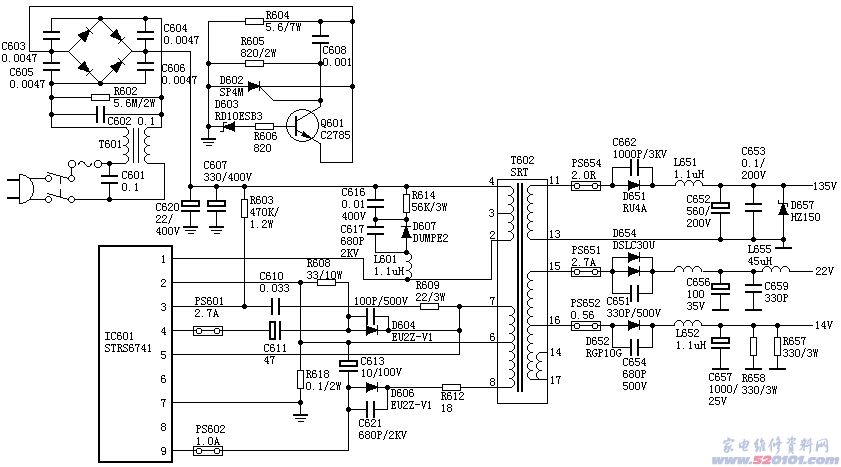
3. SONY F29电源
SONY F29丽音王系列机芯有KV-2565MT、KV-2565MTJ、KV-2584MT、KV2954MT、KV2965MT、KV2966MI等型号,采用厚膜电路STR-S5741,为变压器耦合并联型自激式开关电源,能适应110V-240V的电网电压,主电源输出135V,输出功率达200W。
振荡过程
开机后C607上约300V直流电压,一方面经T602的(4)、(2)脚加到IC601的(1)脚内部开关管的C极上,同时300V电压经R603加到IC601的(1)脚内部开关管的B极上,开关管开始导通,T601的(4)、(2)绕组产生(4)正(2)负的感应电动势,经耦合,在(7)、(6)绕组产生(7)正(6)负的感应电动势,经R609、C610反馈到IC601的(3)脚,使内部开关管的电流进一步增大,如此循环使开关管迅速饱和。
开关管饱和期间,T601(4)、(2)绕组的电流线性增大,D651、D652、D654均截止,T601储存磁场能量。随着C610不断被充电,其IC601(3)脚的电压越来越低,最后迫使开关管退出饱和状态。
开关管退出饱和状态后,T601各绕组的感应电压极性全部翻转,经反馈后开关管迅速截止。
开关管截止后,D651、D652、D654均导通,T601储存的磁场能量转化为电能向负载释放。同时,C609经R609、T602的(7)、(6)绕组、IC601的(2)、(3)脚内部放电,R603也给C609反向充电,使IC601的(3)脚电压越来越高,最终将使开关管再次导通,开始新一轮的振荡。
稳压过程
T601的(6)、(8)绕组上的电压反映了输出电压的大小,经D606整流、C613滤波后在C613上建立取样电压(正常时约43V),该电压加到IC601的(2)、(9)脚,IC601内部有取样稳压电路,能根据C613上的电压大小,自动调整开关管的导通时间,最终使输出电压稳定。如果C613上的电压过高,会使IC601内部进入保护状态,使开关管截止。
SONY F29电源原理图
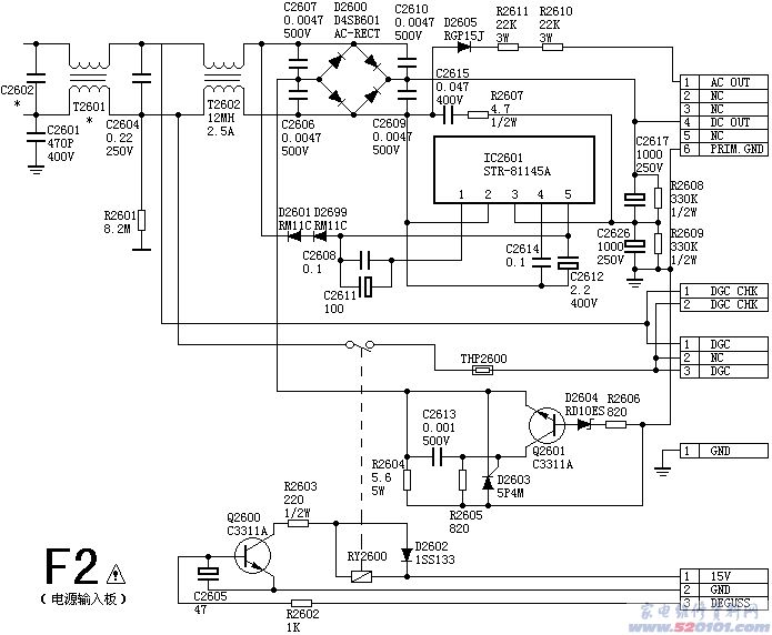
4.SONY G3F-K电源-1
SONY G3F-K属于贵丽单枪系列机芯,主要有:KV-K25MF1、KV-K25MF11、KV-F25MF1、KV-F25MW11、KV-F25MN31、KV-K29MF11、KV-K29MH11、KV-F29MF1等。
该部分为电网输入电压变换电路,关于STR-81145A的工作原理请参见金星C7428电源。开关电源振荡部分见SONY G3F-K电源-2。
SONY G3F-K电源-1
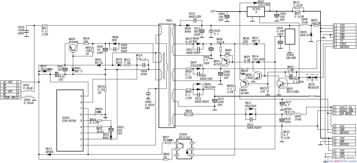
5.SONY G3F-K电源-2
SONY G3F-K电源采用STR-S6708厚膜电路,关于STR-S6708的工作原理,请参考金星D2902电源。
SONY G3F-K电源-2
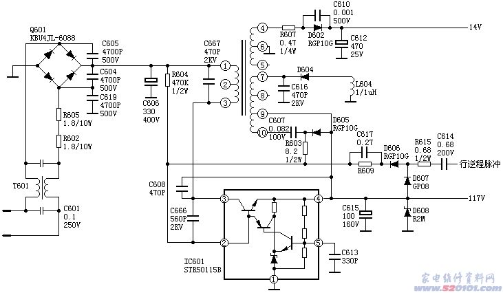
6.SONY KV2184电源
SONY KV2184采用STR50115B厚膜电路,与此电源相同的机芯还有:SONY KV2182CH、KV2181DC/KV、KV2182DC等。
振荡电路
R604是起动电阻,300V电压经R603加到IC601的(2)脚内部开关管的B极上,使开关管开起导通。电流从IC601的(4)脚E极流出,在滤波电容C615上建立115V直流电压。
T602的(9)、(10)脚为正反馈绕组,开关管导通时,C615被充电,T602(9)、(10)脚正反馈电压是(10)正(9)负,经C607、R603加到IC601的(2)、(4)脚(开关管的B、E极),使开关管迅速饱和,T602储存能量。[Page]
开关管饱和后,C607被不断充电,使IC601的(2)脚电位越来越低,最后迫使开关管退出饱和状态,T601的(9)、(10)脚电压极性发生翻转,结果使开关管迅速截止。
在开关管截止期间,T602的(7)脚相对于(9)脚为负,续流二极管D604导通,T602中储存的能量经D604和T602的(7)、(9)脚绕组向C615释放,C615被再次充电,由于C615不断被充电,便得到115V直流电压,。
稳压电路
稳压电路由IC601内部完成,其(5)脚是误差取样电压输入脚,该脚未用。
保护电路
D608是过压保护稳压二极管,稳压值为130V,一旦输出电压大于130V,D608击穿,开关电源停振。
SONY KV2184电源原理图
7.SONY KV2185电源
SONY KV2185电源原理图
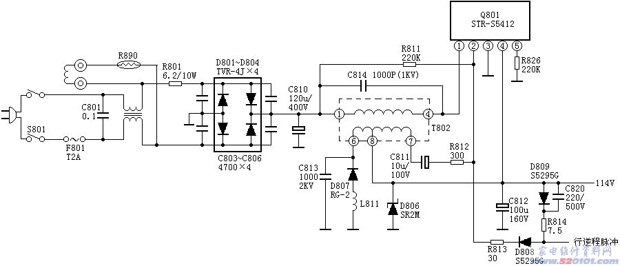
8.STR5412电源
采用STR5412厚膜块的彩电在前几年用的很多,它属于热底板机芯。
振荡过程
C810上的300V直流电压经R811加到STR5412的(2)脚内部开关管的B极,同时经T802的(1)、(4)绕组加到STR5412的(1)脚内部开关管的C极,开关管开始导通,在T802的(1)、(4)脚产生感应电压,经T802耦合,在(7)、(8)绕组也产生感应电压,极性为(7)正(8)负,此正反馈电压经C811、R812加到STR5412的(2)脚,使内部开关管电流进一步增大,强烈的正反馈使开关管迅速饱和。
开关管饱和后,T802(1)、(4)脚中的电流线性增大,电流从STR5412的(4)脚,即开关管的E极流出,在C812上建立112V的直流电压,同时T802储存磁场能量。此时正反馈绕组对C811不断充电,使STR5412(2)脚的电压不断下降,最后迫使STR5412内部开关管退出饱和状态。
开关管退出饱和状态后,T802(1)、(4)脚中的电流减小,使T802各绕组的感应电压极性全部翻转,此时T802(7)、(8)绕组感应电压的极性为(8)正(7)负,T802(7)脚的电压又经C811、R812加到STR5412的(2)脚,使内部开关管的电流进一步减小,如此循环使开关管迅速截止。
开关管截止期间,T802(6)、(8)绕组上的感应电压极性为(8)正(6)负,续流二极管D807导通,T802中磁场能量经D807释放给C812,使C812上112V电压更加平滑,同时C811上的电压经R812、T802(7)、(8)绕组放电,300V电压经R811给C811反向充电,使C811正端的电压越来越高,另一方面,行逆程脉冲经D808、R813送到STR5412的(2)脚,使开关管的截止期提前结束,又进入下一个振荡循环。
稳压电路
STR5412的稳压电路由内部自动完成。STR5412设计时输出电压为112V,如想改变输出电压,可在(4)、(5)脚或(3)、(5)脚并联电阻来实现,在(4)、(5)脚并联电阻时,输出电压下降(并联电阻的阻值在150K以上,视需要而定);在(3)、(5)脚并联电阻时,输出电压电压上升(应从47K开始逐步减小阻值,不可将电阻取得太小而使输出电压大幅度上升)。
保护电路
D806为输出过压保护稳压管,若输出电压过高(大于130V),D806击穿,开关电源停振。
STR5412电源原理图
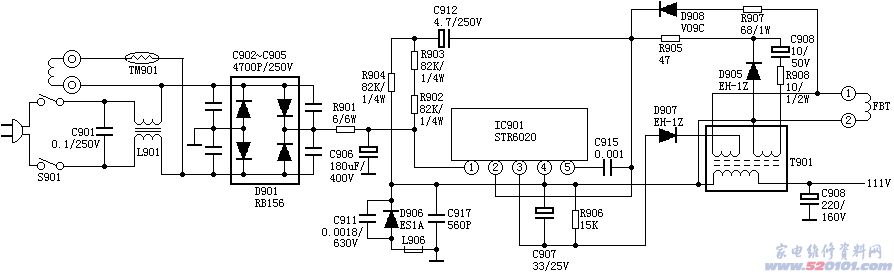
9.STR6020电源
采用STR6020厚膜块的彩电有:日立CAP-161D、CTP-233、CTP-237、CEP-321D、金星C472、金星C515、福日HFC-237、HFC-321等,称之为NP82机芯,它属于热底板机芯。
振荡过程
C908上的300V直流电压经R902、R903、C912加到STR6020的(2)脚内部开关管的B极,同时加到STR6020的(1)脚内部开关管的C极,开关管开始导通,在T901的Ⅰ绕组产生感应电压,经T901耦合,在Ⅲ绕组也产生感应电压,极性为右正左负,此正反馈电压经R908、C908、R905加到STR6020的(2)脚,使内部开关管电流进一步增大,强烈的正反馈使开关管迅速饱和。
开关管饱和后,T901Ⅰ绕组中的电流线性增大,电流从STR6020的(4)脚,即开关管的E极流出,在C909上建立111V的直流电压,同时T901储存磁场能量。此时正反馈绕组对C908不断充电,使STR6020(2)脚的电压不断下降,最后迫使STR6020内部开关管退出饱和状态。
开关管退出饱和状态后,T901Ⅰ绕组中的电流减小,使T901各绕组的感应电压极性全部翻转,此时T901的Ⅲ绕组感应电压的极性为左正右负,此电压又经R908、C908、R905加到STR6020的(2)脚,使内部开关管的电流进一步减小,如此循环使开关管迅速截止。开关管截止期间,T901Ⅰ绕组中电流不能突变,要继续维持原方向流动,续流二极管D906导通,T901Ⅰ绕组的电流经D906继续给C909充电,磁场能转为C909中的电场能,使C909上111V电压更加平滑,另外T901Ⅱ绕组的感应电压使D907导通,在C907上产生直流电压,给STR6020内部取样稳压电路供电。
在开关管截止期间,Ⅲ绕组的电势也使D905导通,C908上的电压经D905放掉,使STR6020(2)脚电压不断回升,另一方面,行逆程脉冲经R907、D908也送到STR6020的(2)脚,使开关管的截止期提前结束,又进入下一个振荡循环。
稳压电路
STR6020的稳压电路由内部自动完成。STR6020设计时输出电压为111V。
保护电路
NP82C机芯的保护电路由可控硅Q751构成(图中未画出),它有三路保护:行电流过流保护、显象管阳极过压保护和开关电源输出过压保护,一旦这三个地方有异常,Q751导通,111V被短路,开关电源停振。
STR6020电源原理图
10.STR6309电源
采用STR6309厚膜电路的彩电在社会上有一定的数量,如康佳T06系列、长城画龙系列、创维、金星等一些型号的彩电均采用此电路。
振荡过程
C705上约300V的直流电压,经R702、R703加到N701的(3)脚,即内部开关管的B极,同时300V电压经T701的(9)、(4)绕组加到N701的(1)脚,即内部开关管的C极,开关管开始导通,T701的(9)、(4)绕组产生感应电压,经T701耦合,在(2)、(5)绕组也产生感应电压,极性为(5)正(2)负,T701(5)脚电压经R704、C717送到N701的(3)脚,使内部开关管电流进一步增大,如此循环使开关管迅速饱和。
开关管饱和以后,T701(9)、(4)绕组的电流线性增长,T701储存磁场能量,(2)、(5)绕组对C717充电,充电的结果是C717左端的电压越来越低,使开关管的B极电压逐渐下降,到一定的时刻,开关管将退出饱和状态。一旦开关管退出饱和状态,则C极电流将减小,T701各绕组的感应电压极性全部翻转,经R704、C717反馈后使开关管迅速截止。
开关管截止后,T701(5)脚输出的电压送到N701的(5)脚,经N701内部整流后从(9)脚输出、R708限流、C708滤波,得到约-7V电压,该电压为V701的工作电压。同时,VD709、VD706、VD710均导通,输出120V、12V、26V三组电压,即T701内部的磁场能转为电能以驱动负载。开关管截止期间,C717通过R704、T701的(5)、(2)绕组、及N701内部二极管放电,同时300V电压经R702、R70给C717充电,使N701(2)脚的电压逐渐上升,一旦使内部开关管导通,便开始了下一周期的振荡。
稳压电路
稳压电路由N703、N702、V701完成。N703为取样稳压电路,其(1)脚经RP701在主电源上取样,主电源输出电压的变化,会影响N703(2)脚输出电流的变化,从而影响了光耦N702的导通程度,也就影响了V701的导通程度,通过改变N701(8)脚的电位,最终使输出电压稳定。[Page]
STR6309电源原理图
11.STR41090电源
STR41090电源属于自激式并联型开关电源,适应电网电压能力为150-280V。
振荡过程
C808上约300V直流电压经R811加到N801的(2)脚内部开关管的B极,同时经T802的(1)、(3)绕组加到N801的(3)脚内部开关管的C极,开关管开始导通,电流流过T802的(1)、(3)绕组,在(1)、(3)绕组产生感应电压,极性为(3)正(1)负,经耦合,在(6)、(7)绕组也产生感应电压,极性为(7)正(6)负,此正反馈电压经C819、R817、R816送回到N801的(2)脚,使开关管电流进一步增大,雪崩的过程使开关管迅速饱和。
开关管饱和期间,T802(1)、(3)绕组的电流线性增大,VD821、VD822截止,T802储存磁场能量。由于C819不断被充电,使N801的(2)脚电压不断下降,到某一时刻,N802(2)脚上的电压不能维持内部开关管的饱和,开关管退出饱和状态,C极电流减小,T802各绕组的感应电压极性全部翻转,反馈绕组(6)、(7)脚的电压极性为(6)正(7)负,经C819、R817、R816送到N801的(2)脚,使N801(2)脚电压进一步减小,又一雪崩过程使开关管迅速截止。
开关管截止期间,VD821导通,在C822电容上形成112V电压;VD822也导通,在C824电容上形成18V电压,T802储存的磁场能量被释放。另一方面,C819上的电压经R817、R816、VD812、VD813放电,同时300V电压经R811给C819反向充电,这两个因素使C819左端的电压回升,即N801(2)脚的电压回升,当(2)脚电压上升0.6V以上时,开关管再次导通,开始下一周期的振荡。
稳压电路
稳压电路由STR41090内部完成,T802的(5)、(6)脚为取样绕组,经VD814整流、C817滤波,在C817上形成取样电压,在正常情况下,C817上的电压约为84V,若输出电压112V升高,则取样电压也必定升高,该取样电压经R815送到N801的(1)脚,通过内部调节,最终使输出电压稳定在112V。
保护电路
R814、V801为开关管过流保护电路,R814串在开关管E极与地之间,R814上的压降反映了开关管电流的大小,在正常情况下,R814上的电压不能使V801导通,一旦开关管过流,R814上的压降增大,使V801导通,N801的(2)脚被V801短路到地,阻止了开关管过流的可能。
R812、C812为软起动电路,利用C812两端电压不能突变的特点,每次开机瞬间,N801的(5)脚经R812瞬间接地,使内部开关管瞬间截止,以避免在开机瞬间开关管饱和时间过长而损坏。

STR41090电源原理图
12.福日F24机芯电源
TDA4601引脚功能及参考电压:
1脚:4.2V——基准电压输出端
2脚:0.1V——触发信号输入端
3脚:2.1V——稳压控制端
4脚:2.1V——箝位电压控制端
5脚:7.7V——保护输入端
6脚:0V——地
7脚:2.0V——负反馈
8脚:2.0V——激励脉冲输出
9脚:12V——电源
福日F24机芯电源电路图
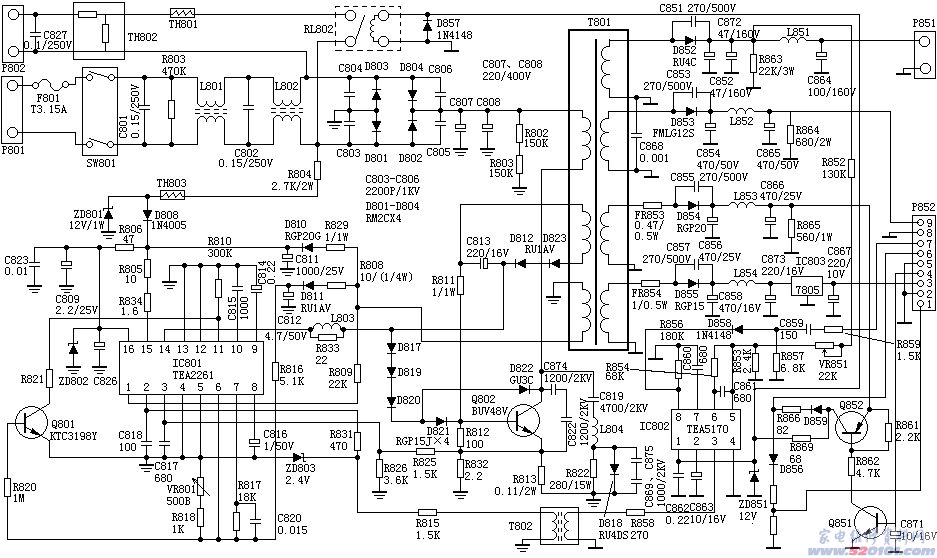
13.金星C6458电源
金星C6458采用的是它激式开关电源,振荡电路采用TEA2261。
振荡过程:
220V交流电经R804、TH803降压、ZD801稳压后得到12V左右的电压,经D806、R806送到IC801的(16)脚,作为IC801的振荡起动电压,当(16)脚电压大于10.3V时,电路开始振荡,从(14)脚输出激励脉冲,经D817、D819~D821加到开关管Q801的基极,正300V直流电压加在开关变压器的(1)脚,Q801的集电极接开关变压器的(3)脚,(1)、(3)脚间产生交流脉冲电压,这样,开关变压器各绕阻开始输出电压。
稳压过程:
1、待机状态:
TEA2261在待机状态时的输出电压受以下两方面的影响:一是经D811、R816送到(6)脚的电压,TEA2261(6)脚内部有一电压比较器,比较器的基准电压是2.49V,当(6)脚输入电压大于2.49V时,比较器输出负电压,反之,当(6)脚输入电压小于2.49V时,比较器输出正电压;另外,TEA2261的(10)、(11)脚和外接的R810、C815组成RC振荡电路,比较器输出的电压和RC振荡器输出的锯齿波一起加到内部的脉冲调制器,比较器输出的电压,能控制脉冲调制器输出的脉冲宽度,从而控制了(14)脚输出的脉冲,也就控制了开关电源的输出电压。
另一方面,由D811输出的电压经R816和R818、VR810分压,送到Q801的基极,经Q801放大后接IC801的(11)脚,以控制RC振荡器的荡器频率,调节VR810就能调节(14)脚输出脉冲的频率,因而能控制输出电压。
2、开机状态
开机状态,TEA2261的振荡频率由(2)脚输入的脉冲来决定。在开机状态时,CPU的(58)脚输出高电平,此高电平加到Q851的基极,Q851饱和导通,Q852也导通,从Q852的集电极输出12V电压,此12V电压一方面送到TA8659的(40)脚,作为行振荡起动电压,行扫描电路开始工作,另一方面经R869加到IC802的(2)脚,IC802开始工作。
IC802的(5)、(6)脚内部是一个电压比较器,比较器的基准电压是2V,开关电源的主电源电压+B(130V),经VR851、R852和R853分压后加到IC802的(5)脚,和比较器的基准电压比较后,输出一个控制电压。IC802的(7)、(8)脚内部是一个锯齿波振荡器,由灯丝绕组上取得的行脉冲经R859、C859、D858送到IC802的(8)脚,从而使(8)、(9)脚内部振荡器的振荡频率等于行频,振荡器输出的锯齿波经脉宽控制器、逻辑变换后,从(3)脚输出方波信号,电压比较器输出的控制电压可以控制(3)脚输出方波信号的宽度,因而可以通过调节VR851来调整输出电压的大小。
IC802输出的方波信号经T802隔离后送到IC801的(2)脚,以控制IC801(14)脚输出的脉冲宽度,也就是控制开关电源的输出电压。
保护电路:
1、过压保护:
TEA2261的(16)脚电压不能大于15.7V,当电源电压输出过高时,开关变压器(8)、(9)绕组输出的电压也必定升高,当该电压经D811整流、C811滤波后得到的电压大于15.7V时,TEA2261(14)脚输出的脉冲被关闭,开关电源无电压输出。这时,即使(16)脚电压降回到15.7V以下,(14)脚仍无脉冲输出,一定要将电源关闭,重新起动后再次检测(16)脚的电压,如小于15.7V电源才会重新工作。
2、欠压保护:
当TEA2261的(16)脚电压小于7.4V时,内部欠压保护电路动作,(14)脚输出的脉冲被关闭,重新起动时后再次检测(16)脚的电压,如大于7.4V电源才会重新工作。
3、过流保护:
开关管的发射极上接有R822和R832作为电流取样电阻,发射极上流过的电流在R822和R832上产生取样电压,此电压经R812和R831分压后,被送到TEA2261的(3)脚,此时TEA2261有两个门限:
第一个门限是当(3)脚电压大于0.6V时,(8)脚外界电容C816被充电,当C816上的电压被充到2.25V时,内部过流保护动作,(14)脚输出的脉冲被关闭,开关电源无电压输出,但如果C816上的电压还未被充到2.25V之前,(3)脚电压跌回0.6V以下,则C816会放掉被充上的电压,保护也就不会产生,这主要是防止开机瞬间,开关管充电电流过大时会引起的保护电路误动作。
第二个门限是当(3)脚电压大于0.9V时,过流保护电路立即动作,开关电源无输出。
4、磁饱和保护:[Page]
开关变压器一旦进入磁饱和,会引起电流急剧上升,开关管V802会损坏。经开关变压器(8)、(9)绕组取样,经R816向TEA2261的(1)脚送入取样电流,当(1)脚电压超过0.15V时,磁饱和保护电路动作,开关电源停止工作。
金星C6458电源电路图
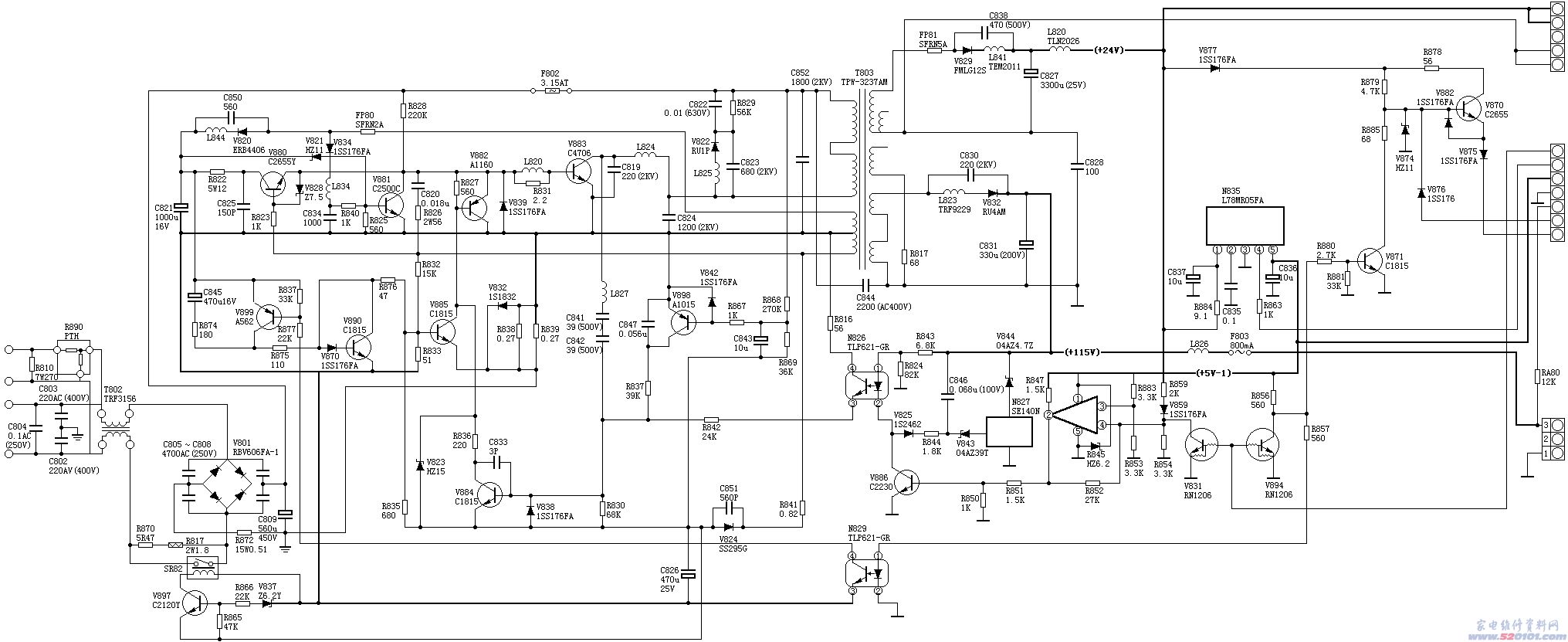
14.金星C6478电源
金星C6478的开关电源目前在国内的彩电中用的比较广泛,主要有:东芝2929KPT(待机、开机控制部分略有不同)、长虹C2518、C2588(已作了简化)、长虹C2919、C2939、C3418(待机、开机控制部分略有不同,与东芝2929KPT相同)、北京C2931。
振荡电路由R828、V883、R826、C820、C852、T803的(5)、(1)和(7)、(9)绕组组成。其中R828是起动电阻,C820是振荡电容,T803的(7)、(9)绕组是正反馈绕组。
恒流驱动电路由V820、C821、R822、R823、V880、T803的(7)、(8)和(7)、(9)绕组组成,目的是为开关管V883提供恒流驱动,使V883的基极电流不受电网电压的影响,实现超宽电源稳压,使该开关电源能适应90V~270V的电网电压。
输出稳压控制电路由N827、N826、V884、V882、V824、C826等元件组成。其中N827为输出电压取样电路,输出电压的波动,通过N827的(2)脚反映出来,从而影响了N826的导通程度,进一步影响了V884、V882的,这样就能控制V883的基极电流,也就稳定了输出电压。C6478的主电源电压是115V(原线路图上标145V是错误的)。V824、C826的作用是为V884提供工作电压。
待机/开机控制电路由V831、N830、V886、V894、V871、V870等元件组成。
待机时,CPU的POWER脚输出低电平,V831、V894均截止。V831的截止使N827的(4)、(2)脚为高电平,V886导通,N826中流过最大电流,使开关电源输出电压大大降低(主电源电压降到70V左右)。V894的截止使V871导通,造成V870截止,使行振荡电路失去9V工作电压,行扫描电路停止工作。
开机时,CPU的POWER脚输出高电平,则发生上述相反的过程。
各种保护电路:
V885、R838、R839、R832、R833组成过流保护电路。R838、R839为开关管电流取样电阻,当开关管过流时,R838、R839上的压降增大,V885导通,V882也导通,开关管基极被分流,达到了限流的目的。
V898及周边元件组成欠压保护电路。当电网电压大于90V时,该部分电路不起作用,当电网电压低于90V时,V898导通,造成V884、V882均导通,开关管截止。
金星C6478电源电路图
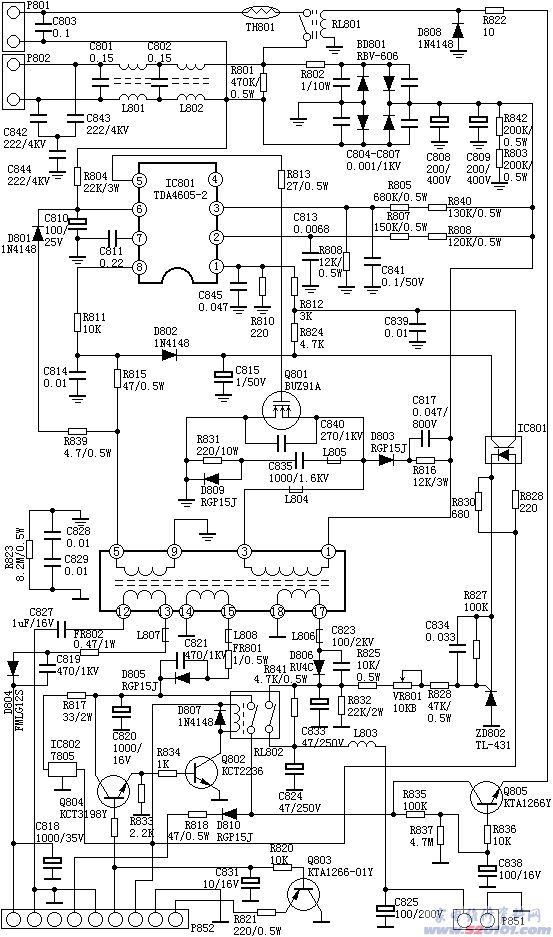
15.金星C7428电源
C7428电源采用宽电压设计,能适应110V-245V的电网电压,与东芝2500XH电源极为相似。
电网输入切换变换电路
为了适应110V-245V的电网电压,该电源设计成倍压整流/桥式整流自动切换。在电网电压低于145V时,采用倍压整流;当电网电压高于145V时,采用桥式整流。
电网输入电压经低通滤波后,首先经V801、V802整流,在C808上得到识别电压,加到STR81145的(2)、(5)脚,若电网输入电压低于145V,则C808两端的电压较低,STR81145的(2)、(3)脚接通,此时V803与C818、C819构成倍压整流,C818、C819电压叠加后得到285V左右的电压;若电网输入电压高于145V,则C808两端的电压较高,STR81145的(2)、(3)脚断开,此时V803与C818、C819构成桥式整流,C818、C819电压叠加后得到250V以上的电压。
为防止STR81145误识别,电路中设有过压保护电路,在正常情况下,R808两端的电压低于22V,V804截止,可控硅V808也截止,若输出电压过高,R808两端的电压超过22V时,V804导通,V808也导通,保险丝烧毁。
振荡过程
300V直流电压经R810加到Q803的(16)脚,Q803开始振荡,从(14)脚输出激励脉冲到开关管V884的B极,开关电源开始工作,此时,T803(8)、(9)绕组上的感应电压经V810整流、C824滤波,产生12V电压给Q803的(16)脚供电。同时,经V833、V807整流、C820滤波,C820正端的电压使V832导通,V897导通,V896截止。
在待机状态,N807停止工作,依靠Q803本身的脉冲宽度调制发生电路,(14)脚仍有激励脉冲输出,但此时的开关电源振荡频率降为30HZ,各绕组的输出电压也降为原来的一半左右,C820正端的电压不足以使V832导通,这样,V897截止,V896导通,由V896继续为Q803(16)脚供电,而V896的电压来源是T803的(7)脚经V809整流得到的,(7)、(9)绕组比(8)、(9)绕组多一倍,因此在待机状态V896仍能输出12V电压供应O803的(16)脚。另外,Q803的(16)脚电压经R815、R816分压得到3.3V电压,送到Q803的(9)脚,以监视(14)脚激励脉冲的宽度,以保证在待机状态Q803仍具有稳压作用。
C829为V884的激励脉冲输入耦合电容,在V880饱和状态,C829被充电,充电的结果是C829左正右负;在V884截止状态,Q803(14)脚的负脉冲使V812导通,于是C829右端的负电压加到V884的B极,以维持V884的截止。V813-V816的作用是保证C829两端的电压在2.4V左右。
稳压电路
C7428的稳压电路是靠N807(TEA5170)来完成的。115V电压经R833、R851、R834取样后送到N807的(5)脚,经内部基准比较放大后去控制(3)脚输出的脉冲宽度,(3)脚输出的脉冲经T804耦合,送到Q803的(6)脚,通过Q803调节(14)脚输出的脉冲宽度来控制输出电压的稳定。TEA5170的(7)脚为振荡脚,通过对C838的充、放电,产生32KHZ、1V峰-峰的锯齿波信号。
待机控制电路
在待机状态,CPU的POWER输出高电平,经R860加到V881的B极,V881截止,V889截止,V894截止,使TEA5170的(2)脚供电被切断。另一方面,V881截止引起V830截止,V895截止,V805导通,行振荡电路供电被切断。
金星C7428电源电路图
16.金星C7458电源
输入电路:
220V交流电经L801、L802两级滤波后滤除电网中的干扰信号,然后送到BD801全波整流,经C808、C809滤波后得到300V左右的直流电压,作为开关电源的工作电压。L801和L802及输入电路中的电容,同时还有防止开关电源的脉冲信号串入电网而污染电源的作用。
开关电源的振荡:
开关电源的振荡芯片采用TDA4605-2,,该电路能完成开关电源的振荡、稳压及各种保护。
220V交流电压经BD801整流、R804限流、C810滤波后,得到10V左右的电压,加到IC801的(6)脚,作为开关电源的起动电压。IC801开始振荡,从(5)脚输出振荡脉冲,经R813加到开关管Q801的栅极,开关变压器各绕组开始输出电压,完成起动过程。IC801(5)脚输出的振荡脉冲频率,与负载的轻重有关。
开关电源的稳压:
TDA4605-2的(1)脚为误差放大取样电流输入端。开关变压器的(5)脚绕组输出的电压,其中一路经D802整流、C815滤波,再经R824+R812与R810分压后送到IC801的(1)脚,同时光耦IC803内部的三极管的C、E极是并联在R824上的,因而IC803内部的三极管的导通程度影响了(1)脚输入电流的大小,而光耦内部的发光二极管是经RR825、VR801、R826、R827,在主电源输出电压120V上取样的,这样就构成了一个稳压控制回路,调节VR801,可使输出电压控制在120V上。
保护电路:[Page]
市电过压保护:
IC801的(2)脚经R807+R808与300V直接相连,若电网电压太高,则300V也必然升高,一旦IC801的(2)脚电压大于3V,则内部保护电路动作,(5)脚无激励脉冲输出,开关电源停振。
市电欠压保护:
若电网电压太低,则C808、C809正极的电压也低,经R840+R805与R806分压后的电压也低,一旦IC801的(3)脚电压低于1.8V,则内部欠压保护电路动作,(5)脚无激励脉冲输出,开关电源停振。
开关电源输出过压保护:
由于某种原因使开关电源输出电压太高,造成开关变压器(5)脚输出的电压经D801整流后,加到IC801的(6)脚电压抬高,一旦IC801的(6)脚电压大于18V,其内部电路将自动切断(5)脚的激励输出脉冲,使开关电源停振。
开关电源过载保护:IC801的(5)脚内部有驱动功率检测电路,一旦负载过载或短路,造成(5)脚驱动功率过大,其内部保护电路动作,(5)脚无激励脉冲输出,开关电源停振。
TDA4605-2的(8)脚内部还有"过零检测电路",简单地说,(8)脚通过R811、R815检测开关变压器(5)脚的输出脉冲,一旦检测不到连续的脉冲或检测到的脉冲幅度太小,过零检测电路会使(5)脚无激励脉冲输出。
TDA4605-2的(7)脚为软起动积分电容输入端,外接积分电容C811,开机时利用C811的充电,可实现开关电源软起动。
输出电路:
开关变压器的(16)、(18)绕组输出电压经D806整流、C833滤波后得到120V直流电压,作为行扫描工作电压,同时也作为取样电压,经R825、VR801等加到光耦IC803。在待机时,继电器RL802断开,因而行扫描电路无120V供电。
开关变压器的(14)、(15)绕组输出电压经D805整流、V820滤波后,得到12V电压,作为行振荡供电电压,在待机时,继电器RL802断开,行振荡供电电压被截断,行振荡停振。另外,12V电压还经IC802稳压,得到5V电压,为CPU供电电压。
开关变压器的(12)、(13)绕组输出电压经D804整流、V818滤波后,得到24V电压,该电压为伴音功放电路供电电压。
金星C7458电源电路图
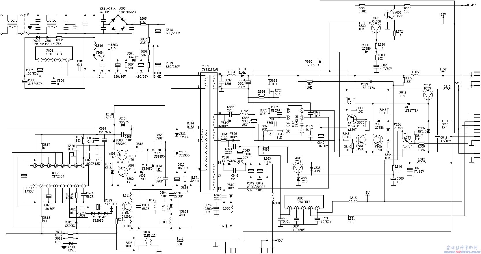
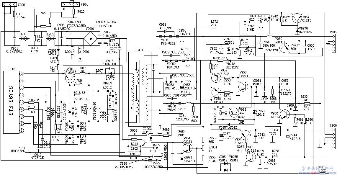
17.金星D2902电源
金星D2902、D2912等机型的电源采用了三根公司的电源厚膜块STR-S6708,该电源具有适应电网电压宽(90V-270V)、保护电路完善、外围元件少等特点,该电路能改变开关电源脉冲宽度,在待机时采用窄脉冲方式工作,在正常开机时采用宽脉冲方式工作,因而无须另设待机时的辅助电源。
开关电路振荡过程
STR-S6708的(9)脚是电源供应脚,只有(9)脚供电正常,厚膜电路才会正常工作。
VD908从220V交流电上直接整流,经R903、R917限流、C909滤波后得到8V左右的直流电压,加到IC901的(9)脚,IC901开始工作,开关电源开始振荡,由VD908整流得到的电压能量较小,不能维持IC901的正常工作,但是当开关电源开始振荡后,开关变压器T901的(V2)脚将输出电压,经VD903整流、C909滤波后可得到稳定的8V电压,向IC901供电。
光有VD903整流后的电压仍然是不行的,因为当电视机进入待机状态时,整机的主电压将从127V下降到30V左右,此时,开关变压器的(V2)脚输出电压也将大幅度下降,经VD903整流后的电压根本达不到8V,这时就要靠V901这一回路来继续维持供电了。在正常开机状态,开关变压器的(V3)脚输出电压,经VD902整流、C908滤波后得到约45V左右的直流电压,加到V901的C极,但是,由于这时的V901的发射极电压为8V,而基极接有稳压管VD920,VD920的稳压值是7.2V,所以V901的基极电压比发射极电压低,V901不会导通,IC901的(9)脚供电由VD903提供。当整机进入待机状态时,开关变压器的(V3)脚输出电压经VD902整流后的到11V左右的电压,此时,由于VD903输出的电压很低,V901得到正偏开始导通,其发射极输出电压为6.7V左右,继续为IC901的(9)脚提供电源。
V901回路的另一个作用是,当电网电压降低时,VD903整流后的电压也将降低,当降低到6.6V以下时,V901会导通,继续向STR-S6708的(9)脚供电,所以,这种开关电源适应电网电压的范围很宽。
IC901的(9)脚得到电压后开始振荡,其振荡的脉冲频率和脉冲宽度由IC901内部的RC时间常数决定。振荡脉冲从IC901的(5)脚输出,然后分为二路:一路作为负反馈信号经R906、R910送回IC901的(4)脚,以控制IC901内部比例驱动电路的工作状态;另一路经C911送回到IC901的(3)脚,STR-S6708的(3)脚是内部开关管的基极,(1)脚是集电极,(2)脚是发射极。在开关脉冲的作用下开始振荡,开关管在C、E间产生振荡电流,在开关变压器的(P1)、(P2)绕阻产生感应电压,经耦合后在其它绕组也产生相应的感应电压,经整流滤波后供各级负载使用。
由STR-S6708组成的开关电源,只要其(9)脚加上6V以上的电压,电路就能起振,不需另设正反馈电路。
稳压过程
STR-S6708是根据改变(7)脚的电流来控制输出电压的大小的,(7)脚电流越大,开关管导通时间变短,输出电压就越低;反之,(7)脚电流越小,开关管导通时间变长,输出电压就越高。
整机输出电压的大小由V951控制,V951是取样三极管,R955是取样电阻,直接从主电源上取样,若有某种原因使得主电源电压升高,则会发生下面一系列控制过程,最终使输出电压稳定:
+B升高→V951的B极电压↑→V951的C极电压↓→光耦IC902的(1)、(2)脚的电流↑→光耦IC902的(4)、(5)脚的电流↑→STR-S6708(7)脚电流↑→输出电压降低。
反之,若输出电压降低,则发生上述相反的过程。
待机/开机控制
D2902的待机/开机设计比较独特,也比较复杂,下面我们来分析这一部分的电路。
D2902的电源输出中有二个5V,但排插X306的(2)脚上的5V是CPU的供电电压,它不受开机或待机的控制,输出电压始终保持5V,因而能在待机时继续为CPU供电。
在开机时,CPU的POWER脚输出高电平,加到V956的基极,V956饱和导通,此时,对VD959而言,由于其正端电压为0V,所以VD959截止,VD953基极由于得不到偏置而截止,V952、V958也都截止,V957的集电极电压由VD953整流滤波后得到(约9V),经稳压后从发射极输出5V-STB电压,供CPU使用。
待机时,CPU的POWER脚输出低电平,加到V955基极,V955截止,V954因无偏置也截止,所以IC903这一路的5V停止输出;加到V956的基极,V956截止,另一方面,由VD952整流输出的电压约15V(开机时为80V),经R952、VD972加到VD959的正极,经VD959加到VD953的基极,使VD953导通,IC902的电流增大,各路电压大幅度下降,由VD953整流滤波后得到的电压也大幅度下降(约3V),已无法向V957的集电极提供电压,但由于VD953导通,V952、V958也导通,继续向V957的集电极供电,经V957稳压后继续输出5V电压向CPU供电。
开关电源的保护
D2902电源有完善的保护功能,STR-S6708本身能检测开关电源的工作状态,能对过流、过压、开关管的尖峰脉冲等实施保护。而对于后级的各路负载有着复杂而全面的保护,下面我们对各种保护予以介绍。
一:电源厚膜块的保护。[Page]
STR-S6708电源厚膜块具有过热、过压、过流三种保护。
1·过热保护:当电源工作异常引起STR-S6708温度升高时,内部的热敏元件测到温度达到150℃,温度保护电路动作,内部振荡器停振,开关管无驱动脉冲而停止工作。温度保护是STR-S6708自身具有的功能,无需外围电路。
2·过压保护:STR-S6708的(9)脚既是供电脚,同时也是过压保护电路检测端,内接过压保护电路,当(9)脚电压大于11V时,保护电路动作,内部振荡器停振,开关管无驱动脉冲而停止工作。
STR-S6708的(8)脚也有过压保护作用,当(8)脚电压大于1.5V时,内部振荡电路停止工作,开关电源无输出。
3·过流保护:STR-S6708的(2)脚是内部开关管的发射极,(2)脚通过R907和R921并联后接地,显然,R907、R921上流过的电流就是开关管的发射极电流,R907、R921上所产生的压降能反映出开关管电流的大小。R907、R921上所产生的压降经R911加到(6)脚,当(6)脚电压比(2)脚电压低1V以上时,内部振荡电路停止工作,开关电源无输出。
二:负载的保护。
1·主电源过压保护:由R975和R976对主电源电压进行分压取样,当分压点电压大于12.7V时,VD943导通,取样电压经VD943、R991加到V942的控制脚,V942导通,V942导通后引起光耦IC902的(1)、(2)脚电流减小,从而引起IC902的(4)、(5)脚电流减小,这样会引起开关电源各路电压进一步升高,但当STR-S6708的(9)脚电压大于11V时,开关电源将停振,从而无输出电压,达到了保护的目的。注意:V942的导通将引起开关电源将停振,后面还有几路保护,都是通过使V942导通而起到保护目的的。
2·伴音电路过流保护:由VD956整流滤波后输出30V电压经R935后送往伴音功放电路,R935上的压降能反映出伴音功放电路的电流,当R935上的电压大于0.7V时,V930导通,引起V953导通,这时,VD954、VD955的负极相当于接地,引起IC902的(2)脚电压几乎为0,IC902的电流增大,开关电源输出电压大幅度降低,当IC901的(9)脚电压降到6V以下时,开关电源停振。
3·13V、30V短路保护:VD952整流滤波输出的22V电压,经R972、VD973在V959的E极建立一个5V基准电压,当13V或22V出现短路时,VD957或VD958会导通,V959得到正偏而导通,V953导通,进入保护状态。
4·主电源过流保护:主电源电压经R724后加到FBT的+B脚(D2912图纸上画的有误),R724上的压降反映了行电流的大小,当行电流过大时,R724上的电压经R723、R720、R725分压后使V714导通,V942导通,电源进入保护状态。
5·+12V短路保护:行输出变压器输出的15V电压,经IC701三端稳压器稳压后输出12V电压,若12V电压有短路或负载太重,将使得IC701的(1)、(2)脚电位差增大,一旦IC701的(1)、(2)脚电位差大于VD701的稳压值(9V)时,VD701导通,V717也导通,V942导通,电源进入保护状态。
6·灯丝电压保护:行输出变压器输出的灯丝脉冲电压经VD716整流、C727滤波后变成直流电压,然后经R753、R753A、R727分压,一旦分压后的电压大于 12V,VD717将导通,V942导通,电源进入保护状态。
7·帧输出过流保护:行输出变压器输出的25V电压经R623加到帧输出电路,如果帧输出电流过大,则R623上的压降也增大,引起V602导通,V942导通,电源进入保护状态。
8·帧幅过大保护:当帧幅过大时,R613上会产生很大的锯齿波电压,此电压经VD602整流、C620滤波后变成直流电压,一旦此电压大于1.2V时,VD603导通,V942导通,电源进入保护状态。
金星D2902电源电路图
18.金星TDA两片机电源
该电源也称X53P电源或X56P电源,在国产的各种型号、各种尺寸的彩电中有着广泛的应用,区别在于各型号的彩电上所标的电路位号有所不同,但电路程式是完全一样的,这里我们以金星C498为例,简单介绍一下工作原理。
振荡过程
C708上约300V的直流电压,经R729、R731、L711加到开关管V720的B极,V720开始导通,C极电流增大,T705的(1)、(12)脚产生感应电动势,其极性为(1)正(12)负,正反馈绕组也产生(10)正(9)负的感应电压,此反馈电压经C713、V713、R713加到V720的B极,使V720的电流进一步增大,如此循环使V720迅速饱和。
V720饱和后,T705(1)、(12)脚绕组中电流线性增大,磁场能量储存在T705中。当V720的C极电流大于β×B极电流时,C极电流停止增长,T705中各绕组的感应电压极性全部翻转,正反馈的结果使V720迅速截止。
V720截止期间,V763、V765、V770均导通,建立115V、26V、16.5V三组电压,当T705中的磁场能释放完以后,维持V720截止的反馈电压也逐渐消失,V720又经R729、R731获得偏置电压而重新导通,开始又一次振荡。
开关管V720由导通转为截止的时刻取决于脉宽调制管V725、V726开始导通的时间,C714上的电压由V716整流得到,极性为下正上负,在V726导通期间,C714的下端经V726接地,上端的负电压经V715、V714加到开关管的B极,开关管立即截止,而V725、V726的导通状态受C742的充、放电影响。
开关管V720由截止转为导通的时刻,取决于T705中磁能的释放及(1)、(12)绕组与C710、C711的谐振情况。
稳压过程
稳压电路由V745及周边元件组成,T705的(7)、(8)绕组为取样绕组,经V741整流、C745滤波,C745上的电压反映了输出电压的大小,假如输出电压升高,则C745上的电压也升高,V745的C极电压升高,V725、V726提前导通,开关管提前截止,输出电压自动下降到110V。
保护电路
保护电路由V733、R734、V734等元件组成,V734为6.2V稳压管,正常情况下,R742两端的脉冲电压为3.5V左右,V734不能导通,保护电路不工作,一旦发生输出电压过高,则R742两端的脉冲电压也升高,当升高到大于6.2V时,V734导通,V733也导通,将C732的正端短路接地,开关脉冲全部让C732短路掉,开关电源停振。
待机/开机控制
待机时,CPU的POWER脚输出高电平,V760的E极也为高电平,光耦V741导通,V735也导通,将C732的正端短路接地,开关脉冲全部让C732短路掉,开关电源停振。开机时,CPU的POWER脚输出低电平,V760、光耦、V735均截止,该路对开关电源无影响。
金星TDA两片机电源电路图
19.凯歌4C7108电源
凯歌4C7108采用的是他激式单端反激型开关电源,振荡电路采用TDA8380,主电源输出电压为115V。
TDA8380的电源供电脚是(5)脚,(10)脚外接C530及内部电路组成锯齿波振荡器。(6)脚外接R522所设定的基准电流为C530提供固定的充放电电流,所以TDA8380的振荡频率由R522和C530的时间常数决定,本机为34KHZ。由TDA8380的(1)脚和(15)脚输出的正、反向激励电流均送到开关管Q502的B极,使Q502工作在开关状态。采用反向激励的目的是使Q502能迅速截止。正向激励使Q502饱和的同时向C525充电,在Q502截止时,C525上所充的电压成为反向激励管的电源。D511—D514这四个二极管使Q502截止时保持2.8V的反向偏压。
稳压电路
开关电源的输出电压大小,决定于开关脉冲电平占空比,而TDA8380的开关脉冲占空比受(9)脚输入电压电平影响。[Page]
稳压电路主要由Q503、Q504、IC502等元件组成。Q503、Q504组成的差分放大器即为误差取样电路,D519为Q503的B极提供基准电压,Q504的B极随输出电压的变化而变化。当输出电压偏高时,Q504的导通程度减小,Q503的C极电流被分流减小,IC502的电流增加,IC502的(4)、(5)脚内阻减小,IC501的(9)脚电压降低,调宽脉冲的占空系数变小,使输出电压降低,达到了稳压目的。调节VR504,可改变输出电压的大小。
保护电路
1、过压保护
过压保护由IC501(7)脚控制。TDA8380的工作电压为9V—20V,如低于8.4V或高于23V电路即保护。本机IC501的工作电压设计为15V,经R523、R524分压而送到IC501(7)脚的电压为2.3V。该电压来自T501的反馈电路,与交流输入电压及115V输出电压成正比关系,如220V升高或115V输出过高,使IC501的(7)脚电压到3.6V时,保护电路便开始动作。
2、欠压保护
当220V输入电压过低时,如IC501的(5)脚电压低于8.4V时,欠压保护电路开始动作。
3、过流保护
过流保护由Q502的E极电流检测电阻R527、R528及IC501的(13)、(14)脚组成。R527、R528上的压降反映了Q502的E极电流大小,该电压由IC501的(14)脚输入。正常工作时(13)脚的电压为1.3V,(14)脚的电压为0.1V,当U(13)-U(14)<0.2V时,保护电路开始动作。
4、防磁保护
防磁保护电路由R517及IC501(3)脚内部电路组成。T501(7)、(9)脚反馈绕组感应得到脉冲信号,经R517和R521分压,送到IC501的(3)脚,由内部电路进行退磁检测,当判断T501尚有积累储能时,便暂时关闭选通门,使开关脉冲延时输出。
慢启动电路
慢启动电路是通过IC501(12)脚外接电容C529控制的。当IC501(5)脚加入工作电压时,(10)脚的振荡电路开始振荡,但是加至脉宽调制器的直流电压还要受到慢启动电路影响。接通电源时,C529瞬间导通,(12)脚电压瞬间为0,使直流控制电平也为0。随着C529的充电,(12)脚的电压逐渐上升到正常值(约2.8V),调宽脉冲的占空系数也由0逐渐上升到额定值,因此Q502的导通电流使逐渐增大,即实现了慢启动。
待机/开机
在待机状态时,Q506导通,Q505截止,无12V行振荡电压输出,行输出电路停止工作。
凯歌4C7108电源电路图
20.日立A1PM8C电源
日立A1PM8C机芯彩电机型有:日立25M8C、25M8C-041、25M8C-042、29M8C等。该电源能适应90V-260V电网电压。
振荡过程
220V交流电压经全波整流,在C906上产生约300V的直流电压,经T901的L1绕组加到IC901的(3)脚,同时220V经半波整流,再经R942、R903、R904加到IC901的(2)脚,IC901内部开关管开始导通,T901中L1中电流增大,绕组L2中感应出正反馈电压,该电压经Q901、D905、L907加到IC901的(2)脚,于是IC901内部开关管迅速饱和。
开关管导通期间,L2绕组一方面经R906、R907向C905充电,另一方面经R909向C909充电,C909充电的结果是IC901(1)脚的电位逐渐下降,当(1)脚电压比(4)脚电压低0.7V左右时,内部三极管导通,对开关管的B极分流,使开关管退出饱和状态,导致L1、L2绕组的感应电压极性发生翻转,正反馈的结果使开关管迅速截止。开关管导通期间,T901储存磁场能量。
开关管截止期间,C505通过IC901内部三极管放电,C909通过D906、R907放电,T901储存的磁场能量向负载释放,在C911上形成111V电压,在C912上形成15V电压。随着T901能量的释放、C909经D906、R907放电,IC901(2)脚电位逐渐上升,内部开关管将再次导通,开始新一轮振荡。
Q901、R930、ZD904、D916等元件组成的串联型稳压电路作用是,使开关管在导通时B极(即IC901的(2)脚)电压保持稳定。
稳压电路
稳压电路由IC904、IC902、IC901的(1)、(5)脚等元件组成。输出电压发生波动时,由IC904检测,控制IC902(光耦)的导通程度,进而控制IC901(1)、(5)脚的电流,通过IC901内部控制开关管的导通时间,即可实现稳压。
保护电路
略。
日立A1PM8C电源电路图
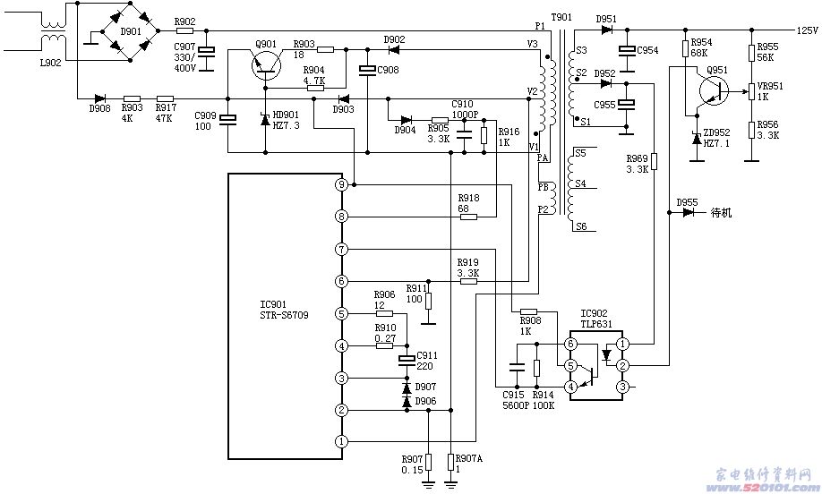
21.日立A3P-B2电源
日立A3P-B2为龙影系列彩电,电源采用STR6709厚膜电路,主电源电压为130V,该电源适应电网能力强,保护功能完善,在待机时无需另设遥控电路专用变压器等特点。
振荡过程
STR6709的(9)脚加上6V以上的电压,开关电源就能起振。
C907上的约300V电压,经T901的P1、P2绕组加到IC901的(1)脚内部开关管的C极,同时220V交流电经D908整流、R903、R917限流、C909滤波,得到不稳定的直流电压加到IC901的(9)脚,开关电源开始振荡。电源起振后,V1、V2绕组感应到的电压经D903整流后得到9.5V电压,继续为IC901的(9)脚供电。Q901是为待机时为IC901(9)脚供电而设的,正常开机时,由V3绕组输出、D902整流、C908滤波得到的电压约52V,但此时Q901的E极电压为9.5V,B极被HD901(7.2V)箝位,B极电压低于E极电压,故Q901截止。在待机时,各路输出的电压降到原来的1/4,D903整流后的电压不能维持IC901(9)脚的供电,但此时Q901导通,输出约6.6V的电压继续为IC901供电。
稳压电路
稳压电路由Q951、IC902等组成。R955、VR951、R956对主电源电压取样,取样电压送到Q951的B极,ZD952为Q951的E极提供基准电压,输出电压的变化,将会引起Q951C极电流的变化,造成IC902(4)、(5)脚电流的变化,随即控制IC901(7)脚的电流,通过IC901内部调节开关管的导通时间,从而稳定了输出电压。
日立A3P-B2电源电路图
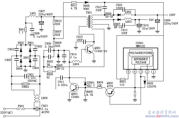
22.日立NP8C电源
采用日立NP8C电源的机型有:日立CTP236、CEP320D、CRP350D、450D、福日HFC-236、450、金星C37-401、C46-1、C563等,该电源在我国早期的彩电中应用及广。
振荡过程
300V直流电压经R911、R907、R908加到开关管Q901的B极,Q901开始导通,T901初级绕组开始有电流流过,同时产生感应电压,其极性是上正下负,这样此级绕组也产生感应电压,极性是下正上负,该电压经R902、R909、C908送到Q901的B极,使Q901进一步导通,强烈的正反馈使Q901迅速饱和。
Q901饱和期间,D906、D907截止,T901储存能量,同时正反馈电压向C908不断充电,随着C908被不断充电,Q901的B极电压不断下降,直到不能维持Q901饱和,Q901便退出饱和状态。
Q901一旦退出饱和状态,T901各绕组的感应电压极性全部翻转,又是一个强烈的正反馈使Q901迅速截止。
Q901截止期间,D906、D907导通,在C909、C910上建立108V和54V直流电压,同时D905导通,C908经R902、R909、T901的反馈绕组构成放电回路,同时,300V电压经R911、R907、R908向C908反向充电,使Q901的B极电压不断回升,直到Q901再次导通,便进入下一个振荡过程。
稳压电路
稳压电路由CP901、Q902、Q903构成。CP901的(4)脚为Q902的E极提供基准电压,输出电压的大小能影响Q902的导通程度,从而影响Q903的导同程度,因而能控制Q901的振荡频率,也就稳定了输出电压的大小。[Page]
另外,Q901的振荡频率还受行频的控制,行逆程脉冲右C912引入,由行频来控制Q901的振荡频率,所以能得到稳定的电压输出。
日立NP8C电源电路图
23.日立NP84C电源
采用日立NP84C机芯的彩电有:日立CPT-1924SF、CPT-2001SF、CPT-2008SF、CPT-2125SF、CPT2157SF、金星C478、金星C518等。
振荡过程
C906上约300V的直流电压经R902、R903、C905加到Q901的B极,Q901开始导通,C极电流流过T901的初级绕组T901的(1)、(3)脚,产生感应电动势,经耦合到(5)、(10)绕组,产生上正下负的感应电压,此电压经R905、C911、R906、C908送到Q901的B极,使Q901的电流进一步增大,正反馈的结果使Q901迅速饱和导通。
Q901饱和期间,T901的(1)、(3)绕组电流线性增大,在C909上建立110V的直流电压。同时,在Q901饱和期间,C911被不断充电,使Q901的B极电压越来越小,最后使Q901退出饱和状态。
Q901一旦退出饱和状态,T901的(1)、(3)绕组中电流减小,T901各绕组的感应电压极性全部翻转,正反馈的结果使Q901迅速截止。
Q901截止后,T901(1)、(3)绕组的感应电压极性是(3)正(1)负,V932导通,T901中的磁场能经V932向负载及C909释放。同时C911经R905、T901的(5)、(10)脚、FBT(1)、(2)脚、D905、R908放电,FBT的(1)、(2)脚输出的行逆程脉冲经R908、D905送到Q901的B极,使Q901提前导通,开始新一轮振荡。
稳压电路
稳压电路由A901完成,通过A901的(6)脚控制Q901导通时间的长短,以达到控制输出电压的目的。在Q901截止期间,V933导通,C910上建立取样电压,如果输出电压不稳,则反映到C910两端,通过A901的调节,使输出电压稳定。
保护电路
NP84C机芯的保护电路由可控硅V902构成(图中未画出),它有三