一、PWL37电源板主要元件介绍
  
 
二、PWL37电源板实物图片
  
 
三、PWL37电源板原理框图
 
 
 
 
四、PWL37电源板线路图
五、PWL37电源板输入电路分析
交流市电自火线(Live line)和零线(Neutral line)输入:F1为保险管,在输入电流过大时熔断,以保护电路;VR1为压敏电阻,其阻值在其端电压达到一额定值时急剧下降并迅速导通,其工作电流增加了几个数量级,可吸收在输入端由于雷电等因素而产生的电压尖峰,从而有效地保护了其它元器件不致因过压而损坏;CX1、CX2为X电容,用来抑制差模干扰(来自电源火线而经由零线返回的杂讯称为差模干扰);LF2、LF3为共模电感,CY1,CY2用来抑制共模干扰(来自电源火线或零线而经由地线返回的杂讯称为共模干扰);CX1,CX2,CY1,CY2,LF2,LF3主要作用是用来减少开关电源对电网的传导干扰以满足EMC标准的要求;R3、R4,R8,R9为泄放电阻,在交流输入关断时,对X电容放电,以满足安全电压要求;R1、R2为浪涌泄放电阻;TH1为热敏电阻,负温度系数电阻,吸收开机干扰脉冲。交流输入通过桥堆BD1和C3,C4整流滤波为直流。 
 
 
 
320V的直流经过DB7、RB3、RB2、RB13后接到变压器T2的初级绕组的1脚,其中2脚接到IC1的5、6、7、8脚、由IC1内部的启动电路连接到4脚的VDD,使IC1的源、漏极接通,从而使变压器的T1的初级绕组接通,感应次极绕组的10脚输出经DB11整流的5V的待机电压。RB10取样5V电压,连接到光耦IC10通过控制流过光耦IC10的1、2脚的电流,改变光耦3、4脚的阻抗,并反馈到IC1的第3脚,对IC1的输出控制,从而使变压器输出,得到稳定的5V。 同时,变压器T1的次极绕组4脚分两路输出:1.一路经过DB3整流后输出17V分别给PFC功能模块的IC*IC2和PWM电路的IC*IC3提供工作电压。2.一路经过DB2整流后给IC1本身提供供电。
 
 
六、PWL37C电源-IC1(VIPER22A)介绍
  
 
七、PWL37C电源-IC1(VIPER22A)各个引脚参考电压
 
 
 
 
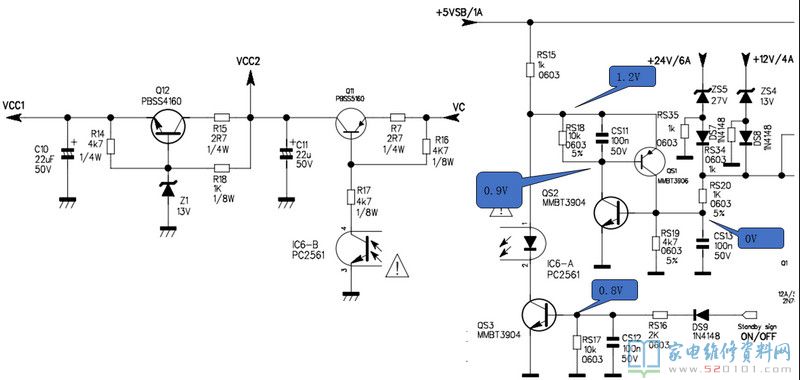
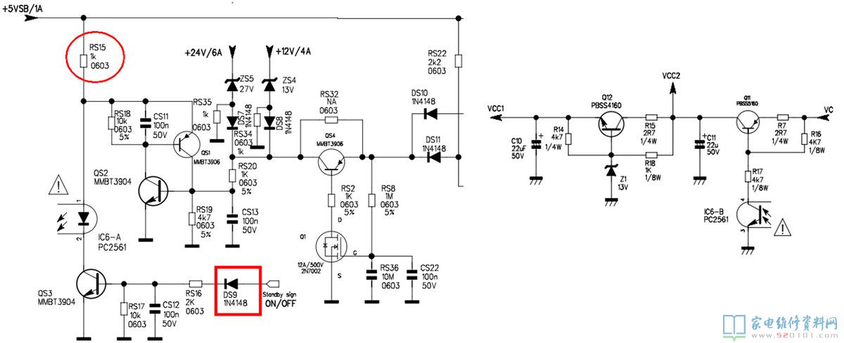
八、PWL37电源板的待机开机控制电路分析
 开机控制流程:
     当电源板收到开机的PS-ON信号为高电平的时候,通过DS9、RS16后加到QS3的B极,此时QS3导通,5V电压通过RS15后流过光耦IC6的P1、P2脚,此时光耦IC6的P3、4导通,此时VC电压就可以通过Q11给PFC电路提供工作电压,再通过Q12后给PWM电路提供工作电压。
 待机控制流程:
     当电源板收到的PS-ON信号是低电平的时候,QS3的BE极因没有足够电压导通,此时QS3处于截至状态,因此光耦IC6无法工作,因此VC电压无法通过Q11,因此也无法提供VCC2和VCC1的电压,因此机器的PFC和PWM无法工作,就没有12V和24V电压输出。 
九、PWL37电源板(IC2-L6563)介绍
 PFC电源用到ST(意法半导体)公司的L6563。
 特性
 1.临界电流模式控制的PFC电路。
 2.精确的、可调的过压保护。
 3.可跟踪模式的PFC输出电压(未使用)。
 4.反馈环失效保护(锁定保护)。
 5.自带PWM电源控制接口。
 6.输入电压前端反馈。
 7.低启动电流;5MA最大静态电流。
 8.1.5%精度的内部参考电压。
 9.门极驱动电流:600/800MA的推/拉电流输出能力。 
十、PWL37电源板(IC2-L6563)引脚介绍
  
 
  
 
  
 
十一、PWL37电源板PFC电路分析
16V进入IC2的P14脚后,IC2开始工作,从P13脚输出脉冲信号控制QF3、QF4组成的推挽电路的交替截止和导通。当PFC的驱动信号是高电平时,QF3导通、QF4截止,QF5和QF6的G极为高电平,GS两端电位正向偏置,QF5和QF6导通。整流后的市电对L1进行充电,电能转化成磁能储存在L1;当PFC的驱动信号是低电平时,QF3截止、QF4导通,此时在控制QF5、QF6的G极为低电平,此时GS两端电位反向偏置,QF5和QF6截止。使L1储存的磁能释放,经D2整流、C5滤波后输出380V左右电压,输出到PWM电路。
十二、PWL37C电源-IC2(L6563)各个引脚参考电压
  
 
 十三、PWL37电源板(IC3-L6599)介绍
 特性
 1.占空比为固定50%,变频控制,半桥谐振拓扑结构。
 2.最高工作频率可以到500KHZ(能力)。
 3.不同程度的两种过电流保护:频率漂移(间歇式)或锁定关断。
 4.专用的PFC控制接口。
 5.输入失效锁定保护。
 6.非线性的软启动功能。
 7.内置600V高压门极驱动并集成一快恢复二极管(为内置运放提供工作电压通路)。
 8.轻载时工作在间歇振荡模式。
 9.驱动电流:300MA/800MA的推/拉电流。 
十四、PWL37电源板(IC3-L6599)引脚功能介绍
  
 
  
 
  
 
  
 
十五、PWL37电源板的PWM电路分析
 
 
 
 
当VCC1的工作电压加到IC3的P12脚以后,IC3开始工作,此时会从IC3的P11和P15脚输出脉冲信号,去控制QW9和QW10轮流导通和截至。当QW9导通的时候,QW10截至。此时PFC输出的400V电压流过QW9后进入T1的P7脚再从P3脚流出,经过CW6到地。在QW9截至,QW10导通的时候,CW6上的电进入T1的P3从P7流出后再经过QW10到地。在QW9和QW10的轮流导通和截至过程中,T1的次级感应到电流,在经过整流得到12V和24V电压。
十六、PWL37C电源-IC3(L6599)各个引脚参考电压
  
 
十七、PWL37电源板的输出整流电路分析
  
 
24V整流电路分析:当QW9导通QW10截至的时候,PFC的电压经过QW9流入T1的P7脚从P3脚流出,此时P7脚为正,P3脚为负,在T1的次级同名端的电位相同,此时DS1导通,给后续提供工作电压,当QW9截至,QW10导通的时间,P3脚为正,P7脚为负,此时DS2导通,给后续电路供电,在正负半周都在提供能量。
十八、PWL37电源板的12V、24V稳压电路分析
  
 
通过RS13对24V电压取样,通过RS12对12V取样,然后将这两个取样得到的信号一起送到IC7的P1脚,从而控制光耦IC5的P1、P2脚的流过的电流,再经过光耦的耦合作用去控制光耦次级P4、P3脚的电阻。光耦的次级连接IC3的P4脚,通过该脚阻抗变化来调整振荡频率,从而调整变换器的输出,最终得到稳定的12V和24V电压。
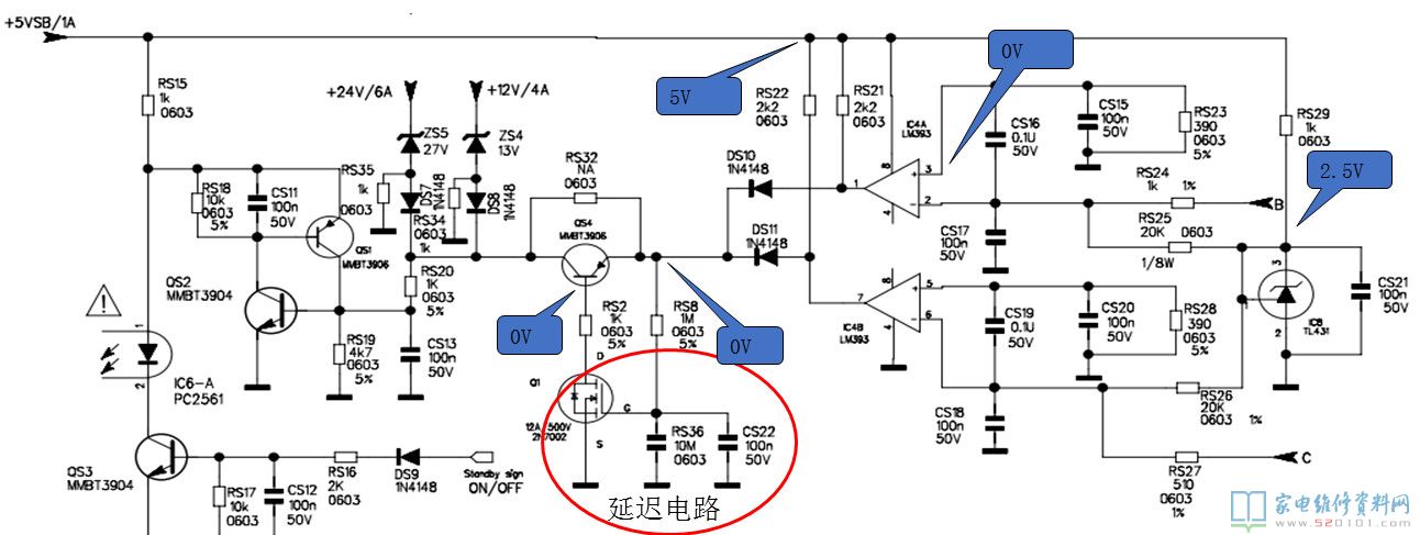
十九、PWL37电源板的过压保护电路分析
  
 
正常工作的时候:QS1和QS2处于截至状态,不影响光耦的工作。当24V或和12V出现过压时,稳压二极管ZS5或ZS4导通,电压经过RS20加到QS2的B极,使QS2进入饱和导通状态,同时QS1也会进入饱和导通状态,将光耦的1脚电压拉低,此时光耦IC6停止工作,光耦次级呈现较大阻抗,Q11截止,无法产生PFC和PWM电路的供电电压VCC2和VCC1,机器进入待机状态。
二十、PWL37电源板过流保护电路分析 
 
 
 
比较器同向输入端电位为0,反向输入端点位由5V通过TL431稳压得到的2.5V和各路电流取样电阻RS24、RS27上的负电位共同决定。正常工作时,输出电流不足够大,取样电阻上的负电位不足够负,最终结果是比较器的反向输入端电压为正,比较器输出为低电平,电源正常工作;当某一路电流过大时,取样电阻上的负电位足够负,以致比较器反向输入端电压为负,比较器输出为高电平,进而使Q1饱和导通时,QS4也导通,这个高电平流过QS4加到QS2,使QS2和QS1也进入导通状态,光耦IC6将被关断,主电源停止工作。
二十一、PWL37C电源板维修实例分析
1、故障现象:
    12V\24V无输出
 分析检修:
      开机测试,发现5V待机电压输出正常。于是断开保护电路中的RS20后强制开机,测试还是没有12V\24V输出。测试PWM IC和PFC IC的供电VCC1、VCC2电压正常,PFC的输出电压400V也正常,问题就在PWM电路。于是检查PWM电路的相关元件,测试QW9和QW10的电阻,没有发现异常。于是测试IC3的各个引脚,发现IC3的P7脚
      电压异常。 P7脚是PFC的电压检查输入脚,正常的时候的电压大约在1.8V左右,而这台机器没有电压。于是测试P7脚电阻没有异常短路,检修PFC电压检测中的取样电阻,发现RW13开路。更换后开机测试故障排除。 
  
 
 2、故障:无24V,12V
 方法:开机5V正常,强行开机加5V到DS9,仍无24V和12V电压。测试PFC输出电路没有380V ,说明问题在PFC、PWM的公共电路部分,测VCCI、VCC2都没有电压,测VC有19V,此时就把问题范围放在IC6、 QS3、RS16、RS15、RS17、DS9上,测QS3 B极有0.75V,C极为0V,检查发现RS15开路,换后正常。 
 
 
 3、故障:不开机
 方法:开机瞬间有12V、24V电压,慢慢下降至0V,这种现象有可能是保护或电源带不起负载造成。测滤波电容C5为300V ,说明PFC电路没有工作,测IC2(L6563)14脚供电电压也是慢慢下降。断开过压过流保护电路RS20时,输出电压正常,说明故障在过压过流电路,经进一步检查测量,发现是IC4 LM393电流比较器损坏。 
 
 
 4、故障:不开机,指示灯亮
 方法:测待机5V电压低(4V左右),经查是待机滤波电容CB7或CB8损坏,此种故障空载时5V正常,带负载后5V电压低(修理时5V待机电路故障是容易忽视的地方)。 
  
 
 5、其他故障:不定时关机
 分析检修:当故障出现时,电源指示灯也不亮。此时12V输出只有7V左右,随后降为0,经检查发现ZS2不良,更换后故障排除。其中,ZS1,CS1、CS2、CS5、CS6损坏也容易造成不定时关机现象。 
 
		 
								

