第一章 背光基础原理
由于LCD面板本身本不发光,其面板光源由背光模组所提供,背光模组主要提供液晶均匀高亮度的光源,而背光模组发光主要是冷阴极管CCFL(COLD CATHODE FLUORESCENT LAMP),冷阴极管由INVERTER(逆变器,常称背光板)驱动发光!
1.1冷阴极管光灯(CCFL)特性
冷阴极管灯(CCFL)是一种长而细的密封玻璃管,內充惰性气体。当給灯管施加高电压时,被气体电离,产生紫外线(UV)。紫外线打到內壁荧光材料上使其激发,发出可見光。 CCFL有許多优点,包括:它是优良的白光源;低成本;高效率(光输出与输入电功率之比);长寿命(>25千時);稳定、稳定的工作状态;容易调节亮度,重量轻。
1.2背光板设计基本要求
1.2.1 CCFL特性要求
CCFL有一些特殊性能,要考虑以最大化其效率、寿命和实用性。然而,這些特性帶來了一些特殊的设计。例如,为了最大化灯管的寿命,需要采用交流波形驱动CCFL。任何直流成分会使一部份气体聚集在灯管的一端,造使灯管的一端比另一端更亮。此外,为了最大化其效率,需要用接近正弦的波形驱动灯管。因此,CCFL通常需要一个直流-交流变换器(INVETTER,我们常说的背光板)来将直流电压变成40kHz至80kHz的交流波形,工作电压通常在500VRMS至1200VRMS。 在LCD电视中的灯等间隔地分布在整个LCD背板上,以提供最佳的光分。重要的是,所有灯要工作在相同的亮度下。尽管在CCFL灯管和LCD面板之间安排有散光器,可协助均匀分布背光,不均匀的灯管亮度仍然很容易被观察,并影响电视的影像品质。因LCD面板尺寸而异,用到的CCFL灯数量可能会多达30甚至40个,设计时必须考虑灯管电流平衡度。 还有,CCFL工作在高压状态,所以必须有过压、短路,开路等保护电路等 1.3背光板电路拓朴结构 Inverter基本原理和开关电源是一样的,常见的变换方式有全桥、推挽、半桥架构;图1是基本的原理方框图。主要包括输入、逆变输出二大部分,输入包括直流主输入电压(21寸以下一般是+12±10%、以上一般为+24±10%);开关机电压(0----+5V);亮度调节电压(0----+5V);逆变输出主要是通过控制芯片输出PWM驱动MOSFET工作,进行DC-AC变换后输出高频(40K-80K)低电流、高压交流(500V-1000V)电压点燃CCFL(冷阴极荧光灯)工作。
图1背光板基本原理方框图
1.2.3新型二合一(IPB)电源简介

图2
图2是现在多大LCD TV电源采用的方案 
图3
图3是新型二合一(IPB)LCD TV电源
半桥拓扑
半桥拓扑如下图所示。
变压器的原边与谐振电感Lr, 谐振电容C1串联,与并联谐振电容C2并联。如果开关频率高于串联谐振频率,负载就像由电流源驱动。在起辉条件下,电路表现为并联负载谐振逆变器,输出表现为可调节的电压源,因而起辉电压可得到。开关管S1,S2交替导通。半桥逆变器在LCC(Lr,C1,C2)谐振频率下为ZVS操作。
全桥拓扑
全桥拓扑如图3 所示[3]。C3是阻断直流,C1,C2是变压器副边的过压检测电容,同时用作谐振电容。

新型二合一电源优点是效率的提高,在设计上,一般采用上面的半桥或全桥电路。只是背光板输入的工作电压由低直流电压改为PFC输出的400V高压,设计必须考虑到电气隔离驱动,安规,温升的问题,由于有效率的优势,此方案是一个发展方向.
第二章 创维26L16机型二合一板电源部分
26L16机型电源板原理: 2.1 26L16机型电源板概述 26L16自产二合一电源(LIPS), 主要是配奇美(CHIMEI)V260B1的屏,采用方案把POWER和INVERTER设计在一个板上, 该电源主要输出三组电压,5V、16V、24V,5V主要给主板的CPU提供电源,16V主要给主板电路提供电源,24V给背光电路提供电源,本章主要讲解以IC STR-W6556为主的POWER电源部分的原理介绍,附图2-1、图2-2 
图2-1 STR6556内部框图 
图2-2主电源原理图
2. 2 电源部分原理介绍:
启动振荡:220V交流市电经共模差模电路滤波后送到RBV601整流,经C600滤波后获得脉动的+300V直流电压,此电压经开关变压器T000的初级绕组后加到了IC601的1脚。交流市电还经R000加到了IC601的4脚,同时给C609充电,当C609上的电压达到了IC601的启动电压16V后,IC601的内部振荡器开始工作,输出开关信号经内部激励电路去驱动内部MOS管工作。于是开关变压器初级线圈就有了变化的电流流过,产生了感应电动势,在各个次 第8页 级绕组也产生感应电动势,经整流滤波后输出给各电路供电。
稳压电路:次级输出的+16V电压经R511、R506分压后加到IC602/TL431的输入脚,当输出电压上升时,经分压后的电压也上升,加到IC602后导致IC602的输出电压下降,即发光二极管OT601A的两端电压上升,发光变强,使得OT601B光敏三极管的等效电阻下降,IC601的6脚FB脚电压上升,反馈到内部振荡器使得振荡器提前翻转,MOS管提前截止,变压器T000储能降低,输出电压下降,达到稳压的目的。电压下降时工作原理相反。
待机电路:此电源是低电平开机,高电平待机。当主板送来待机信号高电平时,一路经R503加到Q501,使得Q501饱和导通。+24V经过R504、OT601A、D502、Q501C/E到地,使得发光二极管亮度极强,OT601B光敏三极管等效电阻很小,IC601的6脚电压上升较大,反馈到内部的比较器,超过比较器的基准1.8V后比较器翻转输出高电平,经过RS触发器后送到振荡器,控制振荡器工作的间歇状态,输出电压下降幅度较大。此时电源D608整流输出的电压经稳压后已经不能满足CPU的工作电压+5V。另一路待机信号经 R576加到Q610的B极,Q610饱和导通,集电极低电平经R577加到Q609的B极,Q609导通,将+24V经Q609的EC加到D607/7805的输入端,经稳压后输出+5V以满足电源在待机时的CPU供电,保证电路的正常工作。
保护电路:当电源过压时,从反馈绕组反馈回来的信号经R607、ZD602、R604加到IC601的7脚,当电压超过内部比较器ELP的基准电压3.15V时比较器翻转,输出高电平经与门后送到RS触发器的S脚,关断振荡器的输出信号,电源停振。当VCC脚启动电压过压超过29.5V时,OVP过压检测电路工作输出高电平经与门送到RS触发器的S脚,同样关断振荡器的输出信号。当MOS过流时,内部检测电阻Sense R上的电压上升,经OCP比较器后输出高电平到RS触发器,经触发器后去控制振荡器工作。
第三章 创维26L16机型二合一板背光部分
3.1 26L16机型背光板原理
3.1.1 26L16机型背光板概述 26L16自产二合一电源(LIPS), 主要是配奇美(CHIMEI)V260B1的屏,采用方案把POWER和INVERTER设计在一个板上, 以IC STR-W6556为主的POWER电源部分在上章已经讲过,本章主要介绍INVERTER,原理图3-1、图3-2。
INVERTER电源特点:
(1) 高性能专用CCFL驱动IC OZ9939加双高速驱动IC OZ9982,具有高效的功率转换;
(2) 软起动,恒定的工作频率,提供大驱动电流给MOSFET;
(3) 可以自定义灯管点灯时间和IC关断廷迟时间;
(4) PWM数字调光功能;
(5) 背光系统开路、短路、过压保护;
3.1.2工作基本原理
1、IC OZ9939 OZ9982引脚功能
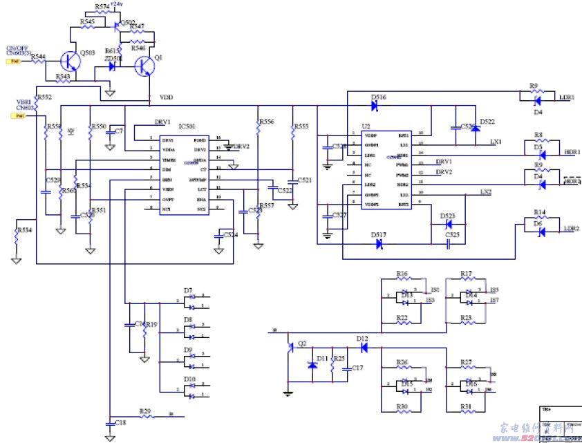
OZ9939引脚功能: 第1脚(DRV1):驱动输出 第2脚(VDDA):电源电压输入 第3脚(TIMER):设定启动时间和灯管关掉延迟时间 第4脚(DIM):模拟调光,内部LPWM调光,外部PWM调光的脉冲输入 第10页 第5脚(ISEN):电流取样反馈 第6脚(VSEN):电压取样反馈 第7脚(OVPT):过压过流阀值设定 第8、9脚:空脚不连接 第10脚(ENA):控制IC工作的开/关 第11脚(LCT):设定内部PWM调光频率的定时电容,也是模似调光选择的功能脚 第12脚(SSTCMP):设定软起动的时间及其补偿电的电容 第13脚(CT):设定工作频率及起动频率定时电容与电阻 第14脚(GNDA):模拟信号地 第15脚(DRV2):驱动输出 第16脚(PGND)功率接地 OZ9982引脚功能: 第1脚(VDDP1):电源供应1,第一个低压驱动器的电源供应 第2脚(GNDP1):功率地 第3脚(LDR1):低压驱动器1,第一个非浮动(接地)驱动器的输出 第4、5脚:空 第6脚(LDR2):低压驱动器2,第二个非浮动(接地)驱动器的输出 第7脚(GNDP2):功率地 第8脚(VDDP2):电源供应2,第二个低压驱动器的电源供应 第9脚(BST2):第二个浮动驱动器的升压提供端2 第10脚(LX2):电感器连接2(如变压器另一端),降压变换器的开关节点,和第二个浮动驱动器的接地端 第11页 第11脚(HDR2):高压驱动器1,第二个浮动驱动器的输出 第12脚(PWM2):高压驱动驱动器2。第二个浮动驱动器输出 第13脚(CT):脉动驱动调制2,第二驱动器输入信号 第14脚(HDR1):高压驱动器2,第二个浮动器的输入信号 第15脚(LX1):电感器连接1(如变压器另一端),降压变换器的开关节点,和第一个浮动驱动器的接地端 第16脚(PGND):第一个浮动驱动器的升压提供端1 [Page]
图3-1 INVERTER原理图 
图3-2 INVERTET原理图
2、电源启动与工作
接通电源,经过POWER(图2-2 POWER)输出+24V给INVERTER工作电压,+16V主要输给功音功放,+5V给主板的主芯片工作。INVERTER启动工作如下:主板开机ON信号从CN603的第3脚输入,Q502、Q503、Q504、ZD501组成稳压电路,将+24V稳压到+5V给OZ9939的第10脚启动电压、同时也是给OZ9939、OZ9928提供工作电压,经过OZ9939第12脚电容充电软起动后,OZ9928和外部Q506、Q507、Q508、Q509,变压器T组成一个全桥拓朴电路,产生高压点燃液晶屏,INVERTER进入正常工作。
3、过压、过流电路 过压过流通过OZ9939第6脚电压来监测,在正常工作时,如果有CCFL被损坏或被移除,C511、R535、R536、D513等组成电压反馈电压,第6脚电压将升高,如果高于R550、R551设置的第7脚电压,OZ9939驱动(DRIVE)信号将被调节,同时启动OZ9939的关断信号。
4、调光电路 调光电路,是通过OZ9939第4脚实现。本电源是采用IC内部低频PWM调光,只要通过CN603第2脚输入一个可调0---+5V的模拟电压,就能简单实现PWM数字调光,当输入电压是0时,亮度为最大。
5、待机电路 CN601的第1脚是待机控制脚(见图2-2),电路由Q501,OT601、D502、IC601组成;主板待机信号为低电位时,电源正常工作。当是高电位时,Q501、D502导通,OT601内部发光二极管电流增大,使IC601第6脚电流增大,输出电压下降,与此同时,辅助的电压也下降,中断了IC601第4脚的电力供给,IC停止工作之后,起动电阻R000又对VCC端子进行充电,电压又上升,IC又工作,上面动作不断重复,使电源进入BURST方式工作,电源输出降低,其中+24V降到+8V,通过Q609给主板继续提供待机工作电压。
第四章 电源规格书

4.2.3安规及EMC特性
4.2.4背光源测试
4.3机械特性 3.3.1连接器脚位定义(如图,附视图) 
4.4关键料清单
第五章 常见故障维修
修理前先仔细观察整个不良板有无烧器件,损坏器件、元器件虚漏焊等现象,IC(OZ9939)损坏一般很少,如检测IC起动使能、工作电压正常,起动时13脚有三角波输出,一般IC都是好的,背光板常见故障以下二种: 1、 开机屏不亮维修流程 电源接通后,面板面工作指示灯如显示正常,而屏不亮,首先检查主电源部分+24V,+16v等是不是正常,如不正常按传统电源的维修方法检修主电源部分,如主电源+24V等输出正常,检查一下主板开机信号是否正常,本机开机是低电位开机。流程如下:
2、 开机时亮一下黑屏维修流程: 电源开机时如屏亮一下就出现黑屏,这种不良现象一般电路不正常时保护电路启动,首先要仔细检查变压器T602、Q506、Q507等关键器件有无作业不良,电流电压反馈电路有没有出现漏件,空、虚焊等,流程如下:
完结...
创维液晶电视背光电源原理及常见故障分析(图)
2017-05-16 19:27:41
阅读 282 次
评论 0 条
版权声明:本文为转载文章,版权归原作者所有,欢迎分享本文,转载请保留出处!