创维32E380S液晶电视一闪即灭黑屏的故障维修

2022-04-11 22:33:35  阅读 938 次 评论 0 条
摘要:

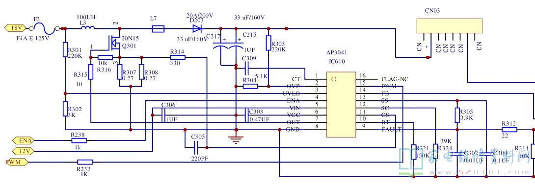
接修一台创维32E380S液晶电视,故障表现为开机屏幕一闪即黑屏,拆机测背光电压78V便立即消失,断开与R301与R303串联跳线,测两电阻阻值分别为199kΩ与218kΩ,确定R301点胶问题,测下R3

      接修一台创维32E380S液晶电视,故障表现为开机屏幕一闪即黑屏,拆机测背光电压78V便立即消失,断开与R301与R303串联跳线,测两电阻阻值分别为199kΩ与218kΩ,确定R301点胶问题,测下R301再测为217kΩ,串2.2kΩ电阻开机正常。

创维32E380S液晶电视一闪即灭黑屏的故障维修 第1张

创维32E380S液晶电视一闪即灭黑屏的故障维修 第2张

创维32E380S液晶电视一闪即灭黑屏的故障维修 第3张

版权声明:本文为转载文章,版权归原作者所有,欢迎分享本文,转载请保留出处!