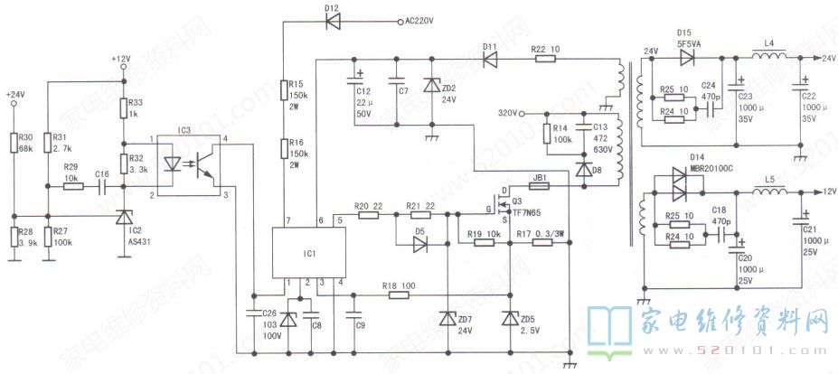
接修一台创维32E360E型液晶彩电,故障表现为开机三无。拆开后盖,通电试机,测得市电整流滤波电路输出电压为320V,但开关电源次级输出的+ 12V、+24V电压均为0V。断电后,320V电压长时间不下降,判断开关电源初级电路有问题。该机电源芯片IC1的丝印为35A65,实绘电路如图1所示。
查询资料得知,IC1的型号为NCP1234,断电后在路检测,发现IC1、IC2(AS431)已短路。更换IC1、IC2后通电试机,故障排除。
提示:该机背光灯串为两组,实测这两组+端电压分别为53.7V、52.7V,一端电压分别为5.3V、4.9V。
版权声明:本文为转载文章,版权归原作者所有,欢迎分享本文,转载请保留出处!
