创维MKDY-R8T320-00型电源板主要用于创维公司2020年生产的65W81、65W81P(9H86)型机 (配 OLED 屏LE650PQL-HMA2)。此电源由 5VSB电压形成电路、PFC电路及主电源(形成 12V及390V电压)等电路组成,其组成框图如图1所示。
此电源组件启动顺序:上电后,先输出5VSB电源,二次开机后PFC电路工作,接着主电源电路工作,输出12V,供给主板,最后390V及VCC-20V电压形成电路工作(供OLED屏)
一、5VSB电压形成电路
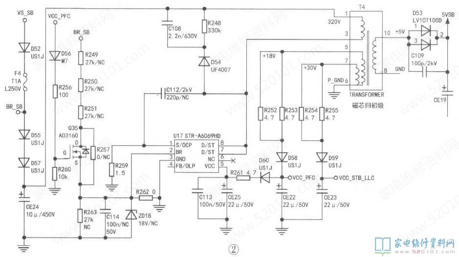
5VSB电压形成电路由STR-A6069HD(U17)、变压器T4及整流二极管D53等元件组成,如图2所示。T4初级⑤绕组产生的感应电压经D58、CE22滤波后,得到VCC-PFC电压,一路通过D60.R261送给57⑤脚,另一路送往PFC电路;⑥-⑦绕组产生的感应电压经D59、CE23整流滤波后,得到VCC-STB-LLC电压,供给12V和20V电压形成电路。U17启动工作条件是⑤脚电压高于13.8VO⑦、⑧脚输入300V电压,经IC内部电流源给⑤脚外接电容CE25充电,当CE25两端的电压达到13.8V时,IC内部的振荡、驱动等电路工作,IC⑦、⑧脚内接的功率管工作于开关状态,T4次级⑧-⑩绕组产生感应电压,经D53、CE19整流滤波得到5VSB电压。U17①脚为开关管源极,外接电流检测电阻R259。
二、PFC电路
该电源板的PFC芯片采用 UCC28070DWR(U10),其⑤脚(VINAC) 为脉动直流电压输入端,内接乘法器,外接 MOS管Q25的S极,如图3所示。
交流 220V电压经二极管D38〜D41半波整流后, 得到峰值约为100V的脉动直流电压,通过 R133、R139、R141降压后加到Q25的D 极,同时PFC_VCC_12(12V)电压 力口至ljQ25栅极,Q25导通,50⑤ 脚得到脉动直流电压。 U10⑮脚为12V供电端,外接由Q37、U19、Q36等元件组成的 供电控制电路,如图4所示。
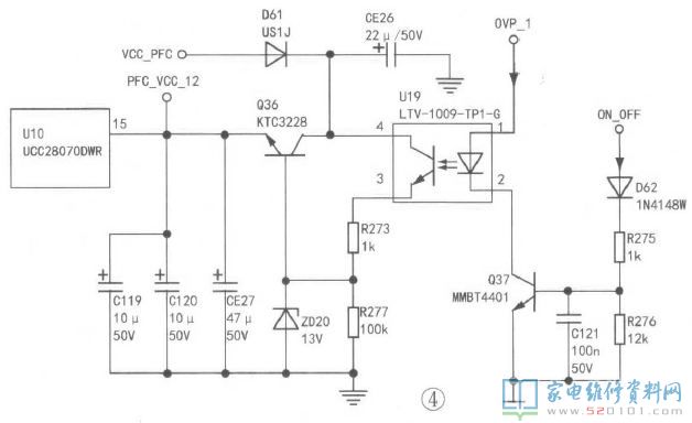
上电后,5VSB电压形成电路输出 VCC_PFC电压(约18V),经D61隔离、CE26后加到三极管Q36的 c极;二次开机后,主板送来的 ON_OFF信号呈高电平,Q37与 U19导通,Q36因b极为高电平而 导通,其e极有PFC_VCC_12电 压(12V),供给U10⑮脚。 U10⑱脚外接PFC过压检测 电路,如图5所示。
当PFC电压正常时,虽然Q21导通,但S极电压较低,三端精密稳压器U9截止, 则Q18、Q22均截止,不影响U10⑱脚电压;当PFC过压时, Q 2 1的S极电压升高 ,U9导 通,其K极变为低电平,Q18、 Q22饱和导通,此时U10⑱脚 电压低于0.6V而进入过压保 护状态,PFC电压通过Q21 加在U9控制极使其导通,并使Q18导通,PFC_VCC_12 电压加在Q22 b极,IC停止 输出驱动脉冲。
三、390V及VCC_20V电压形成电路
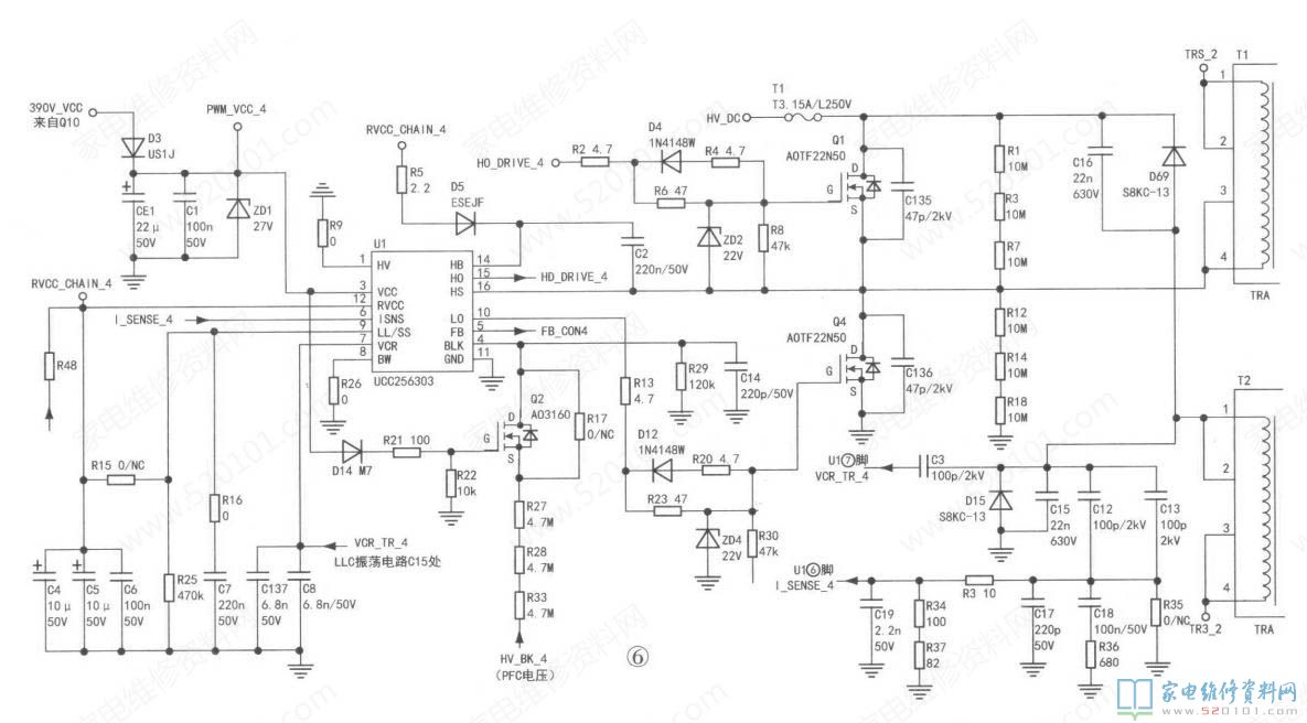
390V及VCC_20V电压形成电路实为LLC半桥功率转换电路,由U1(UCC256303)、T1、T2、Q1、Q4、C15等元件组成,如图6所示。
T1、T2次级绕组的感应电压通过D69全桥整流、CE3、CE4滤波得到390V电压;次级另一绕组通过D10、D11整流、CE5滤波、Q3稳压得到VCC_OUT电压,再经D13隔离后得到VCC_20V电压。U1是一款低待机功耗的LLC谐振控制器,其引脚功能见表1。390V关机掉电泄放电路由Q7、Q8等元件组成,如图7所示。
掉电时,主板送来的MB_DET信号呈低电平,Q8截止,这时AUDIO_20V端储存的电荷使Q7导通,390V供电端储存的电荷通过R42-K47及Q7的D、S极到地,达到残存电荷泄放的目的。在电视机正常工作时,MB_DET信号呈高电平,Q8饱和导通,Q7截止,不影响39CV供电的。Q5、Q6、Q9和U4等元件组成390V过压检测电路,如图8所示。
当390V电压正常时,R41、R55、R6()、R63与R7KR72的分压值远低于2.5V,此时U4与Q5均截止,由三极管Q6、Q9组成的可控硅电路截止,不影响光耦U5的工作状态;当390V过压时,U4与Q5导通,使Q6、Q9饱和导通,即U5①脚通过Q6、Q9接地,U5③、④脚内接的光敏三极管截止,Q10随即截止,其e极无390V-VCC电压输出;5因③脚失电而停止工作。值得一提的是,Q10的c极供电PWM_VCC来自主电源电路。当主板得到5V_SB供电和主电源提供的12V供电后,主板启动,随后输出MB_DET信号,这时Q11、U5、Q10导通,输出390V_VCC电压供给U1③脚,390V及VCC-20V电压形成电路得电启动工作。390V稳压电路由U3、U2等元件组成,如图9所示。
U2①脚通过K38.R52接VCC_20V。390V电压取样信号经U3、U2转换控制后,得到FB_CON4信号,送给U1⑤脚在U1内部电路的作用下控制⑩、⑮脚输出的高低驱动信号占空比,以实现390V电压的稳定。
4.主电源电路
主电源的作用是输出12V(MB12V)及20V功放供电(AUDIO_20V)。该电路的控制芯片仍采用UCC256303(U13),其引脚功能参见表1(见10期)。53③脚(VCC外接PWM_VCC供电电路,如图10所示。
Q41的c极供电来自5VSB电压形成电路输出的VCC-STB-LLC电压。二次开机后,主板输出的ON-OFF信号为高电平,Q42饱和导通,U2LQ41导通,因此时PFC已启动工作,Q38导通,PFC电压通过R268、R269、R272、K274与R293分压,所得电压通过R294加到U22的R极,U22导通,Q40也随之导通,其c极输出PWM.VCC电压,供给U13③脚。主电源次级输出的12V及20V电压均采用同步整流方式,电路基本相同,下面以12V电压整流电路(如图11所示)为例进行说明。
同步整流控制器U12(TEA1995T)可同时驱动两只MOSFET管同步整流(SR),并具有自适应栅极驱动控制功能,在任何负载条件下均能提供最大功率输出,其①、⑧脚(GDB、GDA)分别接两只MOSFET管的栅极,当⑦脚供电为12V时,两栅极驱动电压可高达10.75V。③、⑥脚(DSB、DSA)与MOSFET管漏极相接,并接变压器感应端,当③、⑥脚感应信号为极性负时内部栅极驱动器输出脉冲。④、⑤脚(SSBXSSA)与MOSFET管源极连接,实为接地端。
⑦脚为12V供电端,与输出12V端连接,C75〜C77均为去耦电容。当变压器T3次级⑦~⑨绕组感应电压为⑦端+、⑨端-时,IC⑧脚输出驱动信号,Q28导通,这时⑦绕组的感应电压通过滤波电容CE13~CE15、地及Q28的S、D极回到⑨脚,形成电流对滤波电容充电。12V.20V过压检测及功放过温检测保护电路由Q12、Q13、Q15、U6等元件组成,如图12所示。RT1是一只负温度系数电阻,紧贴功放块安装。当功放温度正常时,RT1的阻值较大,RT1、R82与R90.R91对20V电压的分压较小,不足以使U6导通,则Q12截止;当功放温度过高时,RT1阻值大幅下降,U6的R极电压升高,U6导通,Q12、D24导通,由Ql5sQ13组成的可控硅电路快速饱和导通QVP-1信号约为0V,即U21①脚电压约为0V(参见图11),U21截止,U13因③脚失电而停止工作。若12V.20V中某路过压,则ZD9或ZD10击穿,Q15、Q13快速饱和导通,随后的控制过程同上。
二、常见故障
故障现象1:黑屏,伴音正常。分析检修:检查由U1、T1、T2等元件组成的LLC电路,参见图6。若保险管F1熔断,则检查Q1、Q4及栅极连接的元件,包括U1。若F1完好,则测5③脚供电,若③脚供电正常,但⑫脚无12V电压,且④脚无3V电压,则检查④脚外接的PFC电压检测电路;若⑫脚无12V电压,但④脚电压正常,则通常是IC损坏。若⑫脚12V电压正常,在通电瞬间,5⑭脚电压应高于11.3V,否则表现LLC电路未工作,此时先检查Q1、Q4栅极与5⑩、⑮脚间的元件,以及C15、TKT2等,再检查5⑥、⑦脚外接元件。
故障现象2:三无。分析检修:首先测5VSB电压是否正常,若不正常,则查U17.T4组成的电路,参见图2(见10期)□若保险管F4损坏,则检查U17及5V整流管1)53等元件。若57⑦、⑧脚300V电压正常,则检查U17⑤脚供电电路及④脚外接的稳压电路。
故障现象3:上电后指示灯亮,有伴音,黑屏,PFC电压仅为300V。分析检修:此故障说明PFC电路未工作,先查U10⑮脚12V供电,再测⑬脚电压(正常值为6V)。若⑮脚电压正常,但⑬脚电压为0V,则可判定U10损坏。若⑬脚电压正常,则先检查①、②、⑲、⑳脚外部元件,再检查软⑩脚外部元件。⑩脚为⑧、⑨脚反馈基准设置端,正常电压约为3V。接下来检查⑤脚外接Q25及降压电阻R129、R133等元件,以及⑱脚外接Q22、Q18、Q21等元件,参见图3、图5。
故障现象4:上电后指示灯亮,不开机。分析检修:此故障通常是PFC电路或主电源电路未工作所致。先测PFC电压,若PFC电压不正常,则检查PFC电路;若PFC电压正常,则检查主电源电路,先测53③脚(VCC)15V供电,若不正常,则参见图10,将光耦U12③、④脚短接,若此时通电开机正常,则故障点在PFC电压检测电路、过压检测电路或过温检测电路中。
参见图12,断开D24,开机后若故障消失,则需检查由Q12、U8等元件组成的过温检测电路,并检查ZD9、ZD10及Q13、Q15等元件。若U13③脚供电正常,则测量U13⑫脚及⑭脚电压(正常电压分别为12V与11.3V),若这两脚电压均不正常,可判定U13损坏。若上述检测均正常,则先检查U13&X!)脚及⑩脚、⑭脚外围电路,然后参见图11,检查同步整流电路中的U12、Q28、Q30等元件。
