创维32E61HR液晶电视黑屏且经常自动重启

2021-07-05 17:57:57  阅读 792 次 评论 0 条
摘要:

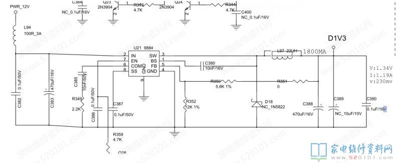
接修一台创维32E61HR液晶电视,故障表现为绿灯黑屏有时一直重启,有时开了后一下子就黑屏。网上查了一下,这台机型有通病,有FLASH问题,不过多数还是电压问题。不多说先测量一翻,25V、12V、1.8V、

     接修一台创维32E61HR液晶电视,故障表现为绿灯黑屏有时一直重启,有时开了后一下子就黑屏。网上查了一下,这台机型有通病,有FLASH问题,不过多数还是电压问题。不多说先测量一翻,25V、12V、1.8V、5V、3.3V、1.2V、1.3V电压都正常,没有发现问题,看了主板都发黄了,先把芯片补焊一次。

创维32E61HR液晶电视黑屏且经常自动重启 第1张

    这种芯片脚有点长不好焊,花了点时间,焊好了,装上测试还是一个鬼样,排除了虚焊。难道是程序有问题,又不是专搞电视,就算是也是一个不好搞的问题。
创维32E61HR液晶电视黑屏且经常自动重启 第2张

创维32E61HR液晶电视黑屏且经常自动重启 第3张

     想着还是从电压入手,才想来压箱好久的示波器,不用不知道一用吓一跳,为什么不早把示波器拿出来呢。检查出是3.3V滤波电容问题太多毛刺了。换了两个电容就正常了。如果用万用表测l电压都正常测不出来。本次维修1.2V 1117不管好坏先换了,这个应该电压正常芯片应该没事,厂家应该是想到1117便宜。

创维32E61HR液晶电视黑屏且经常自动重启 第4张

创维32E61HR液晶电视黑屏且经常自动重启 第5张

创维32E61HR液晶电视黑屏且经常自动重启 第6张

创维32E61HR液晶电视黑屏且经常自动重启 第7张

创维32E61HR液晶电视黑屏且经常自动重启 第8张

创维32E61HR液晶电视黑屏且经常自动重启 第9张

版权声明:本文为转载文章,版权归原作者所有,欢迎分享本文,转载请保留出处!