例1:一台海尔LS55AL88A81型液晶彩电,开机后有开机音乐,等待一会后,屏幕仍没有任何亮光,黑屏。
分析检修:根据故障现象分析,判断背光驱动电路或灯条有问题。斜看液晶屏,有暗淡图像。该机采用电源背光二合一板(板号:AY160D -2SF02),其背光供电控制芯片采用NCP1370(U1F)。开关变压器输出电压经D5F、D6F整流后直接供给芯片⑧脚( PWM)。该电路次级没有背光电流控制电路,在初级完成背光电压控制,稳定输出电压来调整背光亮度。
在开机状态下,取下背光插线,接上LED测试仪,屏内灯条正常点亮(因为笔者的这款测试仪可以输出300mA的大电流,屏上出现正常图像,没有发现暗影、背光闪烁的现象),说明故障点在背光驱动电路中。
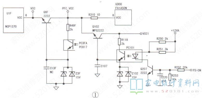
二次开机后,测试电源板cON3F插座输出.电压为0V,整流二极管D5F、D6F正常,测量机芯板输出的背光控制信号(BL-ON/OFF) 电压为3.6V ,BL-DIM(背光调光)信号电压为2.4V,均正常,说明主板输出的控制信号没问题。测得U1F⑥脚VCC端电压为0V,明显异常。vCC供电电路如图1所示,测量Q6F集电极电压为0V,U300(FA1A5ON )⑧脚电压也为0V,说明PFC_ VCC供电存在问题。
断电,用220V灯泡放掉300V电容存电,测试U300⑧脚对地压降未见异常,说明是供电环路有问题。本机PFC供电由待机控制信号PS-ON控制,检查由Q102、PC101 .Q207等组成的控制电路,测Q102集电极电压为17V,基极为0.1V,异常;测前级Q207集电极电压为11V,基极电压为0.45V,PS -ON端电压为2.98V。按照R252、R253的阻值估算,Q207的基极电压应高于0.45V。断电,测量R252.R253阻值均正常,那到底什么原因导致基极电压偏低呢?Q207三极管特性不良?取下Q207后安装一只新管,试机,测得其基极电压为0.69V ,集电极为0.1V,Q102发射极输出13.9V电压,PFC电压为385V,背光驱动块U300的供电为13V,灯条电压为164V。老化半小时后一切正常,故障彻底排除。
例2:一台海尔LS55AL88A81型液晶彩电,在正常收看中突然背光不亮。
分析检修:上电试机,测得背光供电插座cON3F两端电压升到30V后就开始回落,主板输出的BL-ON.BL-ADJ信号电压都在3V左右,背光控制芯片NCP1370(UIF)⑥脚vCC供电也正常,判断问题出在背光驱动电路中,如图2所示。
二次开机后背光能输出30V左右的电压,说明NCP1370已经工作,之后芯片的供电是正常的。参考图2,正常时背光输出电压是检测Q8F开关管源极两端的压降来判断背光电压是否正常。电阻两端的压降达到芯片UIF③脚(CS )内部比较器设置的基准电压时,⑤脚输出的PWM脉冲宽度变窄,变压器TIF蓄能降低,背光电压降低。另外,Z1F、Q2F、Q3F等元件组成的过压保护电路,当输出电压过高时,变压器③-④绕组的感应电压经D3F整流后电压超过18V,Q3F导通,其集电极输出低电平,Q2F导通,其发射极输出低电平,切断⑧脚DMI调光信号,同时形成自锁状态,只有断电后⑥脚的VCC电压降低到关断时,Q2F.Q3F才会解除锁定。
明白了大概的电路工作流程,上电,测得Q3F基极电压为oV,说明过压保护未动作导致。目光转回到Q8F这边,如果这路管子出现严重过流时,会不会导致NCP1370直接锁定⑤脚的输出信号呢?Q8F漏极连接的D1F、D2F、R13F、R14F、C8F、R46F组成RCD尖峰吸收回路。先断开D1F,开机,故障依旧;恢复D1F,断开D2F,再开机,背光亮。测试cON3F两端有不稳定的50V~200V的电压,说明NCP1370已经恢复到没有负载的状态,输出电压会反复变化是正常的。用万用表二极管挡测试取下来的D2F,正反向压降都正常,判断D2F在高压状态下存在软击穿现象。更换D2P后试机,故障排除。
提示:实验表明,若拆下贴片电阻R15F~R18F中任意两只,背光输出电压可降低10V左右,灯条电流也有一定幅度的降低,这有利于延长LED灯珠的使用寿命。
