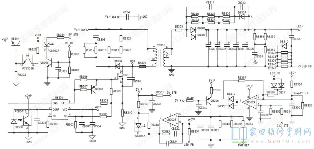
接修一台海尔LE43R31型液晶电视,故障表现为二次开机后背光一闪就灭,伴音正常,从屏侧面观察隐约有图像。本机使用三合一的主板(板号:TP.MS638.PB731),以UB301为核心组成的开关电源输出100V~130V 电压LED+,供给背光电路,如图1所示。
        屏内有4条串联LED的灯条,每条由10颗3V的灯珠串联而成。灯串正极接LED+端,负极通过RB337~RB341 (本机实际只安装了3Ω、3Ω和2.7Ω三只贴片电阻)到地形成回路。RB337~RB341两端的压降送到背光调光电路U302 (LM358) 的⑥脚(反相输入端),控制电路送来的调光信号PWF REF通过电阻RB364、RB352、RB345分压后加到UB302的⑤脚(同相输入端),U302对这两个电压进行比较,然后从⑦脚输出电压控制流过光耦PCB301A①、②脚内部二极管的电流大小。因PCB3O1B的④脚接UB301的②脚,在pCB301与UB301的控制下,调整UB301⑥脚输出PWM矩形波信号的宽度,达到调整LED+电压,实现恒流控制的目的。
      UB302芯片内部另外一组运放及外围元件组成LED+过压保护电路,3.3V电压通过电阻RB354、RB355分压得到约2V电压,加到UB302②脚(反相输入端);LED+电压通过取样电阻RB358、RB357分压后加到UB302的③脚(同相输入端),如果③脚电压高于②脚电压,则UB302的①脚输出高电平,电路进入过压保护状态。
       上电, 测得开机瞬间LED+电压约为90多伏特,随即降为0V,背光熄灭。按照RB358( 270k )、RB357(2.9k,在路测)的阻值计算,UB302的③脚电压约为1.06V,超过②脚电压。拔掉灯串插座,上电开机,LED+电压快速升到145V后开始下降,最后变为0V。按照145V计算,UB302的③脚电压约为1.54V,仍低于②脚电压。看来LED+电压在达到让UB302过压保护之前就已停止输出,故障原因应是开关电源有问题。
        二次开机后,控制电路输出的BL_ON信号为高电平,QB305导通,在光耦PCB303的作用下,QB304导通,输出vCC2供给UB301的⑤脚,UB301内部电路工作,⑥脚输出矩形脉冲,QB301进入开关状态,变压器T301次级电路输出LED+电压。根据上面的检测结果分析认为:UB301基本正常,LED+电压的过流保护也基本可以排除,能导致MOS管过流的元件也就剩下TB301的初级绕组和外接的尖峰消除电路。断电,用220V灯泡对300V电容放电,在路测试二极管DB306正向压降为0.494V,反向压降为1.571V,明显异常。取下DB306检测,明显漏电(见图2)。换上一只新的快恢复二极管FR207后接上灯条试机,二次开机背光持续点亮,未再出现背光一闪就灭现象,故障排除。 
  
 
为了验证之前的分析, 不接灯条二次开机,测得LED+电压瞬间升到190V,随后下降,并且UB302的③脚电压为2.18V,高于②脚电压(2V),①脚电压为3.477V。显然,此时过压保护电路(OVP )已动作。同时,UB302⑥脚反相输入端电压为2.941V,比⑤脚亮度基准电压0.352V高得多,⑦脚输出低电平,在光耦PCB301的作用下,UB301进入保护状态,关断⑥脚输出的PWM脉冲,电源停止工作。
提示:1.本机设计的背光亮度调整以及恒流控制,是通过运算放大器UB302来完成的。二次开机后,如果UB302⑦脚电压为0.8V,说明灯条开路导致LED+电压过高,OVP保护启动;如果⑦脚电压为5V,说明开关电源初级异常,导致LED+电压带不起负载,同时也说明OVP未动作。2.在后来的检修中发现,该型彩电的二极管DB306故障率较高,故障现象多为背光不亮或背光一亮即灭。
 
								